疫情防控21个地区/全国疫情防控地区分类
本文目录一览:
3.7万字重磅白皮书发布!这20个数据,值得铭记
第一阶段为迅即应对突发疫情(2019年12月27日至2020年1月19日);第二阶段为初步遏制疫情蔓延势头(1月20日至2月20日);第三阶段为本土新增病例数逐步下降至个位数(2月21日至3月17日);第四阶段为取得武汉保卫战、湖北保卫战决定性成果(3月18日至4月28日);第五阶段为全国疫情防控进入常态化(4月29日以来) 。

《抗击新冠肺炎疫情的中国行动》白皮书以7万字真实记录了中国抗疫历程,其中工程机械人的贡献被浓墨重彩地记录 ,他们紧急驰援医疗基础设施建设,扩建生命救援通道,彰显了“大国重器”的责任担当。

月7日,国务院新闻办公室发布了《抗击新冠肺炎疫情的中国行动》白皮书 ,这份7万字的文献,详细记录了中国在抗击新冠疫情过程中的艰辛历程和重大举措。中国抗疫的艰辛与成就 白皮书指出,新冠肺炎疫情是新中国成立以来发生的传播速度最快、感染范围最广 、防控难度最大的一次重大突发公共卫生事件。

《抗击新冠肺炎疫情的中国行动》白皮书通过7个关键问题与30组核心数字 ,系统梳理了中国抗疫历程、防控策略、社会动员 、国际贡献及复工复产成果 。 以下为具体内容:中国抗击疫情的艰辛历程5个阶段划分:第一阶段(201127-2019):迅即应对突发疫情,启动病例监测与防控措施。
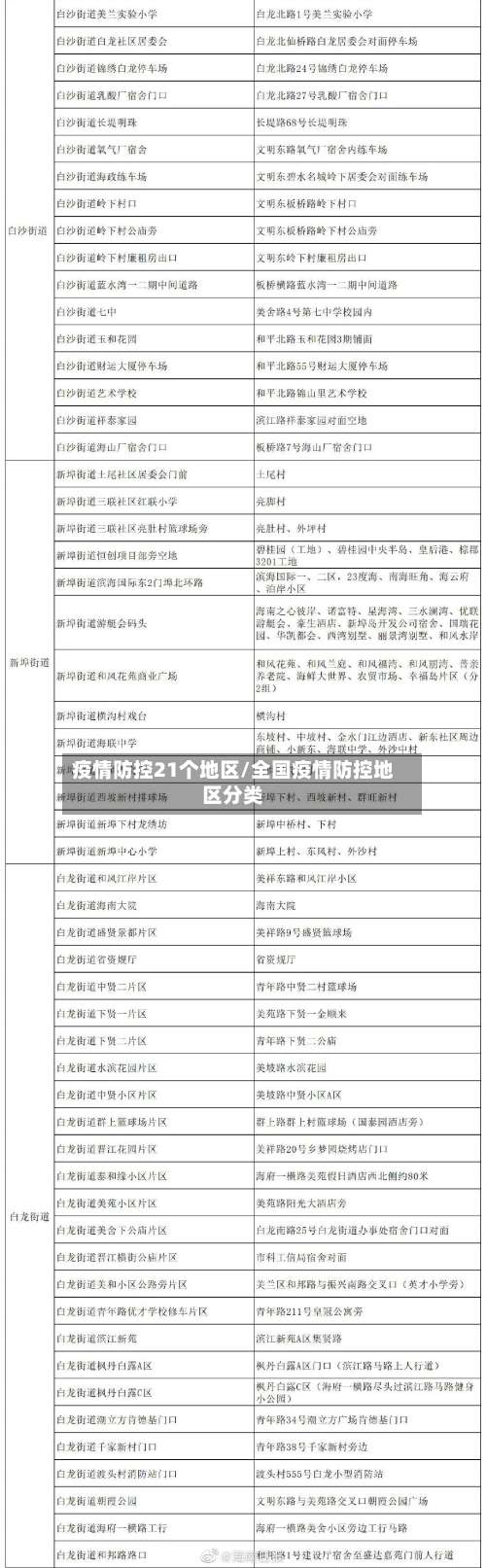
全国中高风险地区名单及查询方式
查询方式一:国务院客户端小程序——疫情风险等级查询入口获取:通过微信搜索“国务院客户端 ”小程序,进入后即可找到“疫情风险等级查询”功能入口。查询流程:进入小程序后 ,点击页面上部的查询按钮,系统将直接展示全国中高风险地区名单,信息一目了然 ,无需复杂操作 。
最新全国风险地区名单可通过本地宝——全国疫情中高风险地区名单查询器实时查询。查询平台:本地宝——全国疫情中高风险地区名单查询器查询入口:点击进入(实时更新)本地宝的全国疫情风险等级名单查询系统由小编们实时维护,风险地区有调整时会第一时间更新专题,确保用户获取的信息准确且及时。
可以通过微信国家政务服务平台查看最新的全国中高风险疫情地区分布 ,具体步骤如下:进入微信国家政务服务平台:打开微信,在搜索栏输入“国家政务服务平台”,进入该程序页面 。点击各地疫情风险等级查询:在程序页面中,找到并点击“各地疫情风险等级查询”选项。
根据需要进行整理和调整 ,如添加表头、调整列宽等。其他查询途径:微信搜索公众号“广州本地宝 ”,关注后在对话框回复【风险】,可获全国/广州疫情风险等级查询系统、中高风险最新名单+调整时间等信息 。
国内疫情涉及多少省市
1 、近期国内疫情反扑至28省 ,多地采取停运、封闭管理等措施,同时全球能源价格因俄乌局势飙涨,导致国内外部分工厂停产 ,经济形势不确定性增加。国内疫情反扑情况疫情波及范围:3月1日至14日,本土疫情累计报告感染者超过15000例,波及28个省份 ,防控形势严峻复杂。
2、本轮疫情核心特点传播范围广:截至7月19日,疫情已涉及全国超20个省市,高风险地区达92个 ,呈现多地散点爆发态势 。毒株变异性强:奥密克戎BA.5变异株及分支在西安 、上海、北京、天津等地检出,该毒株传播力显著增强,且在全球数十个国家引发新一波疫情高峰。
3 、当前疫情已扩散至内地31省市,需采取动态、灵活的防控策略以应对今冬明春可能出现的疫情高峰 ,避免前三年努力付诸东流。

发表评论