哪些地区有发现疫情了(哪些地区有发现疫情了今天)
本文目录一览:
全国疫情“中高风险”地区一览
高风险地区 津南区辛庄镇林锦花园 津南区辛庄镇林绣花园 津南区咸水沽镇丰达园以上3个区域因疫情形势严峻被划定为高风险地区,需严格落实封控措施 ,包括人员足不出户、服务上门等 。

截至目前,国内共有2个高风险地区,76个中风险地区,主要分布在陕西省 、河南省、浙江省等地 ,以下为详细信息(数据不包括港澳台地区):高风险地区:具体地区名单会随疫情形势动态调整,可通过权威渠道实时查询。

查询方式:点击进入上海本地宝的风险专题页面,可获取全面的风险地区数据。附加功能:关注微信公众号“上海本地宝 ” ,在对话框搜索【风险】,即可便捷获取实时更新的全国疫情风险等级和中高风险地区名单。注意:以上数据仅限于中国大陆地区,不包括港澳台 。

中风险地区:以县市区为单位 ,存在以下两种情况之一的地区:14天内有新增确诊病例,且累计确诊病例不超过50例;或累计确诊病例超过50例,但14天内未发生聚集性疫情。低风险地区:以县市区为单位 ,无确诊病例或连续14天无新增确诊病例的地区。
通过全国疫情风险等级查询小程序进行查询 。
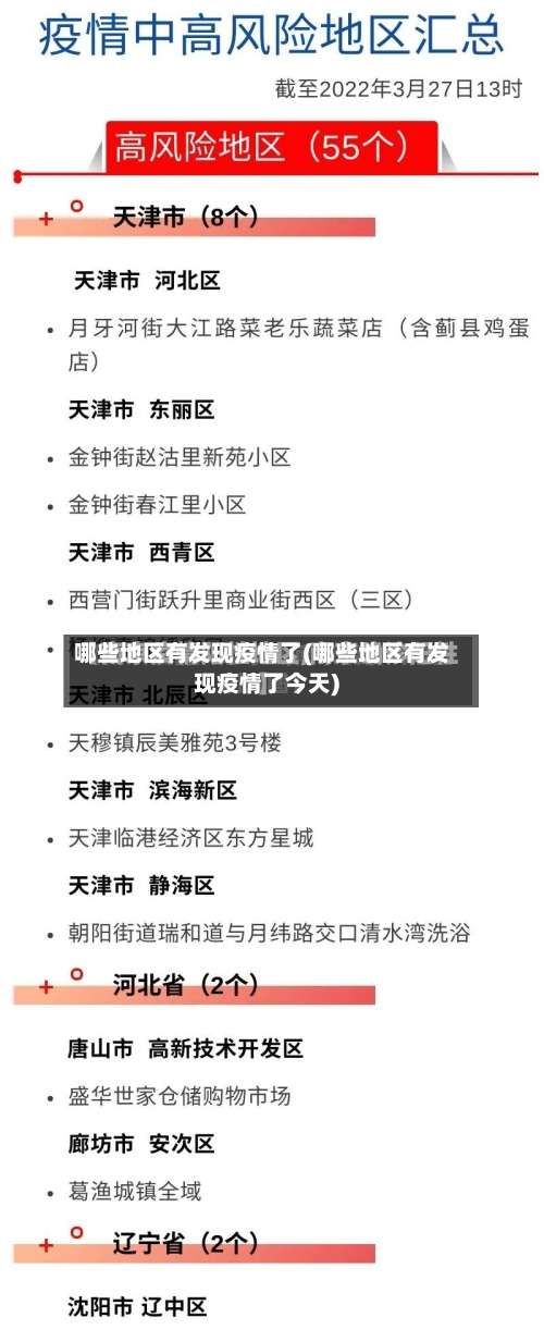
截至3月21日24时,全国现有38个高风险地区,602个中风险地区。以下是高风险地区的详细名单:天津市 西青区(2个):精武镇“和光尘樾”一期建筑工地 ,西营门街跃升里商业街西区(三区)。河西区(1个):天塔街清海湾大众浴池 。滨海新区(1个):天津临港经济区东方星城。
北京本轮疫情发生以来,具体涉及到了哪些地区?
目前北京市朝阳区垡头街道垡头西里社区、三间房乡艺水芳园社区 、南磨房乡南新园社区和十八里店乡周家庄中路19号院都在14天累计报告多例本土确诊病例,经过评估以上地区均被列为中风险地区。房山区窦店镇于庄村也因14天内累计报告2例本土确诊病例被化为中风险地区 。而朝阳区潘家园街道松榆里社区是北京市目前唯一一个高风险地区。
疫情现状:4月27日,根据北京市疫情防控工作发布会通报,截至4月27日16时 ,北京本轮自4月22日以来的疫情,累计感染者138例。当日新增高风险地区3个,目前北京共有高风险地区5个 ,中风险地区16个 。
北京疫情关联情况截至1月23日16时,北京市本轮疫情已关联3省4地,具体包括:山东省:济南报告2例 ,聊城高唐县报告1例。山西省:大同报告1例。河北省:雄安新区安新县报告2例。
北京本轮疫情累计报告感染者505例,55座地铁车站出入口封闭,节后餐饮堂食继续暂停 。本轮疫情累计感染者情况5月4日 ,北京市疾病预防控制中心副主任庞星火介绍,5月3日15时至4日15时,北京市新增本土新冠肺炎病毒感染者52例 ,涉及朝阳、房山、丰台 、通州等多个区。

31省份新增51例本土,这些病例涉及到了哪些地方?
1、这些病例涉及到绍兴市、宁波市 、杭州市、呼伦贝尔市、齐齐哈尔市以及西安市。
2 、月19日0-24时,广东省新增本土确诊病例51例,新增本土无症状感染者27例 。
3、针对湖北省疫情特点,国家卫生健康委办公厅、国家中医药管理局办公室发布的《新型冠状病毒诊疗方案(试行第五版)》在湖北省病例诊断分类中增加了临床诊断。使患者根据确诊病例尽早接受规范化治疗 ,进一步提高治疗成功率。过去我们主要依靠核酸确诊病例,但试剂盒有限,很多患者几乎肯定是COVID-19 。
4、河北新增确诊病例及全国中高风险地区集中北方城市 ,是气候 、地理、人口及防控策略等多因素共同作用的结果:气候因素:北方冬季寒冷干燥,为病毒传播提供了有利条件。低温环境延长病毒存活时间,干燥空气削弱呼吸道黏膜防御能力 ,增加感染风险。
5、月25日0-24时,陕西新增15例本土确诊病例(11例为无症状感染者转确诊),新增51例本土无症状感染者 ,新增1例境外输入确诊病例 。本土确诊病例情况新增本土确诊病例15例:西安6例:病例2:女,59岁,系8月21日发布的本土无症状感染者21 ,隔离医学观察期间出现症状,被订正为确诊病例(轻型)。
6 、关于新增51例新冠肺炎确诊病例和423例新冠肺炎无症状感染者的通告轨迹情况感染者1—326:均为集中隔离管控人员中筛查发现。感染者327—415:均为临时管控区内筛查发现 。感染者416—417:为省外入昆人员,入昆即被管控。
河南疫情严重地区有哪些?
1、022年3月,河南省内有疫情发生的城市包括郑州市、周口市 、焦作市、濮阳市、商丘永城 、开封市、信阳市、洛阳市。以下是这些地区的相关情况说明:郑州市作为河南省省会 ,郑州市疫情动态受广泛关注。可通过官方渠道获取确诊病例和无症状感染者数据详情 、中高风险区名单、封控区和封闭区名单等信息 。
2、郑州市、许昌市 、漯河市。根据河南疫情信息查询,截止到2022年12月13日,河南疫情最严重的几个城市是郑州市、许昌市、漯河市。河南省 ,简称“豫”,中华人民共和国省级行政区 。省会郑州。
3 、河南信阳疫情严重有两个原因,从地理位置来看的话 ,信阳就容易被殃及池鱼。信阳距离武汉只有一百多公里,与湖北的多个城市接壤 。当武汉爆发疫情之后,信阳绝对会率先成为疫情重发区之一。另外还要看一下全国地图 ,从广州到哈尔滨这一段路,是经过湖北武汉的。
发表评论