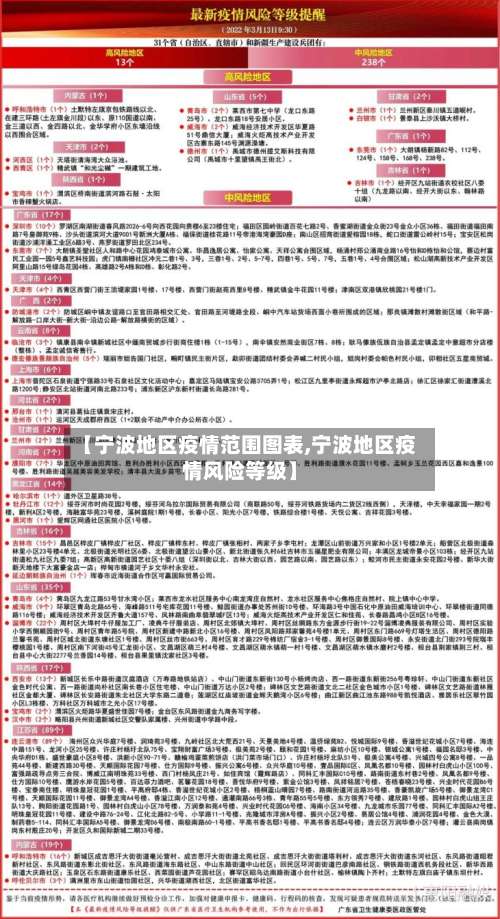
【宁波地区疫情范围图表,宁波地区疫情风险等级】
本文目录一览:
- 1 、一键查询目标地防控要求!“春城晚报 ”公号 、开屏新闻“解锁”新技能_百...
- 2、离沪隔离政策汇总(长三角地区)
- 3、世界最准确的疫情人数数据在此,你不进来看看吗?
- 4、后疫情时代,数据可视化大屏助力科学防疫
- 5 、波罗的海疫情0919:爱沙尼亚激增61例,警方将在全国禁止夜酒销售_百度...
一键查询目标地防控要求!“春城晚报 ”公号、开屏新闻“解锁”新技能_百...
通过“春城晚报”微信公众号查询操作步骤:关注“春城晚报 ”官方微信公众号。点击公众号菜单栏中新增的“疫情防控”功能,即可一键直达查询页面 。功能内容:用户可查询目标地区的具体出行政策详情 ,包括是否需要核酸检测 、隔离要求等,便于提前做好出行准备,提升效率。


离沪隔离政策汇总(长三角地区)
入境人员管理:从国内其他口岸城市入境人员 ,已集中隔离满14天的,可参照国内人员政策来肥;不满14天的,原则上不来肥;不满14天来肥的,需补足7天集中隔离和7天居家隔离 ,不具备居家隔离条件的进行集中隔离。

入境人员采取“7天集中隔离医学观察+3天居家健康监测”,并在指定时间开展核酸检测 。根据入境地和目的地的不同,实施闭环转运和相应的健康管理措施。杭州:境外入境人员实施7天集中隔离医学观察+3天居家健康监测。国内港澳台地区来返杭人员 ,需电话咨询目的地社区确认最新政策。

其他地区:需确认上海车辆能否前往,避免被劝返或隔离 。全国港口集装箱公路集疏运受疫情影响情况汇总(3月31日)图:全国港口集疏运影响汇总(部分区域)整体趋势:多地实施严格管控,集卡运输效率下降 ,部分港口作业受限。
政策调整范围6月18日—19日,江苏南京、苏州、无锡 、常州、盐城、扬州 、泰州、淮安共8市宣布放宽上海来访人员防控政策,徐州、连云港 、宿迁、南通4市暂未调整。分类管理措施 中高风险地区所在街镇旅居史人员:仍实行“7天集中隔离+7天居家健康监测 ” 。
我认为可以放心出游 ,但是上海市民在出游的时候也一定要注意好各个地区的防疫规则。除此之外还要做好个人防护措施,出行时必须佩戴合格的口罩。长江三角洲各地区开放对沪隔离政策 。随着上海地区疫情逐渐平缓,许多上海地区的居民在经历长时间的隔离之后 ,大多数都会选择前往各地区进行旅游。
世界最准确的疫情人数数据在此,你不进来看看吗?
目前无法直接确认该数据为“世界最准确”的疫情人数数据,但提供的信息包含特定统计时段内基于湖北卫健委公开数据的全国疫情分布可视化内容。以下为具体说明:数据来源与统计范围数据基于湖北卫健委公开的50天数据(1月21日-3月10日),统计单位为现存病例,覆盖全国范围 。
新华社华盛顿2022年3月28日电美国约翰霍普金斯大学公布的最新统计数据显示 ,截至美国东部时间28日15时30分,全球新冠肺炎死亡人数超过3万人。世界gdp排名表。数据显示,全球新冠肺炎确诊病例近65万 ,死亡30249人 。目前确诊病例最多的国家是美国,超过15万例;死亡人数最多的国家是意大利,有10023例。
共计造成196人死亡 ,累计受灾人数33万人。 苦难无情,却压不弯人的脊梁。 抗震救灾时期,“最美舞蹈老师”廖智深处废墟的这张照片 ,感动了无数人 。 08年汶川地震中,她失去了家人和双腿。 雅安地震后,她奔赴一线 ,戴着假肢抢险救灾——见过灾难中最无奈的死,更要迎来充满希望的生。
但这是一种模型的假设,疑问很大,最大的问题就是英国的死亡率并不高 ,我们先来看看英国最新的疫情数据:累计确诊11812人(较昨日+2129人),死亡人数584人(较昨日+121人),死亡率大概5%左右 。
印度的新冠疫情日益严重 ,已经是全球第二了,到目前为止印度的新冠确诊病例人数已经达到了一千多万。对于国内的严重情况,印度政府也采取了一些紧急的措施 ,批准了印度国产的新冠疫苗的使用权。
可这个时候全世界都知道中国是最安全的地方,于是回国或者来中国的人数不计其数,这给机场工作人员带来了巨大的压力 ,给检测、隔离的医护人员增加了空前的负担,检测不是2下就完事的,它需要时间 ,加上人太多,导致很多入境人员需要排长队,等1-2个小时,而小孩憋尿系统本来就差 ,在漫长的等待中,尿裤子是常事 。
后疫情时代,数据可视化大屏助力科学防疫
1、后疫情时代,数据可视化大屏通过直观 、动态的方式展示疫情数据 ,为科学防疫提供了有力支持,帮助决策者和公众快速理解疫情现状并预测发展趋势。 以下是利用山海鲸可视化软件制作疫情可视化监控大屏的详细过程:新建大屏选择模板:打开软件后,在界面找到“资源中心 ” ,搜索疫情可视化相关模板,选择一个喜欢的模板进行后续操作。
2、科学防疫,防控不容松懈 在疫情常态化的背景下 ,全国各地的疫情防控工作显得尤为重要且紧迫 。为了有效应对疫情挑战,各地纷纷采取科学、精准的防疫措施,其中数字化技术的应用成为了疫情防控的重要支撑。大数据技术助力精准防疫 在遂宁等地 ,大数据技术被广泛应用于疫情防控工作中。
3 、模板复用:平台提供预置模板,用户可直接替换数据生成专业化可视化大屏 。(基于模板快速生成的“三密接触者”可视化大屏)数据可视化在疫情防控中的价值提升流调效率:通过交互式图表快速定位密接者,减少人工排查时间。辅助决策制定:直观展示传播路径,帮助判断疫情扩散风险等级。
4、综上所述 ,后疫情时代的科学防疫是一个复杂而系统的工程,需要我们充分理解病毒的演化规律、把握防疫政策的转换逻辑 、实践精准化的防疫策略,并不断探索和完善防疫体系。只有这样 ,我们才能更好地应对疫情挑战,保障人民的生命安全和身体健康,推动经济社会持续健康发展 。
波罗的海疫情0919:爱沙尼亚激增61例,警方将在全国禁止夜酒销售_百度...
截至9月19日11时 ,波罗的海三国中爱沙尼亚新增确诊61例,警方将在全国禁止夜酒销售以遏制疫情蔓延。 以下是具体信息:爱沙尼亚疫情概况新增确诊:累计确诊2875例,较前一日新增61例。新增病例分布如下:Harju县新增38例(塔林35例) ,其中2例为境外输入(丹麦、芬兰),18例与确诊者密切接触,15例来源待查 。
发表评论