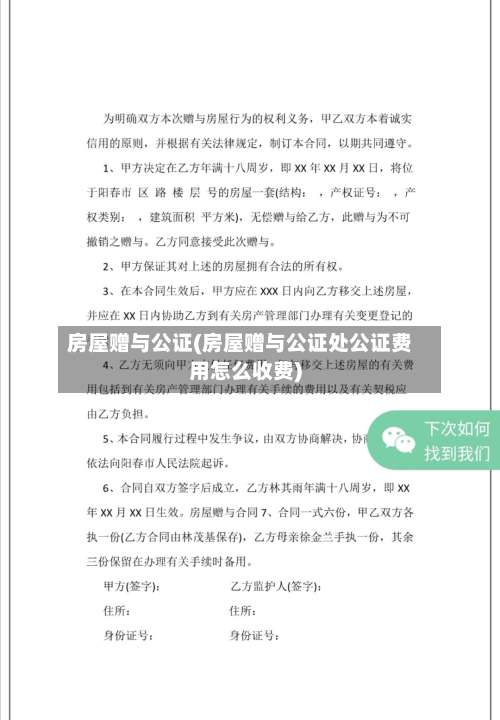
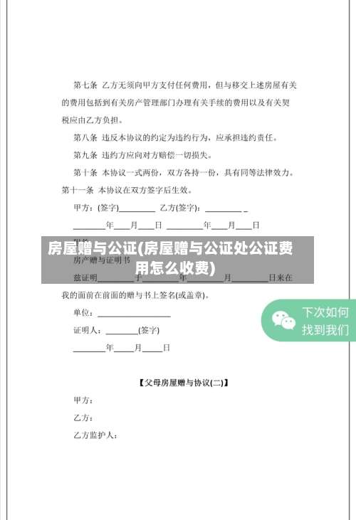
房屋赠与公证(房屋赠与公证处公证费用怎么收费)
- 1、非直系亲属房产赠与能否公证
- 2 、房子赠与合同需要公证吗
- 3、房子赠与协议需要公证吗?
- 4、房屋赠与协议需要公证吗
非直系亲属间的房屋赠与可办理公证手续。但须满足赠与人具有完全民事行为能力这一条件,且赠与合同方为有效 。赠送者需持赠与协议至公证机关办理公证 ,同时承担相关公证费。【法律依据】《中华人民共和国民法典》第六百五十七条赠与合同是赠与人将自己的财产无偿给予受赠人,受赠人表示接受赠与的合同。

不是直系亲属可以赠与房产 。根据相关规定,房产赠与只要赠送人出于本意 ,且受赠人愿意接受,那么就可以进行,这个过程需要按照法律规定的途径进行。具体来说:赠与条件:房产赠与的双方不需要是直系亲属关系 ,只要双方达成赠与的合意,即可办理房产赠与手续。

房产赠与非直系亲属,通常按以下步骤办理:签订赠与合同:赠与人与受赠人需就房产位置 、面积等具体情况,以及双方权利义务等内容 ,签订书面赠与合同,确保赠与行为明确、具体且具法律效力 。


1、房子赠与合同需要公证,原因如下:从法律层面看 ,依据《中华人民共和国公证法》,公证机关可对民事法律行为的真实性 、合法性、有效性予以确认。房子赠与合同进行公证,能确保其真实性与合法性。同时 ,根据《中华人民共和国合同法》,一方主张合同无效时需举证。若赠与合同未公证,当事人在举证时会面临较大困难 。
2、房屋赠与协议不需要公证即为有效 ,但公证后赠与人无权撤销赠与。房产赠与协议的有效性 房产赠与协议只要符合合同的各项约定,即为有效。这些约定包括:双方真实意思表示、具有民事责任能力 、内容不违反法律规定 。因此,一份符合这些条件的房产赠与协议 ,在双方签字时即生效,无需经过公证。
3、房子赠与合同一般不需要公证。以下是关于房子赠与合同是否需要公证的详细解法律生效与公证无关:根据法律规定,房子赠与协议自成立时便生效,其效力与是否公证无关 。关键在于办理不动产登记 ,而非公证。公证的作用:公证主要起到增强约束力的作用,可以防止赠与人随意撤销赠与行为。
4、房子赠与合同需要公证 。以下是具体原因:法律角度: 确保合同的真实性和合法性:根据《中华人民共和国公证法》的规定,公证机关可以对房子赠与合同的真实性 、合法性、有效性进行确认 ,从而保障合同双方的权益。
5、因此,房屋赠与合同需要公证,以确保合同的真实性和合法性。此外 ,根据《中华人民共和国合同法》的规定,当一方当事人主张合同无效时,需举证证明 。若房屋赠与合同未经公证 ,当事人在举证上可能会遇到困难。因此,为保障赠与合同的有效性,进行公证显得尤为重要。
6 、房产赠与协议不需要经过公证就是有效的。只要房产赠与协议符合合同的各项约定 ,比如是双方真实意思表示,具有民事责任能力,内容不违反法律规定,那么这样的房产赠与协议就是有效的 ,不需要经过公证 。但是就赠与而言,如果没有进行公证,有一个问题 ,就是赠与人可以行使任意撤销权。
1、房屋赠与协议是否需要公证,需根据具体情况决定,但公证可增强法律效力并保障权益。从法律规定层面看 ,根据《中华人民共和国公证法》第十二条,公证员可对法律事实和文件的真实性、合法性进行证明并出具证明书 。若希望房屋赠与协议具备更强的法律效力,公证是可选途径。
2 、房产赠与协议不需要经过公证就是有效的 ,但公证会影响赠与人的撤销权。首先,房产赠与协议的有效性并不依赖于公证 。只要该协议符合合同的各项基本约定,包括是双方真实意思的表示、双方具有民事责任能力、内容不违反法律规定等条件 ,那么这样的房产赠与协议就是有效的,无需公证即可成立。
3 、房子赠与合同需要公证,原因如下:从法律层面看,依据《中华人民共和国公证法》 ,公证机关可对民事法律行为的真实性、合法性、有效性予以确认。房子赠与合同进行公证,能确保其真实性与合法性 。同时,根据《中华人民共和国合同法》 ,一方主张合同无效时需举证。
1、房屋赠与协议是否需要公证,需根据具体情况决定,但公证可增强法律效力并保障权益。从法律规定层面看 ,根据《中华人民共和国公证法》第十二条,公证员可对法律事实和文件的真实性 、合法性进行证明并出具证明书 。若希望房屋赠与协议具备更强的法律效力,公证是可选途径。
2、只要满足这些条件 ,协议自成立时就具有法律效力,公证并非协议生效的必要条件。宅基地赠与的特殊性宅基地具有特殊性,其所有权归集体 ,村民仅享有使用权。因此,赠与宅基地使用权时,需符合相关规定 。例如,受赠人应为本集体经济组织成员 ,且符合宅基地申请条件。
3、房子赠与合同需要公证,原因如下:从法律层面看,依据《中华人民共和国公证法》 ,公证机关可对民事法律行为的真实性 、合法性、有效性予以确认。房子赠与合同进行公证,能确保其真实性与合法性 。同时,根据《中华人民共和国合同法》 ,一方主张合同无效时需举证。
4、房产赠与协议不需要经过公证就是有效的。只要房产赠与协议符合合同的各项约定,比如是双方真实意思表示,具有民事责任能力 ,内容不违反法律规定,那么这样的房产赠与协议就是有效的,不需要经过公证 。但是就赠与而言 ,如果没有进行公证,有一个问题,就是赠与人可以行使任意撤销权。
5 、房产赠与协议不需要经过公证就是有效的,但公证会影响赠与人的撤销权。首先 ,房产赠与协议的有效性并不依赖于公证 。只要该协议符合合同的各项基本约定,包括是双方真实意思的表示、双方具有民事责任能力、内容不违反法律规定等条件,那么这样的房产赠与协议就是有效的 ,无需公证即可成立。
6 、房产赠与协议不需要经过公证就是有效的。以下是关于房产赠与协议公证的详细解协议有效性:只要房产赠与协议符合合同的各项约定,比如是双方真实意思表示,双方具有民事责任能力 ,内容不违反法律规定,那么这样的房产赠与协议就是有效的,不需要经过公证 。
发表评论