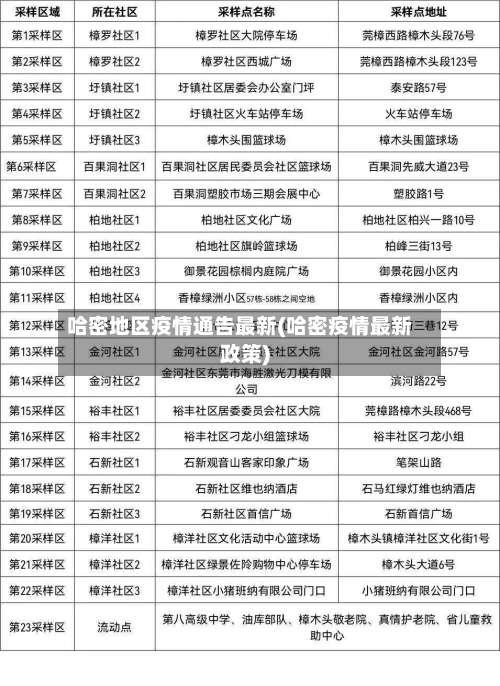
哈密地区疫情通告最新(哈密疫情最新政策)
新疆昌吉市疫情低风险区吗
〖壹〗 、通过查询相关资料显示,新疆昌吉市不是疫情低风险区 。截至2022年8月28日 ,昌吉市共有低风险地区1处,中风险地区5处,高风险地区29处。所以新疆昌吉市不是疫情低风险区。

〖贰〗、是 。昌吉回族自治州 ,简称“昌吉州”,隶属于新疆维吾尔自治区,地处天山北麓,准噶尔盆地东南缘 ,东临哈密地区,西接石河子市,南与吐鲁番地。通过查询相关资料显示 ,截止到2022年8月18日,新疆疫情防控站公告,昌吉市为低风险地区。
〖叁〗、可以。根据疫情防控显示:2022年9月27日0时至24时 ,昌吉市是低风险地区 、所有来(返)乌人员提前下载“新疆政务服务 ”APP或使用“新疆政务服务”小程序进行入疆申报 。是可以去新疆的,了解详细情况可关注当地官方网站,获取第一手权威信息。
〖肆〗、不封城。截止到2022年10月10日 ,通过查询疫情最新情况可知,昌吉市为零风险地区,全域为常态化防控措施 ,并不实行封城措施 。昌吉市,新疆维吾尔自治区昌吉回族自治州下辖县级市,是昌吉回族自治州州府所在地。
〖伍〗、通过查询相关资料显示,新疆昌吉是高风险地区。截止到2022年8月20日 ,新疆昌吉因为疫情严重,感染人数较多,被列为高风险地区 。
新疆淖毛湖有疫情吗
〖壹〗、没有。截止到2022年9月20日 ,通过查询相关信息显示淖毛湖没有确诊人员,但是受到乌鲁木齐疫情的影响,为了保证淖毛镇的安全 ,镇政府对淖毛市也开始进行封闭式管理。
〖贰〗 、没有 。淖毛湖镇,隶属于中华人民共和国新疆维吾尔自治区哈密市伊吾县,根据相关资料查询显示 ,截止到2022年9月20日,新疆哈密地区为低风险地区,该地区没有疫情。
〖叁〗、暂时还没有解封 ,根据发布的相关信息查询到淖毛湖农场作为哈密市伊吾县疫情防控工作领导小组成员参加市县联席会议和每天晚上9点召开的伊吾县调度会议,统一安排部署、共同研究解决问题 、分析研判防疫形势,及时通报防控工作开展情况,形成区域安全共享、稳定共守、疫情共防的“一盘棋”局面。
〖肆〗 、淖毛湖到哈密班车通了 。伊吾淖毛湖客运站到达站哈密。发车时间:上午七点半到下午四点。伊吾淖毛湖通往哈密市区班车一天有三到四班的班车 ,要提前把票买好,班车都是从淖毛湖发出,途径伊吾县 ,给伊吾留三四个座位,不提前买票到时候会不让上车。
〖伍〗、根据相关公开信息查询显示,截止2022年10月16日 ,哈密和掉毛湖没有疫情,哈密到掉毛湖的班车正常运行,不会停 。哈密 ,古称伊州,是新疆维吾尔自治区辖地级市,地处新疆东部 ,是新疆通向内地的要道,自古就是丝绸之路的咽喉。

哈密到六盘水会不会被隔离收费
不会。根据哈密到六盘水地区疫情防控中心公告显示:2022年9月17日,经调查哈密地区有一例确诊病例,到六盘水地区需要进行隔离处理 ,不收费,由当地政府进行隔离补贴 。
六盘水到乌鲁木齐,如果是自驾车要经过以下城市:毕节、泸州 、隆昌、荣昌、潼南 、遂宁、广元、陇南、天水 、兰州、武威、张掖 、酒泉、哈密、吐鲁番 ,最后到乌鲁木齐。
六盘水到河南郑州行驶路线:全程约1045km,油费约450-500元手续费和过路费在490元。起点:武汉武汉城市驾驶计划1)从起点向西南方向出发,沿路行驶80米 ,右转进入袁路 。2)沿元路行驶770米,直行进入新路。3)沿新路行驶160米,左转进入解放南路。4)沿解放南路行驶470米 ,右转进入体育场街 。
从哈密坐火车到云南昆明经过乌鲁木齐-吐鲁番北-鄯善北-哈密-柳园-疏勒河-玉门-低窝铺-嘉峪关-酒泉-张掖-金昌-武威-古浪-兰州-渭源-岷县-哈达铺-陇南-广元-阆中-南充北-合川-重庆西-贵阳-六盘水-宣威-曲靖-昆明。
近来没有明确的最佳路线。 因为邯郸到玉龙雪山的距离较远,需要经过多个省份和城市,道路条件和交通情况可能会有所不同 ,因此没有一个通用的最佳路线 。 但是可以考虑选取高速公路和主干道,以确保行驶的安全和效率。此外,可以在途中借鉴导航软件或询问当地人士,获取更准确的路线信息。
K1502:从昆明开车时间为20:04 ,预计到达宣威的时间为22:56,预计总用时02:52。途经站点依次分别是:昆明 、曲靖、宣威、六盘水 、贵阳、重庆西、南充北 、广元、陇南、哈达铺、漳县 、兰州、武威、金昌 、张掖、清水、嘉峪关 、柳园、哈密、鄯善 、吐鲁番、乌鲁木齐 。
哈密明天能解封吗
题主是否想要询问:“哈密能不能解封 ”?能。哈密,古称伊州 ,是新疆维吾尔自治区辖地级市,地处新疆东部,是新疆通向内地的要道 ,自古就是丝绸之路的咽喉。截止2022年9月21号,最新数据资料显示,哈密地哈密地区没有低、中 、高风险区域 ,都是属于常态化防控区 。所以哈密地哈密地可以解封了。
能。根据国家疫情防控中心显示:哈密地区于2022年7月已将成为低风险地区,截至2022年7月24日成为平常防控地区,已经停止封控 ,截至2022年9月19日仍处于停止封控状态 。
解封了。哈密市是新疆维吾尔自治区地级市,地处新疆东部,是新疆通向中国内地的要道,截止到2022年8月30日 ,哈密市疫情得到良好控制,市区内全部区域已全部划分为低风险地区,已经解封 ,但出行时仍需根据防疫政策做好个人防护措施,少去人员密集的公共场所。
通过查询相关资料显示,哈密红线一场没有解封 。截止9月14日 ,新新疆本土无症状感染者转确诊2例及本土无症状感染者25例。哈密现在已经新增多处疫情中高风险地区,当地疫情防控十分严格。所以哈密红线一场没有解封 。
真的。2022年8月29日哈密市疫情防控指挥部通告,关于哈密市伊州区有序解除静态管理的公告 ,有序解除伊州区静态管理状态(除高、中风险区及相关重点区域外),逐步恢复生产生活秩序。
东与甘肃省酒泉市相邻,南与巴音郭楞蒙古自治州相连 ,西与吐鲁番市、昌吉回族自治州毗邻,北与蒙古国接壤,设有国家一类季节性开放口岸——老爷庙口岸,是新疆与蒙古国发展边贸的重要开放口岸之一。
发表评论