疫情地区如何出门看病呢/疫情期间怎么出省
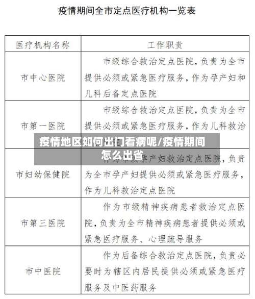
太仓疫情期间封控区管控区等人群怎么看病?
太仓疫情期间封控区 、管控区等人群看病方式如下:封控区、管控区人群:相关人员如有医疗服务需求 ,联系社区防控人员协调属地专职医疗人员进行诊疗。若病情超出专职医疗人员诊疗能力范围,由社区防控人员联系“120”急救站,送至“黄码 ”定点医院就诊 。

太仓疫情期间普通人群看病就医的方式如下:太仓市第一人民医院就诊安排 暂停的门诊诊疗项目:口腔、耳鼻喉、眼科 、健康体检、皮肤美容、康复 、营养、心理、胃肠镜检查等门诊诊疗项目,以及门诊小手术。有相关紧急就诊需要的患者需走急诊通道 ,具体恢复时间另行通知。

就诊流程除封控区范围内人员 、集中隔离或居家隔离观察期未满人员外,其他黄码人员需就医时:全程严格做好个人防护,不乘坐公共交通工具 ,与他人保持1米安全距离。前往黄码定点医院就诊 。黄码定点医院名单 全市共有黄码定点医院17家:张家港、常熟、太仓 、昆山、吴江各2家。
封控区管理原则:区域封闭、足不出户 、服务上门。划分标准:病例和无症状感染者的居住地所在小区及活动频繁的周边区域可划分为封控区 。
去医院看病时如何正确选取就医渠道?
多渠道预约:电话预约:拨打医院官方预约电话,按语音提示操作。网站/APP预约:登录医院官方网站或使用“微医”“健康160”等平台,提前绑定就诊人信息。自助机预约:在医院自助挂号机上选取科室、医生及就诊时间 。现场预约:部分医院支持在门诊服务台直接预约未来号源。关键技巧:提前查询专家坐诊时间(如每周三上午) ,避开高峰时段预约。
预约挂号:若看专家门诊,提前通过医院官方网站、微信公众号、电话等渠道了解专家出诊信息并预约挂号 。这样可以避免现场长时间排队等待,节省就医时间。选取合适的医院和科室医院选取:根据病情选取专业水平高 、口碑好的医院。
挂号线上预约:多数三级医院有专属 app ,或可通过京医通、114 等平台预约 。以帝都为例,需提前找到目标科室及合适时间预约。热门科室(如口腔科)需蹲点抢号,例如下午 4 点放 7 日后号源 ,可在 3:58 左右准备抢号;也可多刷新页面捡漏退号;若使用医院自有 app 或小程序,按其规则蹲点。
简单问题优先选取社区医院,减少大医院资源占用。
一个实用的方法是询问医院职工,他们通常会推荐自己信任的医生 。综合考虑:有时 ,病人或家人的关系可能成为选取就医的主要渠道,但花一点时间研究住处周围的医院仍然是有必要的。选取医院和医生时,应综合考虑多个因素 ,包括医院的医疗质量、技术水平 、规模、地理位置、医保情况以及医生的专业性和经验等。
通过线上线下渠道了解医生的医德和医术水平,选取合适的医生就诊 。急重症就近就医:如果是急重症,优先选取离家最近且有合适诊疗水平的医院 ,而非跨市甚至跨国去其他知名医院。例如心血管急性事件发作时,就近就医有利于及时做心电图等检查,争取宝贵的救治时间。
隔离期间家里有重病人需要去医院看病怎么办?
〖壹〗 、特殊疾病:如需发热门诊、血液透析等专科治疗 ,可按程序申请前往定点医院救治 。定点医院会为“三区”患者开辟绿色通道,确保及时接诊。危急重症:直接拨打120急救电话,急救人员会与社区对接 ,在严格防护下转运患者至医院抢救。
〖贰〗、封控区域患者的救治需要到封控区域患者救治定点医院进行 。作为郫都区唯一的市级定点救治医院,承担郫都区所有中高风险 、密接次密接人员救治工作的成都市郫都区人民医院接到120电话后立即做好应急准备,出诊人员迅速做好防护措施,第一时间赶到现场 ,此时已是凌晨1点。
〖叁〗、一,隔离期遇危重病情可以转至定点医疗机构治疗。疫情防控的本质是保护人的生命安全,所以这个时候应该以危重病人为主 ,采取先治病后隔离的方案,一般的定点医院都会配备先进的医疗器械和有经验的医护人员,医院也会给危重病人治疗的可操作性预案 ,让医护人员按照规范诊治,这样比让危重病人等死要人性化的多 。
〖肆〗、若病情超出专职医疗人员诊疗能力范围,由社区防控人员联系“120 ”急救站 ,送至“黄码”定点医院就诊。居家隔离人员:如有医疗服务需求,参照管控区人群就医流程,即先联系社区防控人员协调专职医疗人员诊疗 ,超出能力范围则由社区防控人员联系“120”送至“黄码 ”定点医院。

北京发布进京看病流程
北京外地来京就诊患者看病流程主要包括全面预约 、入院筛查、核酸检测、健康监测等环节,同时提供远程诊疗服务并开放询问渠道。 具体流程如下:全面预约制度无论是京内还是京外患者,非急诊情况必须通过预约就诊,医患双方需提前安排诊疗服务 。此措施旨在减少人员聚集 ,优化就诊流程。
就医预约:建议旅客提前联系并预约好北京的医疗机构,了解就医流程和注意事项。交通方式:由于进京车票暂停发售,旅客可能需要选取其他交通方式(如自驾、包车等)前往北京 。在选取交通方式时 ,请务必遵守当地疫情防控要求,确保安全出行。
完成进京申报流程进入北京前,需在健康宝APP首页选取“进出京申报”功能 ,按要求填写以下信息:居住地信息:需填写北京的具体居住地址(如小区名称 、门牌号等)。入京方式:选取交通方式(如飞机、火车、自驾等),并填写车次/航班号 、预计到达时间等 。
进京看病最新政策(不断更新中)进返京计划的旅客:持48小时内核酸检测阴性证明、“北京健康宝”绿码,在测温正常且做好个人防护的前提下可正常进返京 ,抵京后进行三天两检,即24小时内进行1次核酸检测,24小时后、7两小时内进行1次核酸检测。
北京发布的进一步严格境外进京人员管控的3条措施如下:措施一:集中观察为主 ,特殊情况可居家观察集中观察要求:自通告发布即日起,所有境外进京人员,均需转送至集中观察点进行14天医学观察,且费用自行承担。这一举措旨在通过集中管理 ,最大限度控制传染源,切断传播途径,有效防范境外疫情输入风险 。
发表评论