【全省疫情重点地区名单最新,全省疫情最新数据】
广东疫情重点地区名单
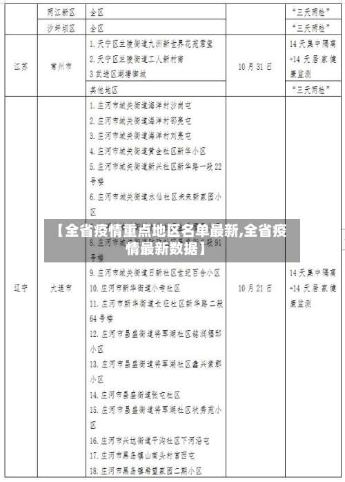
〖壹〗、020年3月广东省新冠肺炎疫情风险等级重点地区名单如下:中风险地区:广州市越秀区;深圳市福田区;佛山市禅城区 、南海区、顺德区、三水区;惠州市惠城区、惠阳区 、惠东县、博罗县、大亚湾区;中山市主城区片区;肇庆市端州区;揭阳市普宁市。

〖贰〗 、此次疫情新增本土确诊病例涉及广东的深圳、东莞、广州 、江门、揭阳五市,其中江门新会区疫情较为突出 ,已报告6例确诊病例和2例本土无症状感染者 。新会区疫情现状江门新会区是此次疫情的重点区域,截至近来累计报告6例确诊病例和2例无症状感染者。

〖叁〗、国内重点地区(2025年7月最新数据)广东省以下13个地市报告本地病例:佛山 、广州、东莞、中山 、深圳、江门、肇庆、梅州 、珠海、惠州、潮州 、阳江、云浮。全球分布特征主要流行区域集中在美洲、亚洲和非洲三大洲,但受传播范围广 、变数多的影响,具体国家名单尚未公开。

〖肆〗、新增本土确诊病例情况根据广东卫健委3月31日通报 ,3月30日0-24时,全省新增本土确诊病例11例,其中广州报告1例 ,深圳6例,珠海1例,东莞3例 。该病例为广州在重点人群筛查中发现 ,具体活动轨迹及感染来源需等待官方进一步通报。
苏州防疫重点管控地区名单
〖壹〗、石湖湾花园南区:作为管控区,区域内居民应减少不必要的外出,避免人员聚集。长巨村下扒浜:此区域被列为管控区 ,居民需按照规定做好个人防护和防控配合工作 。尹山湖景花园三期:该小区三期被划定为管控区,区域内人员活动需遵循相关防控规定。
〖贰〗 、苏州工业园区娄葑街道部分区域:自4月12日0时起实施静态管理,针对局部疫情风险点进行精准防控。静态管理特点:此类措施具有临时性、局部性特征 ,与“封城”的全域长期管控有本质区别,目的是以最小社会成本换取最大防控效果 。
〖叁〗、姑苏区防范区范围为姑苏区全域,自3月15日起实施相关措施,具体措施如下:强化社会面管控 ,严格限制人员聚集规模防范区通过多维度措施减少人员聚集风险,核心原则为“非必要不聚集 ”。
〖肆〗 、社区与集宿区管控 全体居民停止非必要流动,外来人员和车辆非必须不得进入居民小区。小区门岗需严格查验出入人员身份 ,集宿区参照居民小区管理标准执行 。
重点地区名单更新提示
打开百度app,搜索【国务院客户端】,打开官方小程序。进入小程序首页 ,点击【疫情风险查询】。进入查询界面,点击顶部【点击查看全国中高风险疫情地区】 。即可查看全国疫情中高风险地区名单最新。
喀什高中风险地区:四川宜宾市、成都市、云南德宏州、江苏南京市 、湖南省旅客落地需接受14+7天医学观察。重点关注地区:四川泸州、绵阳,辽宁沈阳、大连 ,江苏省(除南京),重庆市,福建厦门旅客落地集中7天医学观察。关注地区:北京旅客落地7天居家健康检测 。其他方向:来喀旅客查验通行大数据行程码后正常通行。
原债务高风险地区名单2023年7月 ,国务院办公厅将12个省份列入债务高风险地区名单,包括天津 、内蒙古、辽宁、吉林 、黑龙江、广西、重庆 、贵州、云南、甘肃 、青海、宁夏。这些地区因债务水平较高,面临债务违约风险或债务危机,政府投资项目受到严格约束 ,如新建项目暂停、在建项目缓建、融资平台抽贷等 。
来衡阳重点管控地区最新名单更新时间:2022年11月16日以下城市来衡阳务必提前向所在村 、单位或入住酒店报告,主动履行个人防疫责任,配合做好疫情防控措施。温馨提示:因疫情变化及风险等级调整 ,以下城市会实时调整,具体也可以电话询问社区。
④华北地区,主要在太行山两侧、汾渭河谷、阴山-燕山一带 、山东中部和渤海湾;⑤东南沿海的广东、福建等地 。我国的台湾省位于环太平洋地震带上 ,西藏、新疆 、云南、四川、青海等省区位于喜马拉雅-地中海地震带上,其他省区处于相关的地震带上。中国地震带的分布是制定中国地震重点监视防御区的重要依据。
国务院通知:复工不再审批!非重点地区人员可不再隔离
〖壹〗 、国务院办公厅发布的《关于进一步精简审批优化服务精准稳妥推进企业复工复产的通知》明确,低风险地区企业复工不再审批 ,非重点地区人员持健康证明且通过“点对点”运输到达的,可不再实施隔离观察 。 具体内容如下:复工审批政策低风险地区:不得采取审批、备案等方式延缓开工。
〖贰〗、到2月12日复工第三天,社会秩序逐渐恢复 ,生产物流解冻,企业复工从“象征性”转向实质性推进,但距离正常运转仍有差距,且面临人员不足 、防疫风险、返城障碍等多重挑战。具体分析如下:生产物流解冻:政策纠偏推动运力恢复初期困境:2月10日复工首日 ,江浙沪地区限行政策混乱 。
〖叁〗、凤凰网房产讯 3月4日 国务院办公厅发布关于进一步精简审批优化服务,精准稳妥推进企业复工复产的通知。
〖肆〗、新版指南不再强调白名单的重点企业和一般企业之分。这一调整意味着复工政策覆盖范围扩大,只要企业做好防疫条件准备 ,无论是否在原有白名单内,均可申请复工。此举减少了企业复工的准入限制,有助于更多企业根据自身情况灵活安排复工计划 ,加快恢复生产经营 。
〖伍〗 、《通知》亦要求全面落实建筑工人实名制管理。所有开复工项目原则上实行封闭管理,严格按照有关规定落实建筑工人实名制,实时记录施工现场所有人员进出场信息 ,实行体温检测制度,严禁无关人员进入施工现场,最大限度减少施工现场人员流动。对不能实行封闭管理的工程项目 ,要明确施工区域,做好建筑工人实名制管理,管控人员流动 。

12天内新增确诊逾两千例,吉林省委书记:坚决防止瞒报迟报缓报
〖壹〗、吉林省在3月1日至3月12日24时期间,12天内新增本地确诊病例逾两千例 ,现存本地确诊病例2058例、无症状感染者1530例,省委书记强调坚决防止瞒报 、迟报、缓报。疫情数据概况根据公开信息,吉林省在3月1日至3月12日24时的12天内 ,疫情形势严峻。全省现存本地确诊病例2058例,无症状感染者1530例 。
发表评论