近期重点地区疫情防控(近期疫情重点区域)
均为境外输入、波及农村地区!国家卫健委通报近期聚集性疫情情况
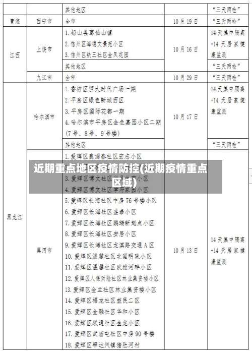
〖壹〗 、聚集性疫情特点 均为境外输入:2020年12月以来,北京、四川、辽宁 、河北、黑龙江等地发生的聚集性疫情,均由境外入境人员或被污染的冷链进口物品引发。隔离场所管理不规范、接触进口冷链物品的工人防护不到位等是重要原因。

〖贰〗 、月30日0—24时 ,31个省(自治区、直辖市)和新疆生产建设兵团报告新增确诊病例37例,均为境外输入病例 。具体分布如下:云南:22例上海:4例广东:4例福建:2例四川:2例北京:1例天津:1例山东:1例其他关键数据补充死亡与疑似病例 当日无新增死亡病例。新增疑似病例1例(境外输入,在上海)。

〖叁〗、月19日0-24时 ,全国新增新冠肺炎确诊病例23例,均为境外输入病例,无新增死亡和疑似病例 。 具体信息如下:新增确诊病例分布 广东12例 ,云南4例,上海3例,浙江2例 ,福建1例,四川1例。所有病例均由境外输入,国内本土无新增。治愈与密切接触者情况 新增治愈出院病例16例 。
〖肆〗 、0月14日0—24时 ,国家卫健委通报的疫情数据具体情况如下:新增确诊病例:全国31个省(自治区、直辖市)和新疆生产建设兵团报告新增确诊病例10例,且均为境外输入病例。具体分布为云南3例,天津2例,河南2例 ,上海1例,广西1例,陕西1例。
〖伍〗、新增无症状感染者17例 ,均为境外输入 。当日转为确诊病例1例,为境外输入。当日解除医学观察25例,其中境外输入23例。尚在医学观察无症状感染者329例 ,其中境外输入320例 。港澳台地区病例情况 累计收到港澳台地区通报确诊病例5395例。香港特别行政区4857例,其中出院4493例,死亡94例。
〖陆〗 、数据表明国内疫情总体平稳 ,但需关注境外输入和局部潜在风险。无症状感染者情况新增无症状感染者4例(境外输入3例),当日转为确诊1例(境外输入),解除医学观察29例(境外输入4例) 。尚在医学观察无症状感染者129例(境外输入45例) ,需持续监测其转化为确诊病例的可能性。
新疆多地调整通行政策,这些人员来乌需隔离!7月27日最新政策
〖壹〗、月27日新疆多地调整后的通行政策如下:乌鲁木齐集中隔离人员:14天内有江苏全省、云南德宏、辽宁沈阳 、安徽马鞍山、芜湖(新增)、四川绵阳 、广东中山旅居史的人员落地需集中隔离。核酸检测通行人员:浙江台州旅客落地进行核酸检测,结果无异常可自由通行 。隔离时长:来乌返乌人员隔离须补齐离开疫区满14天,即行程码记录消失为止。
〖贰〗、截至7月27日,新疆多地调整通行政策 ,以下人员来乌鲁木齐需隔离:来自特定地区的人员:新疆乌鲁木齐、伊宁市 、天池、喀纳斯、喀什 、赛里木湖等地对来自江苏、云南、辽宁 、安徽、四川、广东等地的人员实施了隔离要求。这些地区的人员在抵达乌鲁木齐后,需按照当地政策进行隔离 。
〖叁〗、新疆多地通行政策调整情况如下:乌鲁木齐市隔离政策:近14天内有广东省广州市 、深圳市、茂名市、佛山 、湛江市、浙江温州市旅居史的游客落地后需隔离。
〖肆〗、自7月17日起,筛查近14日以内有浙江省台州市旅居史来乌返乌人员。对目的地为本市人员 ,体温 、健康码无异常者,推送至属地区(县),由居住地社区严格落实落地核酸检测 ,不隔离;中转旅客,正常中转 。其他人员凭两码、测温正常通行。喀什 防疫政策暂时无调整,近14日内有云南德宏州旅居史的游客需集中隔离。
〖伍〗、需要 。自乌鲁木齐7月爆发疫情 ,对于来乌离乌人员均需要进行核酸检测,查验其核酸检测报告。
疫情重点地区原则上是指
疫情重点地区原则上是指14天内发生本地病例(或无症状 感染者)或公布疫情中 、高风险地区的地域。基于当前的疫情形势,各地区需要对疫情防控重点区域采取更加科学、更加精准的措施。
只要你的手机行程马是绿色 ,也没经过疫区,一般不会隔离 。
指封闭区、管控区以外可能暴露的重点人群的活动区域。“三区防控指引 (一)封闭区 实行封闭管理。原则上人员只进不出,相关区域的小区 、社区、路段设立卡口,仅保留必需的出入口 ,关卡24小时值守 。出入时规范防护,严格消毒。
重点疫情地区,即经专业机构研判 ,市防控指挥部批准同意,疫情发生地出现以下任一种情形:疫情规模较大;出现广泛社区传播风险;存在外溢情形或较大外溢风险:原则上,7日内具有重点疫情地区旅居史人员 ,根据综合研判结果,酌情采取3至5日健康管理(含居家隔离医学观察、居家健康监测及健康检测)。

发表评论