阿都疫情风险地区(阿疫情今天最新情况)
本文目录一览:
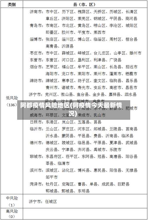
多地教育部门确定中小学寒假时间,为什么中小学生并没有统一放假?_百度...
1、综合起来看,各地中小学放寒假时间不可能统一 ,但绝对是在一个时间范畴内 。因为春节时间是固定的,教育部关于课程教学进度也是固定的;那么各地在这两个框架下,结合当地实际情况 ,根据当地防控防疫情况,作出切合本地中小学的放寒假时间,是一件非常明智的大事。

2、寒假不是全国统一的。在中国,寒假是指冬季1-2月份期间的假期 ,各学校通常会在农历腊月初十左右开始放假,至元宵节后结束,假期一般持续1个月左右 。但在不同地区 ,特别是寒冷的中国东北地区及其他高纬度地区,寒假时间可能会更长,有时多达45天左右 ,甚至两个月左右。

3、统一放假体现懒政怠政,与政策精神不符统一放假虽操作简单,但存在以下问题:政策冲突:国家鼓励地方根据实际情况灵活调整假期 ,统一安排违背了“因地制宜 ”的原则,削弱了政策效果。例如,部分地区可能因统一放假而无法结合当地文化节庆或旅游特色设计假期活动。

4 、全国各所中小学并没有在统一的时间点放寒假 ,各个省市的寒假放假时间是不同的,有些地区的寒假放假时间比较早,而有些地区的寒假放假时间则稍微晚一些,随着2021年中小学寒假的到来 ,相信很多学生已经迫不及待想要迎接寒假的到来了,毕竟放假是学生们最期待的事情 。
5、这样看来,辽宁地区应该是寒假放假时间最短的 ,放假日期是在2021年的1月16日左右,收假时间在3月1日,仅有1个半月的假期。南方地区的各大中小学放假的时间就相对来说比较晚了 ,广东地区寒假时间在2021年的1月24日到2021年的2月22日。

彝族阿都女郎是啥意思
1、彝族阿都女郎指的是那些美丽的女性 。这个词汇中的“阿都”是指与“什扎” 、“所地 ”不同的文化方言区域,即彝族北部方言的一个次方言群体。大约有五十万人属于这个群体,例如凉山州的普格县、布拖县、宁南县等地 ,这些地区的人们说着阿都方言,穿着特色的小脚裤。这些地区曾受到阿都土司的统治,火把节的传统就起源于阿都地区 。此外 ,阿都人以其直率的性格而闻名。
2 、没有分白彝黑彝。阿都,彝语地名,原名阿都戛,阿都是人名 ,戛是上边,含义为彝族土官阿都家住的垭口 。彝族原本没有“黑白红”之分,只有“六祖分支”之说。四川凉山彝族总称为“诺蜀” ,阿都方言区称“脸蜀 ”,自称为“尼”或“尼惹”。
3、阿都 。甘洛彝族是阿都,甘洛县 ,隶属四川省凉山彝族自治州,地处四川省西南部、凉山彝族自治州北部,东界乐山市峨边彝族自治县 、金口河区 ,西接雅安市石棉县、越西县。
4、可以的。云南彝族可以与外族结婚的,随着文化的融合,彝族人也渐渐抛弃了传统的血缘 ,和石扎结亲。彝族主要分布在滇 、川、黔、桂四省(区)的高原与沿海丘陵之间,主要聚集在楚雄、红河 、凉山、毕节、六盘水和安顺等地 。
5 、创建于2003年,主唱及伴吉他:孙子尔吉,贝司手及高音沙马伍且;鼓手: 皮特拉哈;主奏吉他及合声:子日。他们是第一支用彝族阿都方言演绎流行歌曲的本土摇滚乐队。他们将用自己的音乐风格 ,继续为喜欢他们的听众创作出更优秀的作品 。
阿都沁苏木基本情况
总面积:阿都沁苏木的土地总面积达到了886平方公里。行政区划:由19个嘎查和43个自然屯组成。人口构成:总户数:现有4650户居民 。总人口:总人口数达到20258人。经济情况:主要产业:当地居民以农牧业为主。人均纯收入:2009年的数据显示,农牧民的人均纯收入达到了3000元,反映了当地居民的生活水平和经济发展状况 。
阿都沁苏木坐落在中国内蒙古自治区通辽市科左后旗的东北区域 ,距离旗府所在地甘旗卡镇大约110公里。从地理上说,它与吉林省双辽市的阿都沁苏木相邻,同时也与科左中旗的门达镇接壤。这片土地总面积达到了886平方公里 ,由19个嘎查和43个自然屯组成,形成了独特的地域分布 。
阿都沁苏木是一个包含了众多村庄的行政区域,它的具体管辖范围包括了毛盖吐、乌兰楚鲁、伊达门苏莫 、巴润阿都沁、固日班格日等多个嘎查 ,每个嘎查都有其独特的名称和特色。此外,还有准阿都沁、乌日根格日 、阿仁扎达盖等嘎查,展示了该地区村庄的多样性。
宣威阿都疫情是怎么发生的
宣威阿都的疫情起始于阿都乡梨树村第一村民小组的一名省外务工人员。2022年11月5日 ,这名阿都乡梨树村的省外返乡人员在宣威市凯程大酒店住了一晚,后该省外返乡人员自觉身体不舒服,于11月7日主动到阿都卫生院检查核酸,宣威方舱实验室查验后该省外返乡人员核酸为阳性 ,随后即查验其一家四口,皆为新冠病毒感染者 。
宣威的新冠病毒感染来源为阿都乡的一名省外返乡人员阳性病例,他的家人和相关密切接触者都被感染 ,阿都的梨树第一村民小组和第五村民小组也被列为高风险区,其次宣威的祯祥社区、丰宁街道、大白菜路段 、宛水社区等也被列为高风险区。
抓到两个小偷宣威市公安局得禄派出所民警经过连续三天的“潜伏 ”,终于将开着轿车偷鸡摸鸭的违法嫌疑人管某情、李某金抓获 ,破获4起盗窃行政案件。宣威市位于云南省东北部,东接贵州省盘州市,南连富源县、沾益区 。
阿都是黑彝还是白彝
1、没有分白彝黑彝。阿都 ,彝语地名,原名阿都戛,阿都是人名 ,戛是上边,含义为彝族土官阿都家住的垭口。彝族原本没有“黑白红”之分,只有“六祖分支”之说 。四川凉山彝族总称为“诺蜀 ”,阿都方言区称“脸蜀” ,自称为“尼”或“尼惹 ”。
2 、实际上,“黑彝”与“白彝”源自同一血脉,多半是爱情的结晶。例如吉克氏源于黑彝阿陆氏 ,俄其曲比氏源于黑彝俄其,瓦其氏源于黑彝金恩氏,布萨吉吾氏源于黑彝罗洪氏 ,吉古阿流氏源于黑彝洛米氏,沙马曲比、俄比、黑子惹所等氏均源于沙马土司氏等等 。
3 、普格百姓相关情况:解放前,普格名义上由阿都土司管辖 ,但实际已管不住手下黑彝,很多地界被黑彝占据。且因地理位置重要,常遭官府和军阀攻打 ,有些白彝还形成政治势力。刚解放时,普格因宗族争斗导致男女比例失调严重 。
4、没有分白彝黑彝。彝族原本没有“黑白红 ”之分,只有“六祖分支”之说。四川凉山彝族总称为“诺蜀”,阿都方言区称“脸蜀” ,自称为“尼 ”或“尼惹”。从古代历史上看,彝族社会曾分为“兹、莫 、毕、格、卓”五个阶层 。从近古史上看,凉山彝族社会又分“兹 、诺、曲诺、阿甲 、干席 ”等阶层。
5、例如 ,四川省凉山州的黑彝主要姓氏包括吉狄、罗洪、瓦扎等;云南省楚雄州的黑彝则以阿鲁 、阿都、阿着等姓氏为代表;贵州省毕节市的黑彝常见姓氏有安氏、禄氏等。
6 、四川凉山彝族总称为“诺蜀”,阿都方言区称“改孝脸蜀”,自称为“尼 ”或“尼惹” 。从历史上看 ,彝族社会曾分为“兹、莫、毕 、格、卓”五个阶层,近古史上则是“兹、诺 、曲诺、阿甲、干席 ”等阶层。这些词汇虽有“黑” 、“白”之意,但并不包含现代的“黑彝 ”和“白彝”的含义。
发表评论