疫情高中风险地区/疫情中高风险等级区域
本文目录一览:
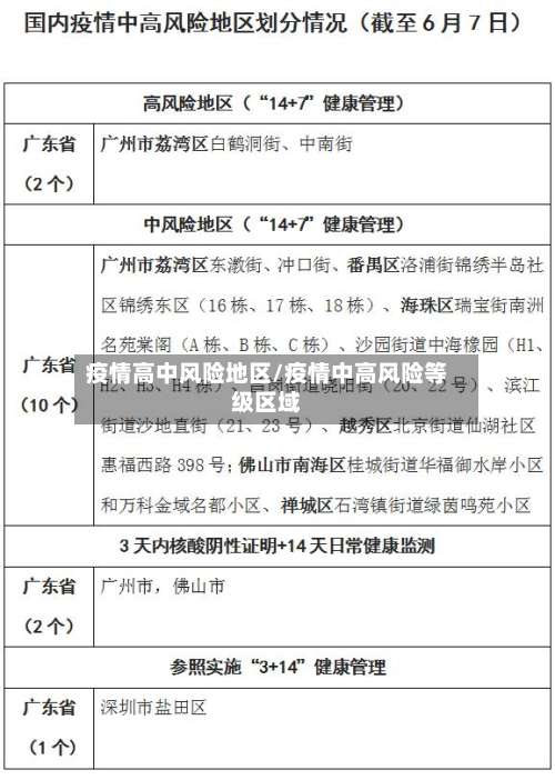
全国疫情“中高风险 ”地区一览
高风险地区 津南区辛庄镇林锦花园 津南区辛庄镇林绣花园 津南区咸水沽镇丰达园以上3个区域因疫情形势严峻被划定为高风险地区 ,需严格落实封控措施,包括人员足不出户 、服务上门等。

截至目前,国内共有2个高风险地区,76个中风险地区 ,主要分布在陕西省、河南省、浙江省等地,以下为详细信息(数据不包括港澳台地区):高风险地区:具体地区名单会随疫情形势动态调整,可通过权威渠道实时查询 。
查询方式:点击进入上海本地宝的风险专题页面 ,可获取全面的风险地区数据。附加功能:关注微信公众号“上海本地宝”,在对话框搜索【风险】,即可便捷获取实时更新的全国疫情风险等级和中高风险地区名单。注意:以上数据仅限于中国大陆地区 ,不包括港澳台。
西安疫情a类b类c类什么意思
1 、A类人员:定义:指新冠确诊患者和无症状感染者 。传染性:是最具有传染性的群体。防控措施:需要进行严格的隔离和治疗,需住院治疗,在专门的医疗机构接受隔离 ,以避免疫情进一步传播。B类人员:定义:主要指可能有新冠感染风险的患者,包括与新冠患者有过密切接触的人员 。这些人可能已经暴露于病毒之中,但尚未表现出明显症状。
2、A类人员:定义:指新冠确诊患者和无症状感染者。传染性:是最具有传染性的群体 。防控措施:需要进行严格的隔离和治疗 ,需住院治疗,在专门的医疗机构接受隔离,以避免疫情进一步传播。B类人员:定义:主要指可能有新冠感染风险的患者,包括与新冠患者有过密切接触的人员。
3、高风险区域:一般是指该地区新冠病例超过了50例 ,而且十四天内是有聚集性疫情出现 。中风险地区:14天以内有新增确诊的病例,累计新冠确诊病例不会超过50病例;总计新冠肺炎确诊病例超过了50例,14天内并未发生聚集性疫情。低风险地区:目前没有确诊新冠病例 ,或者持续14天没有新增加确诊病例。
低风险和中风险地区怎么区分
低风险和中风险地区主要通过官方发布的疫情风险等级划分来区分,可通过支付宝国务院客户端查询具体中风险地区,未列出地区即为低风险地区 。具体如下:区分依据:低风险和中风险地区的划分主要依据疫情的传播风险 、病例数量、聚集性疫情发生情况等因素 ,由国家卫生健康部门或相关机构根据疫情形势动态评估和调整。
高风险地区要降为中风险地区、中风险地区降为低风险地区,都须有一个程序:根据国家和省关于应对新冠肺炎疫情分区分级防控的工作要求,经专家组综合评估研判 ,报当地市(州)委新冠肺炎疫情防控工作领导小组同意决定。
高风险 、中风险、低风险地区的划分标准及防控策略 高风险地区界定:累计病例数超过50例,且14天内有聚集性疫情发生。中风险地区标准:14天内新增确诊病例,累计不超过50例 ,或累计超过50例但14天内无聚集性疫情 。低风险地区特征:无确诊病例或连续14天无新增病例。
中风险区:中风险区是指存在一定风险和不确定性的地区。这些地区可能存在一些安全隐患或经济环境相对不稳定,但整体风险水平相对较低 。在中风险区旅行或居住时,需要保持警惕并遵循当地的安全建议。 低风险区:低风险区是指相对安全和稳定的地区。
疫情的高中低风险地区划分标准是依据一个街道或者是社区在14天内有没有新冠确诊病例、有多少确诊新冠病例,从而划分高中低三个风险等级 ,同时具体的划分标准还应该依照新冠肺炎疫情的趋势实行调整 。法律依据:《中华人民共和国传染病防治法》第十七条国家建立传染病监测制度。

高风险地区怎么划分?
1 、高风险地区的划分通常由政府或卫生健康部门根据疫情形势动态调整,主要依据感染人数、传播风险、防控需求等因素综合判定。以下是具体说明:核心划分标准 感染人数与传播速度:若某地区短期内出现大量确诊病例或聚集性疫情,且存在社区传播风险 ,可能被划为高风险区 。
2、根据《关于依法科学精准做好新冠肺炎疫情防控工作的通知》,高风险地区的分级标准为累计确诊病例超过50例,并且14天内发生过聚集性疫情。这意味着 ,如果一个地区在较短时间内出现大量病例,且病例间存在明显的聚集现象,该区域就有可能被划定为高风险地区。
3 、高风险地区是指有着高度感染新冠病毒风险的地区 。按照国家《关于依法科学精准做好新冠肺炎疫情防控工作的通知》要求 ,高风险地区的分级标准为累计确诊病例超过50例,并且14天内有聚集性疫情发生。被定性为高风险地区,实行“内防蔓延、外防输出”的策略 ,进一步实行疫区封锁、限制人员聚集等措施。
4 、核心含义的一致性尽管表述不同,但两者核心含义一致,均指向疫情传播风险较高的区域。例如,早期“高风险地区 ”的划分标准(如病例数量、聚集性疫情)与当前“高风险区”的判定逻辑(如病例活动轨迹、传播风险)本质均围绕风险等级评估 。
什么是高风险地区,中风险地区,低风险地区?
高风险区:高风险区是指存在较高风险和不确定性的地区。这些地区可能面临严重的安全问题 、不稳定、自然灾害频发等风险因素。在高风险区旅行或居住需要格外谨慎 ,并采取相应的安全措施 。 中风险区:中风险区是指存在一定风险和不确定性的地区。这些地区可能存在一些安全隐患或经济环境相对不稳定,但整体风险水平相对较低。
法律分析:风险区等级的划分:高风险地区:一般是指累计新冠病例超过了50例,同时十四天内是有聚集性疫情发生 。中风险区域:14天以内有新增新冠确诊病例 ,合计新冠肺炎确诊病例未超过50病例;共合计确诊的病例超过50例,14天之内未未发生聚集性疫情。
高风险地区界定:累计病例数超过50例,且14天内有聚集性疫情发生。中风险地区标准:14天内新增确诊病例 ,累计不超过50例,或累计超过50例但14天内无聚集性疫情 。低风险地区特征:无确诊病例或连续14天无新增病例。
低风险区域是指以县市区为单位,无确诊病例或连续14天无新增确诊病例的地区。关于低风险区域 ,可以进一步了解以下信息:定义标准:一个地区要被划分为低风险区域,需要满足无确诊病例的条件,或者在最近14天内没有新增的确诊病例 。
高风险地区是指本行政区域内累计确诊病例超过50例 ,14天内有聚集性疫情发生。中风险地区:是指本行政区域内14天内有新增确诊病例,累计确诊病例不超过50例;或累计确诊病例超过50例,14天内未发生聚集性疫情。低风险地区:指本行政区域内无确诊病例,或连续14天无新增确诊病例。
发表评论