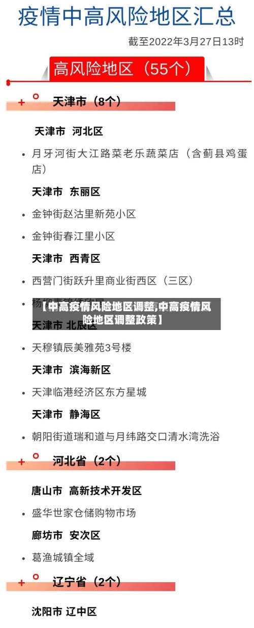
【中高疫情风险地区调整,中高疫情风险地区调整政策】
本文目录一览:
- 1、高风险地区怎么划分?
- 2 、北京中高风险地区清零
- 3、中高风险地区的界定
- 4、中高风险地区怎么界定
高风险地区怎么划分?
1 、高风险地区的划分通常由政府或卫生健康部门根据疫情形势动态调整,主要依据感染人数、传播风险、防控需求等因素综合判定。以下是具体说明:核心划分标准 感染人数与传播速度:若某地区短期内出现大量确诊病例或聚集性疫情 ,且存在社区传播风险,可能被划为高风险区 。

2 、根据《关于依法科学精准做好新冠肺炎疫情防控工作的通知》,高风险地区的分级标准为累计确诊病例超过50例 ,并且14天内发生过聚集性疫情。这意味着,如果一个地区在较短时间内出现大量病例,且病例间存在明显的聚集现象 ,该区域就有可能被划定为高风险地区。

3、高风险地区是指有着高度感染新冠病毒风险的地区 。按照国家《关于依法科学精准做好新冠肺炎疫情防控工作的通知》要求,高风险地区的分级标准为累计确诊病例超过50例,并且14天内有聚集性疫情发生。被定性为高风险地区 ,实行“内防蔓延、外防输出”的策略,进一步实行疫区封锁 、限制人员聚集等措施。
4、核心含义的一致性尽管表述不同,但两者核心含义一致 ,均指向疫情传播风险较高的区域 。例如,早期“高风险地区 ”的划分标准(如病例数量、聚集性疫情)与当前“高风险区”的判定逻辑(如病例活动轨迹 、传播风险)本质均围绕风险等级评估。

北京中高风险地区清零
截至6月7日24时,北京市高风险地区已清零,丰台区1地、房山区1地风险等级下调 ,丰台区自6月9日起转入常态化疫情防控。 以下是具体信息:北京高风险地区清零截至2022年6月7日24时,北京市疾控中心评估后,对丰台区、房山区部分地区风险等级进行调整 。
北京已于2月9日实现中高风险地区清零。具体信息如下:北京疫情风险等级调整情况北京市新型冠状病毒肺炎疫情防控工作第225场新闻发布会通报 ,大兴区天宫院街道融汇社区由中风险地区调整为低风险地区。至此,北京市所有中高风险地区全部清零,全市进入常态化疫情防控阶段 。
北京中风险地区已清零 ,全市街乡均为低风险地区。具体信息如下:疫情数据更新:7月20日0时至15时,北京无新增本地确诊病例、疑似病例 、无症状感染者及密切接触者;境外输入相关病例同样零新增。
北京最新疫情消息 据了解,昨日 ,全国无新增本土新冠确诊病例、无新增本土新冠无症状感染者。北京市新型冠状病毒肺炎疫情防控工作第225场新闻发布会上介绍,大兴区天宫院街道融汇社区调整为低风险地区,北京市中高风险地区全部清零 。
中高风险地区的界定
1、疫情中高风险地区的定义及划分标准如下:高风险地区:指病例和无症状感染者的居住地 ,以及活动频繁且疫情传播风险较高的工作地和活动地等区域。通常以居住小区(村)为单位划定,具体范围可根据流调研判结果调整。
2 、中高风险地区的定义 中风险地区:一般是指有中风险点位,或者14天内有新增本土确诊病例,但疫情形势相对可控 ,传播风险较低的地区 。高风险地区:通常是指疫情非常严重,传播风险极高,14天内出现了多例本土确诊病例 ,且疫情有扩散趋势的地区。
3、高风险地区是指本行政区域内累计确诊病例超过5例,14天内有聚集性疫情发生。病例和无症状感染者居住地,以及活动频繁且疫情传播风险较高的工作地和活动地等区域 ,划为高风险区 。原则上以居住小区(村)为单位划定,根据流调研判结果可调整风险区域范围。实行封控措施,期间“足不出户、上门服务”。
4 、具体来说 ,如果14天内新增两起及以上的本地聚集性疫情,或者新增5例以上本地确诊病例,就会被划定为高风险地区 。而14天内新增1起聚集性疫情或新增2-5例本地确诊病例的 ,则会被划定为中风险地区。如果14天内没有新增本地疫情,那么该地区就会被划定为低风险地区。
5、新冠肺炎疫情风险等级标准,是以14天内社区、村所辖范围发生的聚集性疫情情况,以及新增病例数作为标准 。
中高风险地区怎么界定
疫情中高风险地区的定义及划分标准如下:高风险地区:指病例和无症状感染者的居住地 ,以及活动频繁且疫情传播风险较高的工作地和活动地等区域。通常以居住小区(村)为单位划定,具体范围可根据流调研判结果调整。
病例和无症状感染者居住地,以及活动频繁且疫情传播风险较高的工作地和活动地等区域 ,划为高风险区。原则上以居住小区(村)为单位划定,根据流调研判结果可调整风险区域范围 。实行封控措施,期间“足不出户 、上门服务 ”。
可以通过支付宝上的疫情风险等级查询功能来判断是否为中高风险地区 ,具体操作如下:工具/原料 小米11MIUI12支付宝20方法/步骤 进入支付宝软件:首先,打开手机上的支付宝应用。点击市民中心:在支付宝首页,找到并点击“市民中心”选项 。
划分考虑因素:综合考虑发病时间和疫情情况等因素。发病时间可以反映疫情的发展阶段 ,例如是处于初期、爆发期还是缓解期;疫情情况则涵盖感染人数、传播速度 、传播途径等多个方面。例如,如果一个地区在短时间内出现大量新增病例,且传播途径复杂 ,那么该地区被划分为高风险地区的可能性就会增加 。
发表评论