【疫情中风险地区石狮,石狮市中高风险地区吗】
全国中高风险地区最新名单(附实时查询入口)
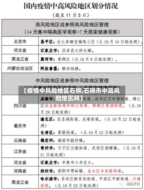
最新全国风险地区名单可通过本地宝——全国疫情中高风险地区名单查询器实时查询 。查询平台:本地宝——全国疫情中高风险地区名单查询器查询入口:点击进入(实时更新)本地宝的全国疫情风险等级名单查询系统由小编们实时维护 ,风险地区有调整时会第一时间更新专题,确保用户获取的信息准确且及时。

全国中高风险地区名单可通过以下方式实时查询:国务院官方微信小程序:查询方式:直接点击进入该小程序,即可获取最新的全国风险等级信息。信息来源:数据来源于各地政府和卫健委的官方发布 ,确保信息的权威性和准确性 。

搜索“国务院客户端 ”在小程序页面右上角点击放大镜图标,输入“国务院客户端”并搜索,选取官方小程序进入。进入“疫情风险查询”功能在国务院客户端首页找到“疫情风险查询 ”入口 ,点击进入查询页面。

为了更便捷地获取全国疫情风险等级和中高风险地区名单,您可以关注微信公众号“上海本地宝” 。在对话框搜索【风险】,即可获取实时更新的查询服务 ,无论是上海还是全国其他地区的动态,一目了然。

2022石狮疫情防控最新规定(石狮疫情防控最新政策)
〖壹〗、外出购物时要正确佩戴口罩,避免用手接触产品;购物后应及时洗手,洗手前不碰触口 、鼻、眼等部位。
〖贰〗、022疫情期间石狮工厂有个别工厂会停工 ,大部分企业不会停工 。根据疫情形势和有关法律规定,为阻断疫情传播扩散链条,确保人民群众生命健康安全 ,经专家研判,决定自2022年3月19日0时起将全市域(除封控区外)划定为管控区。现将有关事项通告如下:除群众生活必需的商业外,暂停其他经营活动。
〖叁〗 、根据疫情形势和有关法律规定 ,为阻断疫情传播扩散链条,确保人民群众生命健康安全,经专家研判 ,决定自2022年3月19日0时起将全市域(除封控区外)划定为管控区。所以,3月15日还可以回石狮 。
福州到石狮要隔离吗
福州到石狮要隔离。通过查询相关疫情防控信息显示截止至2022年11月12日两地均为中高风险地区,7天集中隔离 ,并进行7天5检。应疫情防控要求,应配合落实医学观察、健康监测、核酸检测等疫情防控措施 。
大约需要1小时至1小时半左右。福州和石狮都是福建省内的城市,二者之间的距离并不遥远。座车行驶的时间会受到多种因素的影响,包括交通状况 、路况、车辆速度等 。在正常情况下 ,福州到石狮的座车大约需要行驶时间在1小时至1小时半左右。如果路上有堵塞或其他突发情况,行程时间可能会有所延长。
福州到石狮没有动车,可以做动车到晋江火车站 ,火车站那有到石狮的车 。或直接座大巴石狮(4个小时),省的倒车。
福州汽车南站和北站都有到石狮的高速公路快巴,每天5:40-20:40 ,约半小时一班,豪华大巴65元,北站部分班次为中巴46元。
从福州到石狮的汽车最晚发车时间是晚上8点30分 。这意味着如果您计划当天从福州前往石狮 ,需要合理安排时间,确保能够在这个时间点之前抵达汽车站。选取较晚的班次可以减少旅途中的拥挤,提供一个更舒适的乘车环境。不过 ,也请留意,具体时间可能会根据不同的运营公司有所调整,建议提前查询最新的车次信息。
没有直达泉州石狮的车,但您可在晋江站下车后转乘汽车直达石狮 ,很方便的 。
发表评论