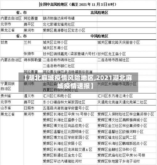
【湖北麻城疫情风险地区,2021湖北麻城疫情速报】
恩施去麻城需要隔离吗
〖壹〗、恩施高风险去麻城需要隔离。2022年10月19日麻城疫情官方发布恩施去麻城高风险地区来需要隔离,中低风险不用隔离。高风险地区,实施集中隔离 ,期间每3天进行1次核酸检测,直至离开风险地区满14天为止,解除隔离时双采双检 。中低风险来麻城需要核酸报告 ,行程码。

〖贰〗 、麻城到恩施的距离主流说法为6181公里,但不同来源存在差异,具体范围在474公里至715公里之间。主流路线距离根据多数导航系统及交通规划数据 ,麻城到恩施的主流路线为:从麻城出发,经大广高速转沪蓉高速,再上沪渝高速 ,最终抵达恩施 。此路线全程6181公里,是较为普遍认可的里程数。

〖叁〗、根据百度地图查询了解到,两地之间距离624公里。若要前往该地 ,交通方式如下:驾车前往:需要7小时22分钟,途经:沪蓉高速、沪渝高速 。动车前往:在麻城北站乘坐D2373次列车,09:28-14:13,全程约4小时45分钟 ,然后在恩施站下车即可到达。

〖肆〗 、恩施到麻城走高速全程约540公里。这是一条大致的行驶距离,实际行驶中可能会因为道路状况、交通情况等因素有所偏差 。长途驾驶请注意以下事项:提前规划:出行前请关注天气预报与交通部门的道路施工与出行提示,确保行车安全。车辆检查:提前检查车辆安全 ,包括油量、轮胎 、刹车系统等,确保车辆状态良好。
〖伍〗、根据有关部门消息,近来湖北有13个城市实行封城措施 ,相关公共交通全部停运,同时也不允许省内城与城直接来往 。13个“封城”的城市有:武汉、鄂州 、仙桃、枝江、潜江 、黄冈、赤壁、荆门、咸宁 、黄石(含大冶市、阳新县)、当阳 、恩施、孝感。近来,孝感是仅次于武汉的、湖北确诊病例第二多的地级市。
〖陆〗 、公里。通过查询百度地图显示 ,麻城位于湖北省东北部,恩施位于湖北省西南部,两地相距621公里 ,开车需要6个小时50分钟 。

广州海珠区瑞宝街回湖北麻城需要隔离吗
需要。通过查询相关信息资料显示,截止到2022年9月28日,广州海珠区瑞宝街现有确诊81例,属于中低风险地区 ,湖北麻城新增本土无症状12例,现有确诊2例,属于中低风险地区 ,所以需要隔离。广州卫健委提醒广大群众继续加强防控措施,积极配合疫情防控工作 。
虽然瑞宝作为乡的历史区域可能相对较大,但近来作为凤阳街社区管理的一部分 ,其直接涉及的面积并不大。综上所述,瑞宝街现在并不作为一个独立的行政区划存在,而是归属于海珠区凤阳街社区管理 ,且面积相对较小。
荔湾区中南街全域、全市所有感染者居住和工作的37个疫点及周边区域严格居家,足不出户,执行封闭管理 。
根据疫情处置进展 ,按照国务院应对新型冠状病毒肺炎疫情联防联控机制综合组《新型冠状病毒肺炎防控方案(第九版)》工作要求,海珠区决定自本通告发布之日起将以下区域由高风险区调整为低风险区,实行“个人防护、避免聚集”防控措施。素社街道 素社二巷15号(除病例住户)。
广州海珠区瑞宝街政务服务中心位于英豪五横街11号二楼,紧邻263总站 ,联系电话为84051844 。该中心为市民提供了便捷的服务,涵盖多个政府部门的职能。
瑞宝街,海珠区西南部的心脏地带 ,与番禺区隔江相望,占地面积3平方公里,常住人口78380人 ,另有4万多人暂住。辖内设有19个社区居委会 、两个经济联合社和20个商住小区 。瑞宝街,即将迎来10岁生日,近十年的岁月 ,从城乡结合部到20多个新型楼盘的现代社区,蜕变显而易见。
湖北麻城为首批跨省务工者按下“快进键”
〖壹〗、湖北麻城通过多项举措为首批跨省务工者返岗复工按下“快进键”,包括组织包车、优化审批流程 、加强健康管理 ,并计划开通公交和专列,实现安全有序返岗。
麻城疫情严重吗
不严重。麻城市位于湖北省东北部,黄冈市北部 。根据麻城市防疫工作要求,截止到2022年9月29日。经核实 ,麻城地区为低风险地区,无新增确诊病例,疫情不严重 ,居民可日常出行,做好个人防护,减少人员聚集。
是中高风险地区 。麻城市 ,隶属湖北省,是由黄冈市代管的县级市,截至2022年10月19日 ,在麻城市的疫情防控中心显示到,该地属于中高风险地区,疫情严重 ,全城封禁,深受人们的担心。
麻城疫情封城了,到2022年11月10日0时还没有解封。麻城疫情严重了,市政府采取应急预案 ,采取足不出户,上门服务等封控措施 。全民做核酸,三天两检查。
麻城算中高风险地区吗
〖壹〗、是中高风险地区。麻城市 ,隶属湖北省,是由黄冈市代管的县级市,截至2022年10月19日 ,在麻城市的疫情防控中心显示到,该地属于中高风险地区,疫情严重 ,全城封禁,深受人们的担心 。
〖贰〗、算。根据疫情防控指挥部查询可知截止到2022年11月23日麻城高风险市县19个,属于高风险地区。但出行时仍需根据目的地防疫政策准备出行材料并备注相关事宜 ,通程期间做好个人防护措施,少去人员密集的公共场所 。麻城市,湖北省辖县级市,由黄冈市代管。
〖叁〗、高风险地区:累计病例超过50例 ,14天内有聚集性疫情发生为。
〖肆〗 、你好,很高兴为你解禁止的。顺河镇继续实行严格交通管控措施,除防疫车辆和人员凭证进出外 ,其他人员和车辆禁止出入 。风险等级的划分标准 地域:以街道或乡镇为基本的单位。时间:以新冠的最长潜伏期14天为一个单位。疫情:累计多少新冠肺炎病例、是否有发生聚集性疫情 。
发表评论