【盐田地区疫情中风险,盐田地区疫情中风险地区查询】
深圳盐田有没有疫情
深圳盐田港官方答复称,除西港区3个泊位因终末消毒暂停外 ,其他17个大型深水泊位及堆场 、闸口等均正常运行,港区整体维持正常作业。事件背景深圳盐田港作为全球最大单体集装箱码头,承担广东省超1/3外贸进出口及中国对美贸易1/4货量 。

盐田等5个区内的公园、广场等户外公共活动场所已恢复开放 ,但暂停广场舞等聚集性活动。具体说明如下:场所开放情况:盐田等5个区在恢复运行后,公园、广场等户外公共活动场所已重新开放,为市民提供了户外活动的空间。活动限制:尽管场所已开放 ,但为了疫情防控需要,暂停了广场舞等聚集性活动 。

本土疫情数据与分布根据国家卫健委及广东省卫健委消息,6月1日0时至24时 ,全国新增本土确诊病例10例(广州7例 、佛山3例,佛山病例为无症状感染者转确诊),新增本土无症状感染者7例(广州5例、深圳2例)。
盐田港操作能力恢复情况 盐田港区投入生产的泊位数达9个,每天接收ETA-7的出口重箱8000个 ,日吞吐量近24000标箱,港区码头整体操作能力已恢复七成。按照广东省、深圳市疫情防控政策,在做好疫情防控的前提下 ,盐田港区有望6月底基本恢复生产水平 。
疫情传播范围有限本轮疫情局限于盐田港区及邻近区域,未在其他区域发现感染者。这得益于深圳市快速响应和精准防控,将疫情控制在局部范围内 ,未引发大规模社区传播。阶段性胜利的宣布6月24日下午,深圳市召开疫情防控新闻发布会,深圳市卫健委副主任常巨平表示 ,“5·21”疫情处置工作取得阶段性胜利 。
控制情况:截至近来,此次疫情已连续17天无新增感染者报告,而且疫情局限于盐田港区及邻近区域 ,也没有在其他区域发现感染者,可以判断此次疫情已经在一个潜伏期(14天)左右得到有效控制。

盐田南沙港口大拥堵,业务处理量大跌六七成,危及出货欧美旺季
盐田港因疫情导致业务处理量大幅下降,引发港口拥堵 、船期延误及跳港现象,并波及南沙港等周边港口 ,对欧美旺季出货造成严重威胁。盐田港拥堵现状受新冠疫情影响,盐田码头西区停摆超15天,东区作业效率仅恢复30% ,导致业务处理量暴跌六七成。大量世界班轮长时间等待或直接跳港,马士基和MSC均预计拥堵将持续至少14天 。
中小卖家物流困境的核心问题 盐田港严重拥堵码头停摆与效率下降:受疫情反弹影响,盐田港西区码头停摆超15天 ,东区作业效率降至正常水平的30%,业务处理量下跌六七成。货物积压与船舶延误:约40艘集装箱船等待泊位,积压近3万个出口货柜 ,每天仅接收5000个货柜,处理能力仅为平时的1/7。
世界海运盐田周边港口拥堵仍在持续,南沙、蛇口等邻近港口受航线调整影响延误加重 ,盐田自身运力逐步恢复但整体延误仍超4天 。
停摆原因:广州南沙港此次暂停全部外贸出口办单业务,是码头过渡饱和之后的一个临时措施。近期码头货物积压,运营压力增大,为缓解现状采取此举措。恢复时间:预计两日内可以初步恢复外贸出口办单业务 。不过 ,近来华南港口拥堵的情况若要完全恢复,还需期待深圳盐田港尽快全面恢复正常运营。
运费波动与供应链延迟:拥堵导致运力紧张,可能推高运费 ,同时货物交付时间延长,影响下游生产与销售计划。连锁反应波及周边港口盐田港的拥堵已对南沙港和蛇口港产生显著影响,表现为:货量分流压力:部分原本计划停靠盐田港的船舶转至南沙或蛇口港 ,导致这些港口处理量激增,可能引发二次拥堵 。
深圳市盐田区有疫情吗
广东省成为本轮疫情核心区域,其中广州面临印度发现的变异毒株(B.617)的本地社区传播挑战 ,这是该变异株首次在中国国内出现此类传播。深圳新增病例详情与溯源进展深圳市盐田区新增2例无症状感染者(夏某、杨某),均通过第三轮全域核酸检测在重点人群中发现。
深圳各区返深核酸要求宝安区 、龙岗区、坪山区、盐田区返深前48小时内测核酸 。抵达后24小时内测核酸。南山区、龙华区 、大鹏新区 返深前48小时内测核酸。返深后48小时内测核酸。福田区、罗湖区、光明区 需48小时内测核酸 。可在老家做 、也可抵深后做。
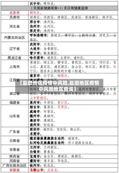
通过查询相关资料显示,深圳市盐田区有疫情。因为深圳市盐田区新型冠状病毒肺炎疫情防控指挥部办公室发布通告 ,自2022年8月31日起,盐田区在辖区的沙头角街道、海山街道划定高风险区、中风险区和低风险区,并在中 、低风险区域和沙头角边境特别管理区实施临时管控措施 。
022年8月31日,深圳盐田有疫情。深圳市盐田区新型冠状病毒肺炎疫情防控指挥部办公室发布通告称 ,自2022年8月31日起,深圳盐田区在辖区的沙头角街道,海山街道划定高风险区 ,中风险区和低风险区。
广东战“疫”:连打3场不一样的硬仗
〖壹〗、广东自5月21日以来打了广州“5·21”疫情、深圳“5·21 ”疫情以及深圳东莞“6·14”疫情三场不同的新冠肺炎疫情硬仗,这三场“战役”相互独立,具体信息如下:广州“5·21 ”疫情疫情概况:5月21日 ,广州荔湾区本土新增1例确诊病例,揭开广东省新一轮疫情序幕 。这是新冠病毒Delta变异株引起的国内首起本土聚集性疫情。
〖贰〗 、坚持就能迎来胜利只要每个人都扛起自己的责任,不出门 ,不扎堆,不卸口罩,做好个人防护等 ,就能避免疫情的进一步扩散和传播,减少感染风险,为打赢这场疫情防控硬仗贡献自己的力量,最终一定能取得胜利。
〖叁〗、要把疫情防控作为当前最重要的工作来抓 ,强化源头防控,加强联防联控、群防群控,确保打赢疫情防控阻击战 。
〖肆〗 、硬战和硬仗的区别主要就是前后两个词语指代的内容分为不同 ,也就是两者的意思以及应用范围都是不太一样的。硬战主要可以指和平年代因为疫情或者其他自然灾害需要大家鼓起勇气集体去面对的就是硬战,比如在疫情防控里面就会有一句宣传语叫做打好疫情防控这场硬战,这就是硬战的使用范围和适用对象。
〖伍〗、SARS的战斗中 ,我请求组织上批准我作为第一批‘战士’到抗击‘非典’的前线去…… ”这位名叫郑祥瑞的老护士所在的河南省人民医院只有职工1994人,却有2371人报名参加抗击“非典”工作——在医院进修的外地医生、实习学生、临时工 、招聘人员,纷纷踊跃报名 ,许多已经离退休的老专家再三要求去打这个硬仗 。
美森又大跳水?每公斤下降2元丨2021跨境物流大事件
美森费用波动:从“跳水 ”到反复首次大跳水:美森海运费用从巅峰的接近30元/kg降至20元以内,部分货代报价低至13-14元/kg。降价原因或与国内限电令导致的工厂产能下降有关,供应商交货周期延长 ,海运需求减少。圣诞假期前的再次下降:近期美森限时达费用较上一周的30元/kg下降2-3元/kg。
美森柜子费用短期变化非常大,例如曾经有一个礼拜周一费用为35000美金,周五市场上就出现17000、18000美金的差价,费用短期波动如同“玩心跳” ,物流商消化这种费用差价存在困难 。但从服务体系来看,美森依然是较好的产品,特别是其正班船 ,反馈显示服务较为稳定。只是美森的费用在市场上被多次炒作,费用离谱。
美森海运费若破30,跨境卖家不涨价将面临利润大幅压缩甚至亏损的风险 ,多数卖家需通过涨价或优化成本结构维持利润 。具体分析如下:运费上涨对利润的直接影响物流成本占比飙升:当前美森正班船报价已达23-29元/公斤,部分货代报价突破30元。
深圳盐田街道划定封控区 、管控区和防范区(4月9日起)
自2022年4月9日起,深圳市盐田区在盐田街道划定了封控区、管控区和防范区 ,具体划分及管理措施如下: 封控区 区域范围:麓港世界。管理措施:实行“区域封闭、足不出户,核酸检测上门,服务上门” 。区域内商业暂停。 管控区 区域范围:佳兆业山海苑 、金港盛世、麓港世界南侧工地。
自2022年3月2日起 ,深圳市盐田区在沙头角街道和海山街道划定了封控区、管控区和防范区,具体划分及管控措施如下:封控区:区域:沙头角边境特别管理区 。管控措施:实行“区域封闭 、足不出户,服务上门”。管控区:区域:沙头角街道桥东社区及部分海涛社区(桥东社区以东、金融路以南至海滨栈道)。
封控区:维也纳酒店南山亿利达店,封控区内人员集中隔离14天 。管控区:亿利达大厦(除封控区外) ,管控区内人员居家隔离14天,严格实施围合管理,区域内商业暂停。
自2022年3月2日起 ,盐田区在沙头角边境特别管理区、沙头角街道和海山街道划定封控区 、管控区和防范区,落实相应管控措施:封控区:将沙头角边境特别管理区划定为封控区所以不能去。扩展:封控区:将沙头角边境特别管理区划定为封控区,实行“区域封闭、足不出户、服务上门 ”。
发表评论