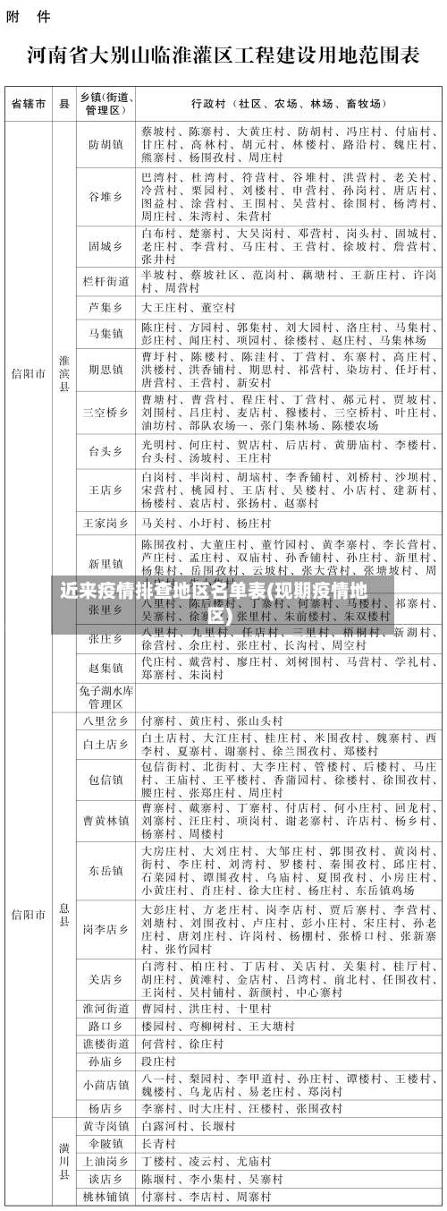
近来疫情排查地区名单表(现期疫情地区)
2022来内人员需要排查或报备的地区一览(持续更新)
通用要求(所有来青人员)提前报备:需至少提前3天向目的地社区(村委)、单位或宾馆报备,可通过电话或“青岛本地宝”公众号获取社区联系方式。政策询问:因疫情形势动态调整,建议出发前拨打青岛市政务服务热线0532-12345或社区电话确认最新政策。

022年广东深圳来返杭州的防控政策以“2+14 ”健康管理措施为主 ,要求提前报备并提供48小时内核酸阴性证明,非必要不流动 。 具体说明如下:上城区防控政策 鉴于广东省深圳市要求离深需持48小时内核酸检测阴性证明,对有广东省深圳市旅居史的来(返)杭人员实行“2+14”健康管理措施。

中高风险地区人员若牡丹江市辖区内存在中高风险地区 ,相关人员需暂缓来青。确需来青的,抵达后需进行14天集中隔离+7天居家健康监测 。中高风险地区所在县(市、区 、旗)人员若牡丹江市某县(市、区、旗)被划定为中高风险地区,该区域人员需暂缓来青。
辽宁来杭州人员需要提供48小时核酸检测阴性报告。中高风险地区内来杭返杭人员:实施“14+7”健康管理措施 ,即先实施14天集中隔离医学观察,继续实施7天居家健康观察 。对全域封闭管理地区 、同时空伴随人员,参照实施“14+7 ”健康管理措施。
022年宁波来杭州拱墅的最新疫情防控政策(截至2022年1月2日10:44:50更新)如下:报备要求:请2021年12月18日以来有宁波市北仑区旅居史的来杭返杭人员 ,第一时间主动向社区、单位或入住宾馆报备,并配合做好相关健康管理措施。
杭州疫情管控区名单一览(持续更新)
截至2022年1月14日13:46:32,杭州公布的疫情管控区主要涉及余杭区五常街道西溪雅苑小区 ,具体信息如下:管控范围余杭区五常街道西溪雅苑小区被划定为管控区,该区域实行“人员只进不出,严禁人员聚集,原则上居家隔离”的管控措施 。管控要求 人员流动限制:管控区内居民非必要不外出 ,外部人员未经批准不得进入。
022年1月27日杭州滨江区封控区范围如下:慧而特餐饮设备有限公司、长江小区及长江西苑;西兴街道漫寓公寓所在楼宇;浦沿街道冠新佳苑3幢;浦沿街道东冠社区29号中心外围2圈楼房;长河街道白马湖和院30幢4单元;长河街道华城和瑞科技园S4幢3 - 12层。
绍兴三区范围划定(持续更新中)绍兴市根据疫情传播风险动态调整封控区(严格居家 、足不出户)、管控区(人不出区、严禁聚集) 、防范区(强化社会面管控)范围,具体边界以属地政府公告为准 。
月19日拱墅区新增封控、管控、防范区范围如下:封控区:半山街道阔板桥社区21幢。实行“区域封闭 、足不出户、服务上门”的硬隔离封控措施。卡口24小时值守,仅允许保障生活物资、医疗防护转运车辆(人员)进出。因就医等紧急情况确需外出的人员 ,落实闭环管理 。
非洲猪瘟:盘点全国疫情事件涉列地区
全国非洲猪瘟疫情事件涉及地区包括辽宁、河南 、江苏,山东出现的人感染猪链球菌病例与非洲猪瘟疫情无关联。具体如下:辽宁:8月1日,辽宁省沈阳市沈北新区某养殖户的生猪发生疑似非洲猪瘟疫情 ,存栏383头,发病47头,死亡47头。8月3日 ,经中国动物卫生与流行病学中心(国家外来动物疫病研究中心)确诊为非洲猪瘟疫情 。
非洲猪瘟疫情在多个国家持续发生,涉及欧洲、亚洲、非洲和拉丁美洲等地区。以下基于近期通报列出部分受影响国家,信息涵盖2025年下半年至2026年初的疫情动态。
025年12月 ,全球多个国家和地区报告了非洲猪瘟疫情,主要集中在中国甘肃省 、欧洲的多个国家以及非洲的南非 。具体情况如下: 国内疫情甘肃省兰州市永登县的一个养殖场发生了疫情,该场共存栏生猪9927头,其中发病280头 ,死亡92头。这是本月国内公开报道的唯一一起疫情。
四川省巴中市从外省违规调运生猪中排查出非洲猪瘟疫情,当地已启动应急响应机制并完成无害化处理,案件移交公安机关 ,疫情调查和追溯工作正在进行 。
中国哪些地区有疫情
003年SARS疫情在中国多地出现,主要集中于广东、北京、四川 、上海等地。具体爆发与扩散情况如下:广东是疫情的初始集中爆发地。2002年底至2003年初,SARS疫情在广东部分地区出现 ,并逐渐扩散 。广州作为广东省会,成为疫情早期最严重的区域之一。
广东地区:境外输入与本地传播并存 广东是疫情最集中的区域,2025年7月佛山发生境外输入继发聚集性疫情 ,累计病例2659例。此前,东莞、广州、茂名等地也报告过输入性或本地病例。该地区因世界交流频繁,需持续警惕境外输入风险 。
陕西省在2009年病例数激增至26例 ,其中25例集中在汉中市,渭南市也出现了类似的暴发。1 狂犬病虽然通常呈散发状态,但在与高发区接壤的低发区域,如果不采取有效的防控措施 ,也可能发生集中流行。1 近年来报告首例或输入病例的省份包括甘肃 、陕西、新疆、宁夏 、辽宁和黑龙江 。
中国疫情严重的七个城市包括武汉、上海、广州、深圳 、北京、重庆和成都。这些城市在过去的一段时间内,由于各种原因,疫情形势较为严峻。武汉作为疫情最初爆发的城市 ,受到了广泛的关注 。在初期,武汉的疫情形势异常严峻,但随着全国上下的共同努力和有效防控措施的实施 ,疫情逐渐得到了控制。
均在西宁市;北京1例,在昌平区;宁夏1例,在银川市) ,含5例由无症状感染者转为确诊病例(山东3例,江西2例)。无新增本土无症状感染者 。

四川重点排查城市一览表
近来无法直接提供四川重点排查城市一览表,但可通过以下途径获取相关信息:信息背景:四川疾控在2022年2月17日17时发布的健康提示中 ,明确要求近期有特定地区旅居史的人员需主动报备,但未直接列出重点排查城市名单。相关地区可能随疫情形势动态调整,需通过官方渠道实时查询。
隆昌市:位于内江市,以石牌坊文化和现代农业为特色 ,城市更新聚焦老旧小区改造与文旅融合 。岳池县:隶属广安市,是川东北农业大县,重点推进产城融合示范区建设。天全县:雅安市下辖 ,依托二郎山生态资源,发展生态旅游与康养产业。青川县:广元市管辖,地处川陕甘交界 ,城市更新以生态修复和绿色经济为核心。
实际上,所谓的重点城市是指:到2010年,成都基本建成综合竞争力较强的现代化特大城市 ,绵阳、攀枝花 、自贡、南充、泸州 、宜宾、内江、乐山 、德阳9个城市跨入大城市行列!其次达州、广元、遂宁 、西昌等16个城市建成中等城市,条件较好的31个县城建成小城市 。
全国疫情重点地区名单
例如,疫情初期湖北全省因疫情严重被整体列为重点疫区;同时 ,全国范围内确诊病例超过100人的27个城市也属于此类,包括浙江省温州市、台州市、杭州市、宁波市,河南省信阳市 、驻马店市,安徽省合肥市、阜阳市 ,江西省南昌市等。这些地区因病例集中、传播风险高,需采取更严格的防控措施。
例如,疫情早期湖北全省及全国确诊病例超过100人的27个市被列为重点疫区 ,具体包括浙江省温州市 、台州市、杭州市、宁波市,河南省信阳市 、驻马店市,安徽省合肥市、阜阳市 ,江西省南昌市等 。这类地区因疫情传播风险较高,需采取严格管控措施。
高风险地区新疆维吾尔自治区喀什地区疏附县站敏乡 新疆维吾尔自治区人民政府新闻办公室举行第四场喀什地区疏附县新冠肺炎疫情和疫情防控工作新闻发布会通报相关情况。发布会上,喀什地区行署副秘书长艾赛提·吾拉音木通报 ,这次疏附县疫情与疏附县站敏乡三村的一家工厂关联度较高 。
答案:重点疫区主要包括湖北、广东 、黑龙江等省份。详细解释: 重点疫区的定义与划分:重点疫区指的是新型冠状病毒疫情较为严重的地区,通常以某一省份为主要疫源地。具体的划分是基于疫情的感染人数、传播范围、医疗资源等多方面的因素综合考量得出的 。
发表评论