路桥疫情风险地区查询(路桥封路了吗)
微信怎么查疫情风险等级-微信查询全国各地风险等级方法分享
〖壹〗、首先打开微信,点击右下角的“我 ” 。然后点击“支付”。接着点击“城市服务”。然后点击底部的“国务院”进入。然后点击“国务院客户端 ” 。然后点击“疫情风险查询”。进入后 ,就可以看到所在地区的风险等级,点击上面的倒三角形可以切换城市,从而查询全国各地的风险等级。

〖贰〗 、通过微信“小程序”查询:除了上述方法,用户还可以通过微信“发现页 ”进行查询 。打开微信后 ,点击底部的“发现”选项,进入发现页。在发现页中,找到并点击“小程序”。进入小程序页面后 ,在搜索框中输入“国务院客户端 ”,搜索并进入该小程序 。

〖叁〗、第一步:启动搜索功能打开微信APP,点击界面右上角的“搜索”图标 ,进入全局搜索页面。第二步:输入关键词并进入查询入口在搜索框中输入“疫情风险等级”等关键词,点击下方“搜一搜 ”返回的搜索结果,选取带有官方标识的查询入口进入。
〖肆〗、打开微信搜索功能启动微信应用 ,点击顶部导航栏的“搜索”图标(放大镜形状) 。输入关键词搜索在搜索框中输入“疫情风险等级”,点击键盘确认或搜索按钮。选取官方渠道在搜索结果中,找到“中国政府网 ”提供的服务入口(通常带有官方标识) ,点击进入。

怎么查疫情风险等级
疫情风险等级可以通过微信“中国政府网”公众号中的“疫情风险等级查询”功能进行查询,具体操作如下:打开微信:确保手机已安装微信(版本号 0.1 及以上),登录账号后进入主界面 。进入“搜一搜”:在微信顶部搜索栏点击“搜一搜 ”,输入关键词“中国政府网”。
首先打开微信 ,点击右下角的“我”。然后点击“支付 ”。接着点击“城市服务” 。然后点击底部的“国务院”进入。然后点击“国务院客户端 ”。然后点击“疫情风险查询” 。进入后,就可以看到所在地区的风险等级,点击上面的倒三角形可以切换城市 ,从而查询全国各地的风险等级。
通过支付宝的国家政务服务平台,可以便捷地查询各地疫情风险等级,具体步骤如下:打开国家政务服务平台打开支付宝应用 ,在搜索栏输入“国家政务服务平台”,搜索后点击进入该平台。进入疫情风险等级查询入口在国家政务服务平台首页或功能列表中,找到“各地疫情风险等级查询 ”选项 ,点击进入查询页面 。
在微信国务院客户端中可以查询自己所在区域的风险等级,具体操作步骤如下:点击国务院打开微信,在搜索框中输入【国务院客户端】 ,点击进入该小程序。点击疫情风险等级进入国务院客户端小程序后,切换到新页面,在页面中找到并点击【疫情风险等级】选项。
可通过以下方式快速查询:在微信搜索中直接输入“地区名+疫情风险等级”(如“北京疫情风险等级”),部分地方卫健委公众号会提供直达链接 。使用微信小程序“国务院客户端 ” ,在首页点击“疫情风险查询”功能。通过以上步骤,用户可高效获取全国各地区疫情风险等级信息,为出行或日常防护提供借鉴。
首先 ,打开微信app,在界面右上方找到并点击“搜索”图标 。在搜索框中,输入“疫情风险等级”等关键词 ,随后点击搜索结果中的相关内容进入查询页面。在此页面,用户能够看到风险等级的查询入口。接着,进入官方账号页面 ,找到并点击“风险等级 ”一栏。进入该页面后,即可进行风险等级的查询 。
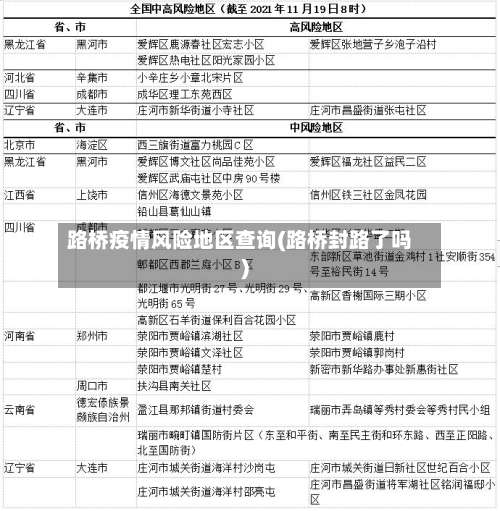
全国中高风险疫情地区怎么在微信上查询
在微信上查询全国中高风险疫情地区,可按以下步骤操作:打开微信并进入“支付”页面:打开微信应用 ,在底部菜单栏点击“我”,随后选取“支付 ”选项。进入“城市服务”板块:在“支付”页面中,找到并点击“城市服务 ”功能入口。该功能整合了各类本地化便民服务,包括与疫情相关的查询服务 。
打开微信搜索功能打开手机中的微信app ,点击顶部“搜索”选项。进入粤省事小程序在搜索页面输入“粤省事”,点击搜索结果中的“粤省事 ”小程序。进入疫情区域页面在粤省事首页点击“疫情区域”选项,进入风险地区查询页面 。查看风险地区名单页面会直接显示全国高风险和中风险地区列表 ,用户可滑动查看完整信息。
在手机上查看全国中高风险疫情地区,可通过微信《扫码抗疫情》小程序实现,具体步骤如下:步骤一:进入《扫码抗疫情》小程序打开微信 ,点击顶部“搜索小程序”栏,输入“扫码抗疫情 ”,在搜索结果中选取并进入该小程序。
具体步骤:进入小程序入口打开微信 ,点击底部导航栏的“发现”选项,选取“小程序”功能 。搜索政务平台在小程序搜索框中输入“国家政务服务平台”,或通过历史记录找到该小程序并进入。选取风险查询功能在小程序首页找到“各地疫情风险等级查询 ”入口 ,点击进入查询页面。
在微信上查看疫情中高风险地区,可按以下步骤操作:核心步骤:打开微信,通过“支付-医疗健康”入口进入疫情查询页面,选取风险地区功能查看具体信息 。详细流程:进入医疗健康模块打开微信后 ,点击底部菜单栏的“我”,选取“支付 ”选项,在支付页面中找到“医疗健康”功能并点击进入。
进入微信小程序页面打开微信 ,点击底部导航栏的“发现”选项,选取“小程序 ”进入页面。搜索“国务院客户端”在小程序页面右上角点击放大镜图标,输入“国务院客户端”并搜索 ,选取官方小程序进入。进入“疫情风险查询 ”功能在国务院客户端首页找到“疫情风险查询”入口,点击进入查询页面 。
发表评论