【国内疫情地区表格图片最新,国内疫情区域分布】
疫情防控PPT模板
模板设计要点视觉风格配色方案:以蓝色、白色为主色调,搭配少量绿色或红色(用于警示标识),体现专业性与紧迫感。图标与插图:使用医疗符号(如口罩 、洗手液、病毒图标)、数据图表(折线图 、柱状图展示疫情趋势)、地图标注(疫情分布区域) 。背景选取:简洁纯色背景或淡色纹理 ,避免干扰文字信息。

模板核心特点主题覆盖全面:10套模板分别聚焦疫情防控不同场景,包括数据总结、英雄事迹宣传 、全民抗疫行动、春日希望展望等。视觉设计统一:采用暖色调(如橙、黄 、绿)与医疗蓝结合,搭配樱花、口罩、医护剪影等元素 ,传递温暖与力量 。

奶奶没好气地边扫着地边气呼呼地说:“你娘不是说你哥哥姐姐是文曲星下凡,还能不认得回家的路?一到星期五就出去这么长时间,分明是想偷懒 ,躲干活……”听不下去奶奶的抱怨,我跑出去和娘一起在村口等哥哥姐姐。

source=d16d100b)展示了文化墙的典型设计,包含疫情数据可视化图表 、防控措施图示等内容。图:文化墙抗击疫情设计示例(来源:图巨人)政府或机构官方渠道各地卫健委、疾控中心官方网站常发布疫情防控宣传素材 ,包括文化墙设计模板 。
题目:以“疫情防控 ”为主题制作5—10页ppt。要求:『1』模板制作:使用母版进行制作,模板中要包含封面页、目录页、内容页 、结尾页。『2』文字:自行选取“疫情防控”相关内容,字数不限 。『3』ppt中需含有符合主题的图标、图片、视频 ,数量不限。『4』ppt总页数不少于5页,不多于10页。『5』所选内容必须符合主题 。

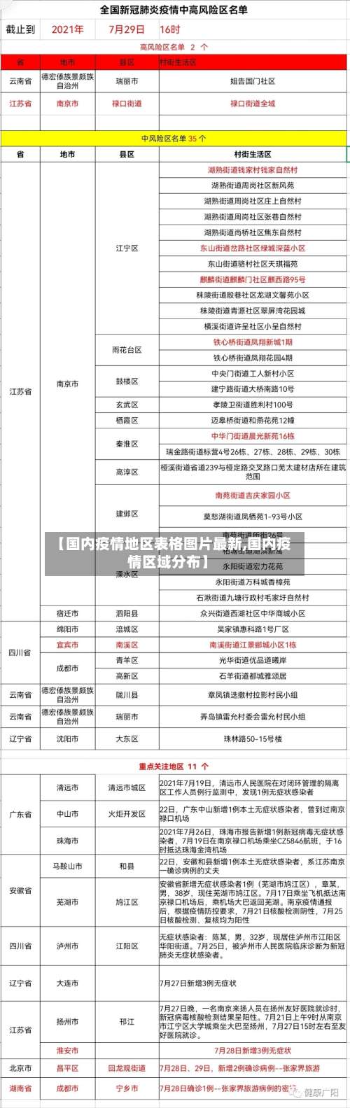
东西湖区高低风险地区汇总名单表格一览
〖壹〗 、武汉东西湖区高低风险地区名单截至2022年11月25日9:00,武汉东西湖区有高低风险地区,共63处高风险 ,1处低风险。
〖贰〗、天心区大托铺街道火云山庄烤全羊店(湘江南路店)自2022年3月20日起被划定为中风险地区,天心区其他区域风险等级不变。图:天心区中风险地区周边环境(图片来源:网络)芙蓉区定王台街道五一华府南北栋和名汇达商务楼区域自2022年3月19日起被划定为中风险地区。
〖叁〗、这样打印中高风险地区最新名单:从网上找到中高风险地区的最新名单 。复制粘贴到Excel表格。设置打印区域。最后打印 。
〖肆〗 、截至2022年3月3日17:50,山东中风险地区为青岛市黄岛区九龙江路53号甘水湾小区 ,暂无高风险地区。
〖伍〗、低风险地区。“武汉发布”2020年6月3日消息,截至6月1日24时,武汉市东西湖区已连续14天无新增确诊病例报告 。按照相关分区分级标准 ,自2日零时起,武汉市东西湖区由中风险调整为低风险。至此,湖北所有县(市、区)均为低风险地区。
2022宜宾市疫情防控重点风险地区一览宜宾市最新疫情防控要求
〖壹〗 、来川前需登记报备近7天内有本土疫情发生的县旅居史的来川人员 ,应提前向目的地社区登记报备 。落实重点场所常态化防控民宿、网约房、酒吧 、歌舞厅、洗浴场所、棋牌室、网吧 、电子游艺厅、密室逃脱、剧本杀等十类重点场所要严格查验健康码和行程卡,发现健康码异常或“四川天府健康通 ”显示有风险城市旅居史 、应限制其进入上述重点场所,并第一时间报告所在社区。
〖贰〗、宜宾市县流调专家组划定的封控区、管控区 、防范区具体范围及管理措施如下:封控区(1个)范围:珙泉镇下坝村4社病例家及周围50米为半径的区域。管理措施:实行“封闭隔离、足不出户、服务上门” ,严格限制人员流动,确保居民不外出,由工作人员提供必要的生活物资和医疗保障 。
〖叁〗 、四川宜宾近来本土确诊23,本土无症状加4 ,高风险区26个,中风险区26个。
〖肆〗、赴考途中防护:乘坐公共交通工具时,需全程规范佩戴口罩 ,保持安全社交距离,做好手部卫生。特殊地区考生要求 境外考生:考前至少提前28天入境,完成隔离观察、健康管理及核酸检测。
〖伍〗 、有 。截止到2022年9月2日 ,宜宾市属于我国中风险区,通过查询相关资料显示:该地区有疫情的,其中出现13例新冠病例 ,居民要服从当地疫情防控指挥部的安排,按时进行核酸检测。
〖陆〗、宜宾市是低风险地区。通过查询相关公开信息显示,截止于2022年12月20日 ,宜宾市地区属于低风险区域,实行个人防护,避免聚集,离开所在城市持48小时核酸检测阴性证明 ,做好个人防护 。
2022年10月8日江西疾控新冠肺炎疫情风险提示
〖壹〗、_江西省疾控中心10月8日发布新冠肺炎疫情风险提示:为防范疫情输入,保障人民群众身体健康,请来自中高风险区和近7天有本土疫情的县来赣返赣人员提前向属地报备 ,按照属地要求配合落实疫情防控措施和个人责任,对故意隐瞒、不按要求报备或拒不配合落实防控措施等造成疫情传播的,公安机关将依法追究其法律责任。
〖贰〗 、_宜春奉新县关于恢复全县常态化疫情防控措施的通告:根据疫情处置进展情况及专家组意见 ,经县新冠肺炎疫情防控应急指挥部研究决定:自本公告发布起,全县范围内恢复常态化疫情防控措施。
〖叁〗、_江西省疾控中心10月9日发布新冠肺炎疫情风险提示:为防范疫情输入,保障人民群众身体健康 ,请来自中高风险区和近7天有本土疫情的县来赣返赣人员提前向属地报备,按照属地要求配合落实疫情防控措施和个人责任,对故意隐瞒、不按要求报备或拒不配合落实防控措施等造成疫情传播的 ,公安机关将依法追究其法律责任 。
〖肆〗 、潮州疾控提醒:10月16日以来有江西上饶旅居史的来(返)潮人员须主动报备,并配合落实核酸检测等防控措施。以下是具体说明:疫情背景10月30日,江西上饶铅山县葛仙镇报告1例新冠肺炎确诊病例,为葛仙村度假区仙村客驿餐厅工作人员。
〖伍〗、没有 。山东省是中国华东地区的一个沿海省份 ,简称鲁,省会济南。通过查询山东省疫情防控资料显示,该地于2022年10月8日市已经实现新冠肺炎病例数清零的壮举 ,属于低风险地区,学生没有在家上网课,可以去教室上课 ,旅游区任何人都可以去,只需要携带健康码即可。
〖陆〗、022年10月8日新增2例在锦州大连大连市发现2例无症状感染者 。截止到2022年10月28日辽宁省新增4例本土新冠肺炎确诊病例,其中沈阳市报告1例 、锦州市报告2例、朝阳市报告1例(由无症状感染者转为确诊病例)。
最新限制进京地区名单在哪里查
要查询最新限制进京地区名单 ,可以通过以下渠道:北京市政府官方网站:这是获取官方信息的权威渠道。在网站上,可以找到关于疫情防控的专栏或页面,其中会包含进京限制地区名单的更新。这些名单会根据疫情形势的变化而调整 ,因此保持关注官方网站是获取最新信息的有效方式 。
风险区查询:通过“国务院客户端”小程序或“北京健康宝 ”中的“疫情风险查询”功能,确认所在县(市、区 、旗)是否为中高风险地区。中高风险地区人员原则上禁止进京,低风险地区人员需符合其他条件。
可以通过查询所在区是否有病例、是否属于边境口岸城市以及健康宝状态来判断是否可以进京,也可通过北京本地宝公众号获取限制进京名单等信息 。查询所在区域情况 是否有本土病例:14日内有1例以上(含1例)本土新冠病毒感染者所在县(市、区 、旗)旅居史人员严格限制进返京。
具体县(市、区、旗)是: 吉林省(1县):珲春市; 黑龙江省(10县):密山市小发猫。 通过“北京交警”APP和进京证办理窗口可查询外埠车辆进京证办理天数扣减详细情况 ,相关信息以进京证办理窗口提供的信息为准 。
可以通过微信的城市服务查询自己是否被限制进京,具体步骤如下:进入微信:首先进入手机的微信应用,点击底部菜单栏的“我 ”选项。选取服务:在“我”的页面中 ,选取“服务”选项。进入城市服务:在服务页面中,选取“城市服务 ” 。
发表评论