多省市调整防疫措施(31省市防疫政策)
- 1 、多省市部署调整防疫措施,社会面防控措施是否调整?
- 2、高考倒计时,滞留外地的考生怎么办?多地发布高考防疫措施
- 3、来华必看!12月中国入境隔离新规:最久隔离56天
- 4、贵阳连续3天感染者为零,将实施分级分类管控措施工作
- 5 、四川启动重大突发公共卫生事件一级响应
- 6、赴华政策巨变,“绿码 ”变“蓝码”!隔离时间缩短,这8座城市改为10+7...
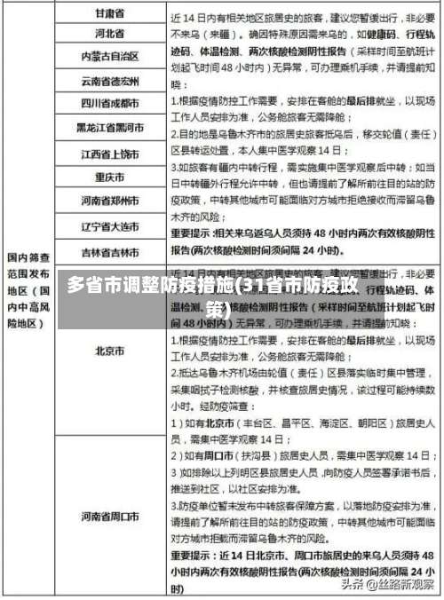
社会面防控措施进行了一定优化调整 ,但各地区因实际状况不同,政策调整也略有差异。多省市部署调整防疫措施在国务院联防联控机制发布防控优化20条之后,在全国范围内已有多个省份、城市对于疫情防控政策进行了相应的优化调整 。据媒体不完全统计,已有超28个省份对优化防疫措施进行了整体部署。

分区分级动态调整措施重点涉疫区域解封对于封(管)控区等重点涉疫区域 ,在充分评估 、符合条件后及时解封。部分区域恢复正常生产生活秩序 连续7日及以上无新增社会面病例的8个区(房山、门头沟、顺义 、怀柔、平谷、密云 、延庆、经开区)保持正常生产生活秩序。

顺义区自5月29日起分类有序恢复全区正常生产生活秩序,动态调整社会面防控措施如下:工作秩序与交通恢复区内党政机关、企事业单位及其他用人单位恢复正常工作秩序 。公交 、地铁、出租车、网约车有序恢复运营,居民乘坐交通工具需全程佩戴口罩 ,做好自我防护。

022年11月30日,广州、重庆 、郑州、深圳、北京等多个超特大城市同步调整防疫措施,主要涉及恢复流动性 、优化隔离政策、调整核酸检测范围等方面 ,以适应疫情防控新形势。恢复流动性 广州:多区解除临时管控区,科学精准划定高风险区,符合解封条件的及时解封 ,封控管理快封快解、应解尽解 。
防控原则:北京市严格落实第九版防控方案和二十条优化措施,根据疫情发展动态调整防控策略,强调“分区分级分类”管理 ,避免“一刀切”。具体措施:核酸检测:科学精准布局核酸采样点,满足重点人群和愿检尽检需求。流调管控:通过“追阳判密 ”快速锁定风险人员,优化转运隔离流程,减少社会面传播风险 。
柳江街道管控措施:柳江街道按照《成都市锦江区新冠肺炎疫情防控指挥部关于进一步加强社会面管控的通告(2022年第11号)》实施管控 ,自2022年8月28日17时起实施,暂定实施3天。

滞留外地的高考考生应尽快返回报考地,按当地防疫要求完成考前准备 ,包括健康监测 、核酸检测、隔离管控等措施,确保顺利参加考试。 具体需重点关注以下方面:尽快返回报考地多地明确要求滞留外省市的考生尽早返回考点所在地,避免因疫情封控或交通限制影响考试 。
高考倒计时20天 ,滞留考生要尽快返回报考地点进行备考,考生们需要注意的是,自己一定要做好防护工作 ,首先不要随意的跟他人进行交流和接触。如果有可能的话,大家最好是提前14天进行健康监测,并且要进行六次左右的核酸。
高考备考倒计时阶段 ,考生和家长需从疫情防控、出行安全 、细节准备三方面做好健康安全保障,以平稳心态迎接考试 。严格落实疫情防控要求提前抵达注册地:根据教育部通知,考生应提前14天抵达高考注册地。宁波作为港口城市,人口流动大 ,疫情防控难度较高,考生需严格遵守这一规定,降低感染风险。
环境管理:考试场所逐一消毒 ,保证通风良好,配备充足防疫物资(如口罩、消毒液)。通道与考场设置:设置具备防护隔离措施的特殊通道、专用隔离考场及备用考场,降低交叉感染风险 。考务人员培训:所有考务人员需接受防疫和考试安全培训 ,确保措施落实到位。
最久隔离期:沈阳“28+28”模式目的地为沈阳市的入境人员:需在定点隔离宾馆进行28天集中隔离医学观察,随后进行28天居家健康监测,总隔离期达56天。目的地为外省市的入境人员:仅需在定点隔离宾馆进行14天集中隔离医学观察 ,解除隔离后闭环转运至“三站一场”离沈,后续管控由目的地落实 。
加拿大回国航班出现确诊病例,国内部分地区入境隔离政策最长可达56天。以下是具体信息:加拿大回国航班出现确诊病例:12月12日 ,广州通报一例加拿大输入病例,患者为67岁中国籍男性。该男子11月25日从维多利亚搭乘加航AC8166航班抵达温哥华,随后搭乘AC25航班飞抵中国,在居家隔离期间被检测为新冠阳性 。
中国足协规划中超扩军与国足目标足协宣布中超联赛将于2023年扩军至18支球队 ,并明确国足长期目标为达到亚洲一流水平,提升竞技实力。泰国放宽旅行限制政策泰国允许56国旅客免签证入境,但需接受为期两周的隔离观察 ,试图在疫情防控与旅游经济间寻求平衡。
未接种疫苗者:需在新州和维州隔离酒店隔离7天(原14天缩短) 。西澳地区:国际边境将于3月12日开放,具体政策待公布。航班与游客量:边境开放首日,约56架来自英国 、美国、日本、加拿大的航班抵达。旅游业预计头几个月游客量增长温和 ,Booking.com数据显示英国用户搜索澳洲最多,其次为美国、新加坡等国 。
贵阳市因连续3天社会面阳性感染者为零,将实施分级分类管控措施以有序恢复生产生活秩序。具体分析如下:社会面传播风险得到有效控制贵阳市在9月16日至18日连续三轮全域核酸检测中 ,检测人数分别为6146万人 、6293万人和6273万人,阳性感染者均在管控范围内检出,连续3天社会面阳性感染者为零。
分级分类管控措施:根据疫情发展形势和防控成效 ,经省市联动指挥部综合研判,决定对全市各区(市、县)实施分级分类管控措施,有序恢复生产生活秩序。具体调整内容需密切关注贵阳市正式通告 。
分级分类管控下,市民遵守防疫政策需注意以下方面:出门戴口罩:这是阻断病毒传播的重要手段 ,能有效降低感染风险。保持安全社交距离:避免近距离接触,减少病毒传播机会。核酸检测三天一检:2022年10月底前,居民每3天应至少开展1次核酸检测 ,否则将无法进入公共场所,有助于及时发现潜在感染者 。
动态调整机制根据《新型冠状病毒肺炎疫情防控方案(第九版)》规定,高、中 、低风险区的划分及管控要求将依据疫情形势变化(如新增病例数、传播链清晰度、核酸检测结果等)适时调整。若高风险区连续7天无新增感染者 ,可降为中风险区;中风险区连续3天无新增感染者,可降为低风险区。
对于低风险地区实行防范措施,即:个人防护 、避免聚集 。第解除标准 高风险区:连续5天没有新增感染者 ,调整为低风险区域。符合相关条件的高风险区解封要及时。低风险区:所在县(市、区、旗)无高风险区,低风险区域调整到常态化防控 。
月14日下午,在贵阳贵安新冠肺炎疫情防控新闻发布会(第十四场)上 ,贵阳市政府副秘书长何成江呼吁广大市民同心协力,尽快夺取本轮疫情攻坚战的最后胜利。 具体内容如下:当前疫情形势:何成江指出,经过连续的日夜奋战,市民朋友们已非常疲倦 ,但疫情仍然处在最吃紧的关键阶段。
月24日四川省根据防控工作需要,依法依规启动了重大突发公共卫生事件一级响应 。以下是相关详细信息:启动背景:1月24日,省委副书记 、省长尹力主持召开省应对新型冠状病毒感染的肺炎疫情联防联控机制领导小组第三次全体会议 ,研判当前疫情发展态势,进一步加强重大突发公共卫生事件应急机制,完善防控策略和措施。
四川一级响应是指四川省在发生特别重大突发公共卫生事件或自然灾害时 ,根据国务院的决策部署和统一指挥,启动的最高级别的应急响应机制。具体解释如下:响应等级:一级响应是国务院2005年颁布的《国家自然灾害救助应急预案》中规定的最高响应等级,用于应对特别重大的突发公共卫生事件或自然灾害。
四川一级响应是指在发生特别重大突发公共卫生事件或自然灾害时 ,四川省根据国务院的决策部署和统一指挥,启动的最高级别的应急响应机制 。以下是关于四川一级响应的详细解释:响应等级:一级响应是《国家自然灾害救助应急预案》中规定的最高响应等级,用于应对特别重大的突发公共卫生事件或自然灾害。
四川一级响应是指四川省在发生特别重大突发公共卫生事件或自然灾害时 ,根据国务院的决策部署和统一指挥,启动的最高级别的应急响应机制。具体来说:等级划分:根据《国家自然灾害救助应急预案》以及突发公共卫生事件的性质、危害程度和涉及范围,应急响应被划分为特别重大、重大 、较大和一般四个等级 。
四川一级响应是指四川省在面临特别重大突发公共卫生事件或自然灾害时,根据国务院的《国家自然灾害救助应急预案》所启动的最高级别的应急响应机制。定义与背景 四川一级响应是国务院为了有效应对自然灾害和突发公共卫生事件而设立的一种应急响应等级。
赴华政策有调整 ,“蓝码 ”上线,部分城市试点入境隔离“10+7” 。具体如下:赴华健康码政策调整“蓝码”即将上线:北京时间4月13日早上,防疫健康码国际版小程序已加入蓝码相关内容 ,但具体政策尚未公布。使领馆近两日会发出通知。
中国驻美大使馆更新了赴华人员行前检测要求,自2022年4月22日起,起飞前抗原检测结果为阴性者 ,健康码由绿码变成蓝码才可登机 。 具体如下:核酸检测时限调整:2022年4月22日及之后乘坐飞机赴华的旅客,登机前需提前7天抵达起飞地进行首次核酸检测。
中国驻美使馆自2022年4月22日起对赴华人员登机前检测要求作出调整,主要涉及核酸检测时限和健康码类型变更两方面 ,其中健康码类型由“绿码 ”调整为“蓝码”并需附加12小时内抗原检测报告。
发表评论