31省份新增本土确诊6例在辽宁云南(31省份新增确诊9例本土1例在云南)
- 1、31省份新增6例本土确诊,在辽宁 、云南,这些确诊者的活动轨迹是怎样的...
- 2、3月22日31省份新增本土2591+2346(附分布城市)
- 3、国家卫健委:21日新增确诊病例38例,其中本土7例
有报道称31省份新增了六例本土确诊病例 ,分别处于辽宁和云南,辽宁有5例确诊病例,云南有一例确诊病例 。针对于目前来说的话 ,这些确诊病例是在我们的可控制范围之内的,所以说各位群众和朋友们也不要过分的去担心和担忧自己会不会有相应的风险。只要我们做好了自己的日常防护工作,减少我们出门的次数。

自从疫情爆发以来,很多人的生活都或多或少受疫情影响 。
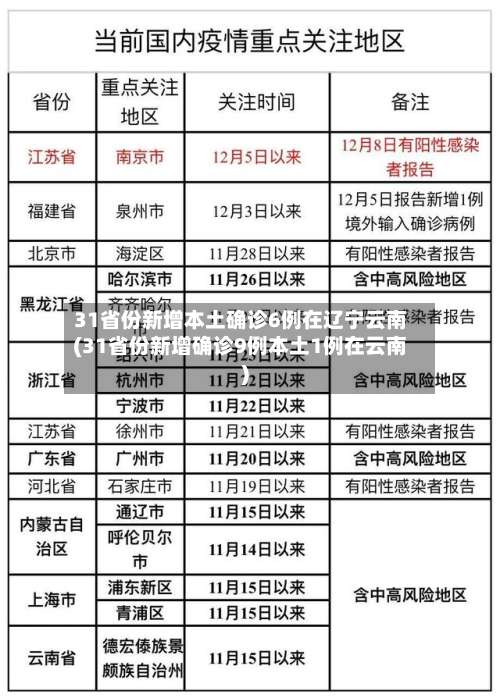
月15日0—24时 ,全国31个省(自治区 、直辖市)和新疆生产建设兵团报告新增确诊病例22例,其中本土病例11例,分布在辽宁、黑龙江、北京、云南四地 ,新增无症状感染者转确诊病例6例,新增境外输入确诊病例11例,新增疑似病例1例(境外输入)。
月30日0时至24时 ,云南省新增本土确诊病例6例,新增本土无症状感染者3例,均在瑞丽市。
辽宁:葫芦岛市新增6例本土确诊病例。江苏无锡:新增1例无症状感染者 ,系无症状感染者3的孙子,此前六次核酸检测均为阴性 。苏州:新增本土确诊病例10例,无症状感染者2例。广东深圳:新增3例本土确诊病例 ,其中1例为已集中隔离的“0215 ”疫情以来病例的密接者,2例为主动核酸检测中发现。

月22日0—24时,31个省(自治区 、直辖市)和新疆生产建设兵团报告新增确诊病例2667例,其中本土病例2591例 ,新增无症状感染者2469例,其中本土2346例 。
据国家卫健委数据,连续两日 ,全国单日新增新冠感染者度破万。11月11日,全国新增感染者超过1万。广东省、河南省、重庆市 、内蒙古自治区单日新增病例数度衟均超千人 。其中,广东省新增感染者3700余例 ,河南省新增感染者2100余例,合知计病例数占全国一半以上;重庆新增感染者1241例,首次破千。
1、月21日0—24时 ,31个省(自治区、直辖市)和新疆生产建设兵团报告新增确诊病例38例,其中本土病例7例。具体情况如下:新增确诊病例整体情况:新增确诊病例38例,包括境外输入病例31例和本土病例7例 ,无新增死亡病例,新增疑似病例2例均为境外输入病例(均在上海) 。
2 、月29日0—24时,全国新增确诊病例24例,其中本土病例7例(辽宁5例、北京1例、黑龙江1例) ,境外输入病例17例。具体数据及分析如下:新增确诊病例分布 境外输入病例:共17例,涉及上海(7例) 、天津(3例)、内蒙古(2例)、福建(2例) 、浙江(1例)、山东(1例)、广东(1例)。
3、月2日0—24时,国家卫健委通报新增本土确诊病例38例 ,本土无症状感染者251例 。具体分布如下:本土确诊病例(38例)地区分布:海南:12例 甘肃:10例 内蒙古:8例 广西:4例 山东:3例 四川:1例 无症状转确诊:12例(甘肃10例,广西2例)其他情况:无新增死亡病例,无新增疑似病例。
4 、月9日0—24时 ,31个省(自治区、直辖市)和新疆生产建设兵团报告新增确诊病例21例,其中本土病例6例(均在广东),境外输入病例15例。具体分布及疫情相关情况如下:新增确诊病例整体情况 6月9日0—24时 ,全国报告新增确诊病例21例,包含本土和境外输入两部分。无新增死亡病例及新增疑似病例 。
发表评论