外省进京人员最新规定/外省进京人员最新规定9月
- 1 、外省进京车辆怎么限行?
- 2、外地绿牌车进京规定
- 3、节假日外地车进京规定
- 4 、2025年8月外地车进京新规定
- 5、外地车办完进京证能进二环吗
- 6、外地户口进京规定是什么?
外省进京车辆的限行规定如下:全天禁行区域外省 、区、市机动车全天禁止进入二环路(含)以内道路 ,以及建国门外大街、复兴门外大街、复兴路(木樨地桥至新兴桥段) 。这些区域为北京核心城区,限制措施旨在缓解交通压力并保障重点区域通行秩序。

违反限行规定高峰时段限行:已办理进京通行证件的外省 、区、市载客汽车,在工作日7时至9时、17时至20时 ,于五环路(含)以内道路行驶的,处100元罚款,并记3分。尾号限行:工作日9:00 - 17:00虽不属于高峰限行时段 ,但外地车仍需遵守尾号限行规定,与京牌车辆同步轮换 。
每天6:00 - 24:00,货车禁止进入六环路(含)以内,国Ⅲ排放标准柴油货车全天禁行。春节 、清明等法定节假日期间 ,外地车不受工作日高峰限行约束。排放标准与车型限制:汽油车需达到国V及以上排放标准,柴油货车需满足国Ⅳ及以上标准 。新能源车虽不限行,但仍需办理进京证 ,并遵守其他管理规则。
北京早晚高峰外地车限行时间为:工作日7时至9时、17时至20时,其中顺义区晚高峰限行至19时。
外地绿牌车进京需遵守以下规定:限行区域与时间:外地绿牌车在北京市五环路以内道路限行。工作日09:00-17:00期间,需遵守车牌尾号限行规定 ,具体轮换方式按照北京市机动车车牌尾号轮换执行 。此外,工作日7时至9时、17时至20时,禁止载客汽车进入五环路以内道路行驶。进京证办理:外地绿牌车进京需办理进京通行证件。
高峰时段限行:持有进京通行证的载客客车在工作日上午7点到9点 、晚上17点到20点禁止进入五环路以内 。节假日政策:法定节假日和公休日不限行外地车。绿牌车适用性:外地绿牌车需遵守上述进京证及高峰时段限行规定 ,与燃油车政策一致。
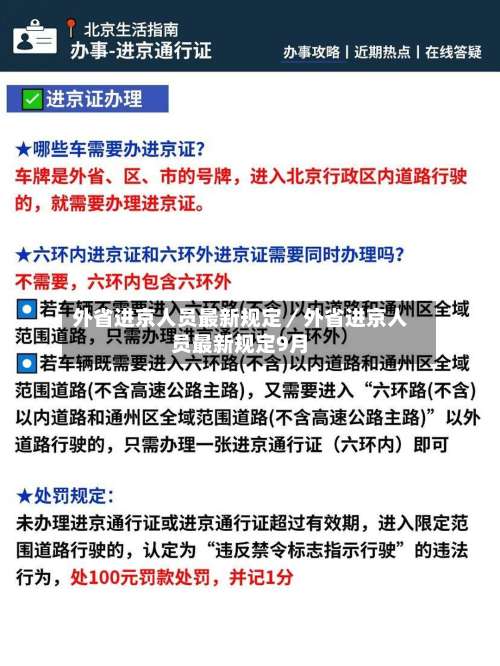
外地绿牌车辆能上北京,但需遵守与普通外地蓝牌相同的规定,即需要办理进京证 。进京证的具体规定如下:适用范围:进京证适用于在北京市六环路(不含)以内 ,以及六环外个别路段行驶的非北京牌照的外埠机动车。有效期:进京证的有效期为7天。
外地纯电动绿牌车(车牌第2位为D)需办理进京证,工作日早晚高峰(7:00 - 9:00、17:00 - 20:00)禁止进入五环内(不含五环),9:00 - 17:00按尾号限行;外地插电/增程式混动绿牌车限行规则同外地燃油车,需办理进京证 ,早晚高峰禁止进入六环内 。
1、节假日进京是否要进京证取决于行驶区域。如果外地车要进入六环路(不含)以内或通州全域,就需要办理“进京通行证(六环内) ”。此证每次有效期为7天,载客汽车每年每车最多可办理12次 。在节假日期间 ,虽然不限行,但仍需遵守办证规则。
2 、其他时段补充说明非节假日的工作日,外地车需同时遵守以下规则:早晚高峰限行:7时至9时、17时至20时禁止在五环路(含)以内道路行驶;平峰尾号限行:9时至17时需按车牌尾号限行规则行驶(限行范围为五环路以内道路)。但需注意 ,护国寺街作为二环内道路,其禁行优先级高于上述规则。
3、通常情况下,节假日外地车进京无特殊限行规定 ,但需注意以下要点:进京证办理:外省车辆进入北京六环路以内区域,即便在节假日也必须办理进京证 。若无进京证,会被罚款100元并扣3分。
4 、外地车辆在北京同样要遵守北京的尾号限行规定 ,限行时间为工作日的7时至20时(法定节假日和公休日不限行)。 春节期间,北京可能会根据空气质量等情况实施临时交通管控措施,如单双号限行等 。外地车辆需密切关注北京交通管理部门发布的相关通知,以确定是否有此类特殊管控并遵守相应规定。
5、北京外地车在节假日高峰期不限行 ,但需遵守特定区域禁行规定。
6、北京外地车牌限行规定进京证要求:非北京载客客车(含临时号牌)进入六环路以内需办理进京通行证 。高峰时段限行:持有进京通行证的载客客车在工作日上午7点到9点、晚上17点到20点禁止进入五环路以内。节假日政策:法定节假日和公休日不限行外地车。

025年8月外地车进京新规定主要包括以下几点:进京证办理:外省市号牌机动车进入北京市行政区域道路行驶(含过境),需办理进京证 。小客车进入六环内及通州区全域(不含高速公路) 、延庆部分道路需办理六环内进京证。载客汽车每年每车最多办理12次进京证,每次有效期最长7天。
有效期:每辆车每年最多办理进京通行证12次 ,每次办理的进京通行证有效期最长为7天 。这一规定旨在控制外地车辆在京的行驶时间和频率,以缓解城市交通压力。谣言澄清:网传8月10日后外地车不能办理进京证的消息是假的。请广大车主不要轻信谣言,以免给自己带来不必要的麻烦。
因此 ,外地车在2025年8月18日可以进京,但务必提前了解并遵守北京市的交通管控和限行政策,以免因违规而受到处罚 。
限行时间:外地车牌车辆在工作日的早晚高峰时段禁止进入北京市五环路以内的道路。限行区域:在五环路以内的所有道路和区域 ,外地车牌车辆在规定的限行时间内均不得通行。但要注意的是,二环路以内道路全天禁止外地车进入 。尾号限行:除了高峰时段限行外,外地车牌车辆还需遵守尾号限行规则。
政策未变:根据相关政策规定 ,2025年8月10日之后,外地车辆仍然可以继续办理进京证。这一政策并未发生任何变化,因此,网传的“8月10日后外地车不能办理进京证”的说法是不准确的 。办理方式:进京证的办理方式通常包括线上和线下两种。
1、外地车辆持有进京证可以在北京市二环内行驶 ,但需遵守特定的限行规定。根据北京市交通管理局的规定,外地车辆只要办理了进京证,就可以在限定时间内进入北京二环 。具体的限行规定如下:每天6时至22时 ,禁止外省、区 、市核发号牌(含临时号牌)的载客汽车通行二环主路。
2、外地车办理进京证后在特定时间段是可以进入二环的。通常情况下,外地车办理进京证后能进入二环,但要注意相关限行规定 。一是时间限制 ,比如在工作日的早晚高峰时段,外地车即使有进京证也不能进入二环等核心区域道路行驶。
3、首先,根据限行规定 ,外地号牌载客汽车只能在二环辅路及其跨线桥桥下路段行驶,而二环主路则禁止通行。由于导航不准确或者疏忽驾驶,你不小心驶入了二环主路。这种情况下 ,你应该尽快寻找合适的地方停车,并进行必要的调整 。其次,现在考虑进京通行证的情况。
4 、外地车办进京证后在特定时段是不可以进入二环主路的。外地车办理进京证后,虽然可以进入北京部分区域 ,但二环主路对于外地车的通行限制较为严格 。一般情况下,在工作日的早晚高峰时段,外地车是禁止进入二环主路行驶的。这主要是为了缓解城市核心区域的交通拥堵状况。
5、外地车全天禁止进入北京二环路(含)以内道路及二环路主路 ,但存在部分豁免情形和合规通行方式,具体规则如下:核心限行规定全天禁行区域外埠号牌载客汽车24小时禁止驶入二环路(含)以内道路,包括建国门外大街、复兴门外大街等延伸路段 。二环路主路全线亦全天禁行 ,即使持有进京证也不得通行。
1 、外地户口进京规定是可以以外地户口在北京工作缴纳社会保险。并且在满足一定条件情况之下的话,还是有可能在北京落户的,比如说通过夫妻投靠方式落户 ,还有就是高端人才可以落户,如果是属于考取公务员也可以落户 。 外地户口进京规定是什么?外地户口进京规定是可以以外地户口在北京工作缴纳社会保险。
2、外地户口进京落户的政策是:如果是投靠落户需要符合计划生育政策、子女年龄不超锅周岁等;如果是外省的农业户口或者是非农业户口但是无业的夫妻投靠落户,申请人需要年龄在四十五岁以上 ,并且夫妻双方结婚从超过十年。
3 、女方外地随男方进京是可以的,通常涉及随军落户或因婚姻关系迁移户口两种情况 。具体如下:随军落户条件 军人级别要求:男方需为副营职或副科级(含专业技术十一级、体育七级)以上干部,或服现役满15年的干部。
4、外地人进京落户的条件主要包括以下几种方式:积分落户:需要持有北京居住证、不超过法定退休年龄 、在京连续缴纳社保7年以上、无刑事犯罪记录。这些条件共同构成了积分落户的基本要求,满足这些条件的申请人可以通过积分排名的方式获得落户资格。
5、在北京结婚并希望将户口迁入北京的朋友需要注意一些条件 。尤其是对于外地户口的人来说 ,这些条件可能会有所不同。我老公是北京的农业户口,而我是河北沧州的城镇户口,我们即将步入婚姻的殿堂。
6 、补缴记录累计不超过5个月) ,养老、医疗、失业 、工伤、生育各项险种的缴费应符合北京市社会保险相关规定 。实际缴费记录应在积分落户申报工作启动的上一年度12月31日前形成,且缴费状态正常。无刑事犯罪记录,以人民法院生效的法律文书或户籍地公安机关出具的证明为核实依据。
发表评论