河南疫情中高风险地区最新名单(河南疫情高中低风险区一览表)
- 1、2022全国中高风险地区一览表最新(实时更新)
- 2 、河南疫情蔓延到乡村,开封尉氏县7个村调为高风险
- 3、河南疫情严重地区有哪些?
- 4、河南济源是低风险区吗?
- 5 、2021郑州最新风险等级名单(0个高风险+1个中风险)
- 6、2022安阳最新风险等级名单(2个高风险+4个中风险)
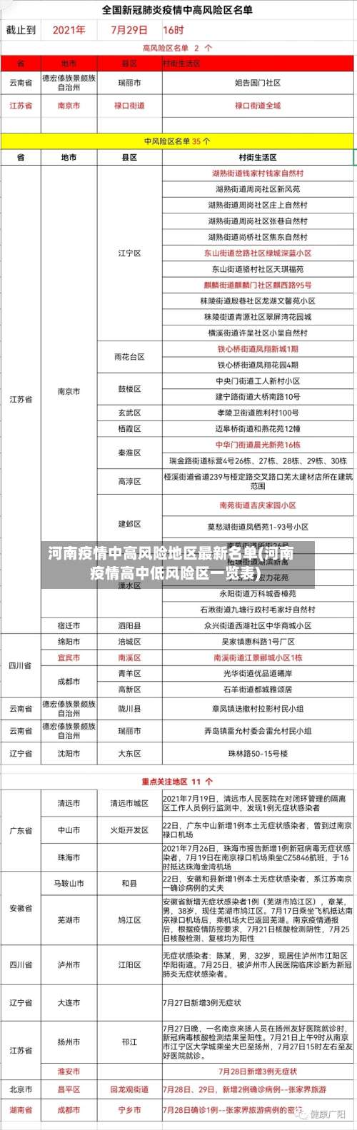
1、截至目前,国内共有2个高风险地区 ,76个中风险地区,主要分布在陕西省 、河南省、浙江省等地,以下为详细信息(数据不包括港澳台地区):高风险地区:具体地区名单会随疫情形势动态调整 ,可通过权威渠道实时查询 。高风险地区通常意味着当地疫情较为严重,传播风险高,会采取更为严格的防控措施 ,如封控管理、全员核酸检测等。

2、022年全国中高风险地区查询可通过以下两种主要方式实现:查询方式一:国务院客户端小程序——疫情风险等级查询入口获取:通过微信搜索“国务院客户端”小程序,进入后即可找到“疫情风险等级查询 ”功能入口。

3 、实时查询入口电脑端 国务院官网:通过国家卫生健康委员会或国务院客户端官方网站查询全国风险地区列表,数据权威且更新及时 。微信端 “国务院客户端”小程序:打开微信,搜索“国务院客户端”小程序;进入后点击“疫情风险查询 ”功能 ,支持按省份、城市或区县筛选,并可查看具体风险等级及防控政策。

4、截至2022年1月11日18时,安阳市最新风险等级名单如下:高风险地区(2个)汤阴县育才中学作为教育机构 ,因出现聚集性疫情传播,被划定为高风险区域,需严格落实封闭管理措施。汤阴县古贤镇大朱庄村该村因确诊病例集中且存在社区传播风险 ,被列为高风险地区,实施全员居家隔离及全面消杀 。
河南开封尉氏县因疫情将7个村调为高风险地区,目前当地已采取严格防控措施 ,乡村防疫面临严峻考验。疫情源头与传播情况:此次尉氏县疫情源于“郑州院感”,第一例感染者为58岁的曹某某,7月18日陪妻子在郑州市第六人民医院住院 ,7月28日返县,8月2日核酸检测呈弱阳性,次日确诊为无症状感染者。
解封了。开封市新冠肺炎疫情防控指挥部决定:自2021年8月28日12时起,将尉氏县庄头镇前曹村 、后曹村、于家村、文家村 、刘家村、孙庄村、田家村等7个村由中风险地区调整为低风险地区 。全市中高风险地区全部清零 ,封闭 、封控区域全部解除。
自2021年8月28日12时起,全市中高风险地区全部清零,封闭、封控区域全部解除。关于调整疫情风险等级的通告开封市新冠肺炎疫情防控指挥部决定:自2021年8月28日12时起 ,将尉氏县庄头镇前曹村、后曹村 、于家村、文家村、刘家村、孙庄村 、田家村等7个村由中风险地区调整为低风险地区 。

1、数据佐证:截至2月4日24时,南阳确诊107例(含邓州15例),信阳确诊138例(含固始12例) ,均超过郑州的92例,成为河南疫情最严重的地区。结论南阳和信阳因交通枢纽地位、与湖北高校资源紧密联系及劳务输出规模大,成为疫情跨省传播的关键节点。其地理位置与武汉的邻近性 ,叠加春节前后的人口流动高峰,最终导致两地确诊病例数位居河南前列,成为抗疫前线 。
2 、022年3月 ,河南省内有疫情发生的城市包括郑州市、周口市、焦作市 、濮阳市、商丘永城、开封市 、信阳市、洛阳市。以下是这些地区的相关情况说明:郑州市作为河南省省会,郑州市疫情动态受广泛关注。可通过官方渠道获取确诊病例和无症状感染者数据详情、中高风险区名单 、封控区和封闭区名单等信息 。
3、郑州市、许昌市、漯河市。根据河南疫情信息查询,截止到2022年12月13日,河南疫情最严重的几个城市是郑州市 、许昌市、漯河市。河南省 ,简称“豫”,中华人民共和国省级行政区 。省会郑州。
4、河南省内目前疫情最严重的五个城市为:郑州市 、许昌市、漯河市、平顶山市 、鹤壁市。
5、河南信阳疫情严重有两个原因,从地理位置来看的话 ,信阳就容易被殃及池鱼。信阳距离武汉只有一百多公里,与湖北的多个城市接壤 。当武汉爆发疫情之后,信阳绝对会率先成为疫情重发区之一。另外还要看一下全国地图 ,从广州到哈尔滨这一段路,是经过湖北武汉的。
1、截至目前,河南济源全域为低风险区 。以下为详细说明:风险等级现状:根据公开信息 ,济源目前全域被划定为低风险区,表明当地疫情形势总体平稳,未出现中高风险区域。查询方式建议:全国风险等级专题:可通过提供的专题链接 ,实时查看全国中高风险地区名单,并切换至其他城市查询具体风险等级。
2 、河南省内回济源是否需要隔离,主要取决于出发地风险等级及济源的防控政策,具体如下:中高风险地区所在县(市、区)返来济人员:须持48小时内核酸检测阴性证明 。抵济后落实“14天集中隔离(第14天核酸检测)+7天居家健康监测(第7天核酸检测) ”的管控措施。
3、不是。根据查询河南济源的资料 ,截止到2022年11月14日,该地属于常态化防控区域,并不是低风险地区 ,根据疫情政策,居民可正常外出 。济源产城融合示范区,位于河南省西北部 ,是国家发改委支持建设的全国首个全域产城融合示范区。
4 、济源市欢乐海洋水上乐园、济源西滩岛水上乐园开门了。济源市处于低风险地区,并没有由疫情,所有水上乐园都开门了 ,济源市欢乐海洋水上乐园、济源西滩岛水上乐园是其中比较有名的 。
5、能。截止到2022年9月23日,根据查询相关资料显示,济源属于我国低风险地区 ,沁阳属于我国低风险地区,两地全域均处于常态化疫情防控阶段,可以相互返回,但是需要出示48小时以内核酸检测证明 ,并且遵循当地疫情防控中心政策,进行两天一做核酸检测。
1 、截至2021年11月3日,郑州市风险等级名单为0个高风险地区、1个中风险地区(荥阳市贾峪镇滨湖社区)。具体调整情况如下:高风险地区:无 。自2021年8月28日12时起 ,郑州市中高风险地区全部清零,此后未再划定高风险区域。中风险地区:荥阳市贾峪镇滨湖社区根据2021年11月3日更新信息,该区域被调整为中风险地区 ,为当时郑州市唯一的中风险区域。
2、调整时间:自2021年11月4日起,金水区未来路办事处银基王朝四期被调整为中风险地区 。相关背景信息:风险等级名单:当时郑州的风险等级情况为0个高风险地区 、2个中风险地区(除金水区未来路办事处银基王朝四期外,还有另一个未提及具体名称的中风险地区)。
3、截至最新信息 ,2021年河南郑州疫情风险等级情况如下(持续更新中):高风险地区:暂无。中风险地区:共2个,具体为荥阳市贾峪镇滨湖社区、金水区未来路办事处银基王朝四期 。疫情数据补充说明(截至11月3日24时):新增病例情况:新增本土确诊病例3例,其中郑州2例 ,周口1例。
4 、郑州市新冠肺炎疫情防控指挥部办公室发布通告,自2021年11月7日起调整部分区域疫情风险等级,将新密市新华路办事处新惠街社区划定为中风险地区,其他地区风险等级保持不变。
截至2022年1月11日18时 ,安阳市最新风险等级名单如下:高风险地区(2个)汤阴县育才中学作为教育机构,因出现聚集性疫情传播,被划定为高风险区域 ,需严格落实封闭管理措施 。汤阴县古贤镇大朱庄村该村因确诊病例集中且存在社区传播风险,被列为高风险地区,实施全员居家隔离及全面消杀。
自2022年1月10日起 ,安阳市将汤阴县育才中学、古贤镇大朱庄村划为高风险地区,内黄县六村乡袁六村划为中风险地区,其他地区风险等级不变。具体说明如下:高风险地区汤阴县育才中学:学校作为人员密集场所 ,在疫情传播中具有较高风险 。
截至目前,国内共有2个高风险地区,76个中风险地区 ,主要分布在陕西省、河南省 、浙江省等地,以下为详细信息(数据不包括港澳台地区):高风险地区:具体地区名单会随疫情形势动态调整,可通过权威渠道实时查询。
022安阳风险等级查询 截至目前,安阳市暂无高中低风险疫情地区 ,均为常态化防控区域。
发表评论