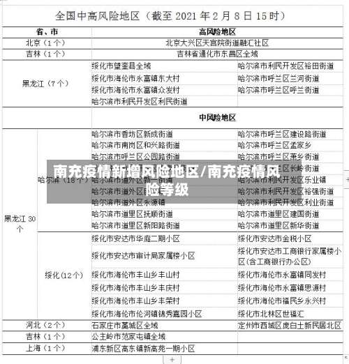
南充疫情新增风险地区/南充疫情风险等级
南充第一次疫情封了多久解封
〖壹〗、南充第一次疫情封了**25天**后解封。时间截止2022年9月14日。据南充疫情最新消息,截止2022年10月16日 ,新增本土无症状病例17例,高风险地区11个,中风险地区6个 ,南充预计解封时间最快在十一月左右,具体解封时间建议以官方消息为准 。

〖贰〗 、南充春风玫瑰园。截止至2022年9月14日,根据南充疫情可知 ,南充第一次疫情发生在2020年,南充第一次疫情封了25天解封。截止到2022年9月14日,根据南充疫情可知 ,2022年8月28日,南充已经解封,居民可日常出行 ,做好个人防护,减少人员聚集 。

〖叁〗、天。据查询南充跨区风控时间是10月24日起至11月2日0时公9天。疫情中的高危区域,一般重点区域会封闭控制 。在此期间,如果没有新增病例 ,可以在14天内解封,具体取决于封闭社区是否有新增病例。

〖肆〗、解封不等于解除防控措施,封控区解封后 ,居民要实行7天健康管理,每天进行体温自测和健康监测,不能出小区 、村(居)等规定区域 ,不去公共场所、不去人员聚集场所、不乘坐公共交通工具,全程做好个人防护。

南充现在属于高风险地区吗
非必要不返南 建议市民非必要不返回南充,减少跨省出行 ,尽量留在当地过节,降低流动和聚集风险 。倡导通过微信 、电话等方式向亲友表达祝福,避免人员聚集。来(返)南人员核酸检测与申报要求 出发前检测:确需来(返)南的人员 ,出发前一天需在当地进行核酸检测。
不是 。通过查询南充疫情防控中心,截止至2022年11月12日,南充新增阳性0例,区域内暂无中高风险地区。南充市位于四川盆地东北、嘉陵江中游 ,辖3区1市5县。疫情防控期间,请广大居民就积极配合疫情防控中心工作。
南充高坪区属于:低风险区域高风险区域:在最后一例病例确诊后14天区域内无本地新增确诊病例时,可解除封锁 。高风险地区采取极为严格的措施应对疫情 ,果断采取停工、停业 、停课等管控措施,必要时可采取区域封锁,限制人员进出。
可以。南充现在是中风险地区 ,对有中高风险区的市(州)人员确需跨市(州)流动,应持24小时内核酸检测阴性证明(以出具报告时间为准) 。
有。通过查询南充市疫情防控中心显示,截止到2022年11月12日 ,南充市有2个高风险地区,没有中风险,位于顺庆区凤天路尚城明珠3栋、顺庆区凤天路联通公司办公区。
k385不到南充了的原因是疫情影响 。通过查询疫情防控相关信息 ,截止到2022年12月4日,南充是高风险地区,列车已经停运了。南充疫情政策。近7日有省外低风险区旅居史的来(返)南人员,自抵达目的地社区(村)当日起 ,施行3天居家健康监测+3天重点人员监测 。
南充疫情风险等级
高坪区低风险、营山县低风险 、蓬安县低风险、仪陇县低风险、西充县低风险、阆中市低风险 、嘉陵区低风险、顺庆区低风险、南部县低风险疫情高中低三个风险等级地区的划分标准第什么是疫情的高中低风险区高风险区域:是总计新冠确诊病例有超过50例,且14天内是有聚集性疫情出现。
低风险等级。根据南充市顺庆区应对新型冠状病毒感染肺炎疫情应急指挥部办公室发布的关于调整顺庆区部分新冠疫情风险区管控的通告,决定自2022年9月5日0时起 ,顺庆区潆华北路二段鸿通春天花城周边的火车北站片区调整为低风险等级区 。南充北站正常运营,确需离开南充,须持24小时内核酸阴性证明。
医护人员休息。通过查询南充市疫情防控风险等级显示:截至到2022年9月16日 ,南充市正式调整为低风险地区,为了让医护人员休息一天,2022年9月27日的核酸检测不需用做了。疫情期间 ,请大家出行戴好口罩,做好个人防护 。
影响。通过查询南充地最新疫情风险等级了解到,截止到2022年10月28日 ,南充地区为中高风险等级地区。四川省教育局已发文通知:四川省南充考区延期组织2022年下半年中小学教师资格考试(笔试),合并至2023年上半年中小学教师资格考试(笔试)一并组织实施 。
温馨提示隔离与核酸检测政策查询:微信搜索关注【成都本地宝】公众号,回复关键词【隔离】或【核酸检测】,获取四川最新规定;回复【疫情】查看病例轨迹 、风险等级划分;回复【风险】查询全国风险分布。
南充市应对新型冠状病毒感染肺炎疫情应急指挥部公告
〖壹〗、总体形势与目标当前世界国内疫情防控形势严峻 ,奥密克戎毒株传染性增强、传播速度加快,全国疫情多点爆发。公告旨在加强2022年元旦 、春节期间“外防输入”工作,保障市民健康安全 。非必要不返南 建议市民非必要不返回南充 ,减少跨省出行,尽量留在当地过节,降低流动和聚集风险。
〖贰〗、不可以。9月5日 ,四川南充市应对新型冠状病毒感染肺炎疫情应急指挥部发布第11号公告,其中提到:全市所有村庄、小区 、单位实行封闭式管理,人员凭有效证件进出 ,并接受体温检测,外来人员和车辆一律严控,特殊情况由管理人员做好登记备案 。
〖叁〗、低风险等级。根据南充市顺庆区应对新型冠状病毒感染肺炎疫情应急指挥部办公室发布的关于调整顺庆区部分新冠疫情风险区管控的通告 ,决定自2022年9月5日0时起,顺庆区潆华北路二段鸿通春天花城周边的火车北站片区调整为低风险等级区。南充北站正常运营,确需离开南充,须持24小时内核酸阴性证明 。
〖肆〗、从湖北等疫情防控重点地区和高风险地区来四川的人员应当按规定接受集中或居家隔离14天管理和服务。具体内容如下:公告发布背景:27日 ,四川省应对新型冠状病毒肺炎疫情应急指挥部发布第12号公告,旨在依法科学精准做好疫情防控工作。人员管理措施:感染者须接受隔离治疗或集中医学观察。
〖伍〗 、期间第7天进行核酸检测(含落地核酸检测1次) 。(四)凡省内有本土疫情的市(州)来(返)南人员严格实行3天2次核酸检测(含落地核酸检测1次),第2次核酸检测阴性前少流动、不聚集 ,注意个人防护。(南充市应对新型冠状病毒感染肺炎疫情应急指挥部关于来(返)南人员排查管控的健康提示)。
发表评论