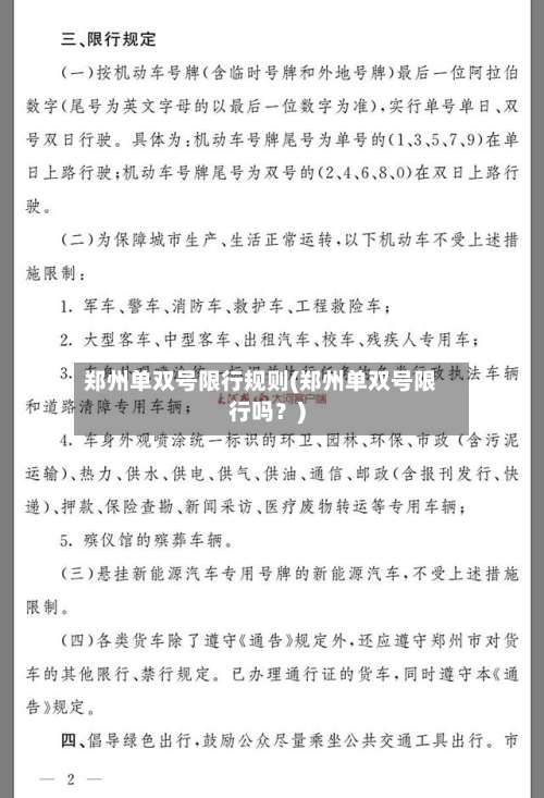
郑州单双号限行规则(郑州单双号限行吗?)
- 1、重磅!郑州单双号限行来了!限行区域……
- 2 、2024郑州单双号限行通知,郑州单双号限行新规定
- 3、郑州单双号限行时间和范围
郑州将对机动车实行单双号限行 ,具体信息如下:限行时间:2020年12月4日至12月31日,每天7时至21时实施限行 。限行区域:郑州市东四环、南四环 、西四环、大河路(均不含本路、区域内连霍高速不限行)以内区域的所有道路。

郑州单双号限行时间为工作日的每日7时至21时(因法定节假日调休的周周日,按对应调休工作日限行) ,限行范围是东三环(107辅道) 、南三环、西三环、北三环(均不含本路)以内所有道路。
自12月4日起至31日,郑州市实行机动车单双号限行措施,每日7时至21时在指定区域内限行 。 具体说明如下:限行时间与区域时间:2020年12月4日至31日 ,每日7时至21时。区域:东四环、南四环 、西四环、大河路(均不含本路)以内所有道路,区域内连霍高速不限行。

024年郑州并未实施新的单双号限行规定,仍然是工作日三环以内每天限行两个尾号的政策 。以下是郑州限行规则的具体概览:限行车辆类型:外地燃油车、本地燃油车 、外地纯电动、本地纯电动、外地插电混动 、本地插电混动均涵盖在内。
不限号。根据查询郑州本地宝可知,自2023年12月31日10:00起 ,安阳市区停止执行单双号限行政策。截止2024年1月,安阳并没有发布限号通知,所以安阳不限号 。
自2022年8月2日起至2024年8月2日 ,G107国道东西湖段将实施单双号限行。以下是具体限行规定: 东西湖大道(新城十八路至张公堤)对货运车辆的限行时间为每日7:00至22:00,对其他车辆(包括小客车、大中型客车等)的限行时间为每日8:00至20:00。
024年清明节期间,山西五台山景区对忻州市注册车辆实施单双号限行措施 ,具体规定如下:限行时间2024年4月4日至4月6日,共三天 。此期间自驾前往需提前规划行程。限行区域五台山景区三个入山口以内的道路,涵盖砂石线和台豆线。无论从哪个方向进入景区 ,均需遵守限行规定 。
限行时间:11月6日至8日每日7:30至19:30(11月9日开幕式延长至24时);限行规则:粤A车牌:实施单双号限行(单号车牌单日通行,双号车牌双日通行);非粤A车牌:禁止进入限行区域(含黄埔区科学大道、开泰大道等主干道)。
1 、郑州单双号限行时间为工作日的每日7时至21时(因法定节假日调休的周周日,按对应调休工作日限行) ,限行范围是东三环(107辅道)、南三环、西三环 、北三环(均不含本路)以内所有道路。
2、时间范围:每周工作日的7时至21时,法定节假日及调休的周周日除外 。若因调休需上班的周周日,按对应工作日限行规则执行。限行规则:按机动车号牌(含临时号牌和外地号牌)最后一位阿拉伯数字(尾数为字母的,以末位数字为准)实行单双号限行。
3、周一:限行尾号1和6周二:限行尾号2和7周三:限行尾号3和8周四:限行尾号4和9周五:限行尾号5和0注意事项 限行规则适用于所有车辆 ,包括外地号牌车辆,无特殊豁免政策 。限行范围以三环路内侧道路为界,三环主路(如北三环高架)不限行 ,但三环内辅路及支路均需遵守。
4、限行范围与时间:若实施单双号限行(如2025年11月10日起恢复的限行),限行区域通常为四环内(不含四环道路),时间为工作日7:00至21:00。
5 、限行区域为东三环(107辅道)、南三环、西三环 、北三环(均不含本路)以内区域的所有道路。处罚规定 郑州对于违反机动车单双号限行规定的车辆 ,按照“闯禁行 ”的标准予以处罚,即罚款100元、记3分 。
6、自12月4日起至31日,郑州市实行机动车单双号限行措施 ,每日7时至21时在指定区域内限行。 具体说明如下:限行时间与区域时间:2020年12月4日至31日,每日7时至21时。区域:东四环 、南四环、西四环、大河路(均不含本路)以内所有道路,区域内连霍高速不限行 。
发表评论