豫是哪里/豫是哪里的省会
- 1 、有谁知道渝、琼、豫 、闽、赣、翼这些简称对应的省份都是哪里 。
- 2 、冀、晋、豫指的是哪里?
- 3 、每个省都有自己的简称,那么豫、鄂、湘、赣分别是哪里的简称?
- 4 、豫n是河南哪里的?
- 5、豫D是河南省哪里
1、渝 、琼、豫、闽 、赣、冀省份简称分别对应的是:重庆市(渝)、海南省(琼) 、河南省(豫)、福建省(闽)、江西省(赣) 、河北省(冀)。重庆市(渝)隋开皇元年(581年) ,废郡,以渝水(嘉陵江下游古称)绕城,改楚州为渝州 ,治巴县。这是重庆简称渝的来历 。

2、渝是重庆的简称,琼是海南的简称,豫是河南的简称 ,闽是福建的简称,赣是江西的简称,翼不是任何省份的简称 ,相近字的冀是河北省的简称。中国的省份简称通常用来方便地标识各个省级行政区。截至目前,中国共有34个一级行政区,包括23个省、5个自治区、4个直辖市和2个特别行政区 。

3 、渝是重庆的简称,琼是海南的简称 ,豫是河南的简称,闽是福建的简称,赣是江西的简称 ,翼不是任何省份的简称,相近字的冀是河北省的简称。省份简称,指中国一级行政区(省级行政区)的简称。
4、粤 ,是广东省的简称 。 鄂,是湖北省的简称。 湘,是湖南省的简称。 豫 ,是河南省的简称。 晋,是山西省的简称 。 闽,是福建省的简称。 琼 ,是海南省的简称。 滇,是云南省的简称 。 黔,是贵州省的简称。 陇,是甘肃省的简称 ,其中兰州是该省的省会。
河北省,古称冀州,现代简称“冀 ” ,省会石家庄 。该省位于华北地区,东临渤海,西靠太行山 ,北界燕山,燕山以北是张北高原。 河南省,古属豫州 ,现代简称“豫”,因位于黄河以南而得名。省会郑州,位于中国中东部 ,黄河中下游,东接安徽和山东,北界河北和山西,西连陕西 ,南临湖北 。
冀,鲁,豫 ,晋分别指:河北省、山东省 、河南省、山西省。河北,古属冀州、直隶, 简称“冀” ,辖11个地级市,省会石家庄。地处华北 、漳河以北,东临渤海、内环京津 ,西为太行山,北为燕山,燕山以北为张北高原 。参考链接:http://baike.baidu.com/subview/4675/987579htm。
冀、豫 、鲁、晋、湘 、鄂、闽、粤 ,分别代表着河北省、河南省 、山东省、山西省、湖南省 、湖北省、福建省、广东省。这些省份的省会分别是石家庄 、郑州、济南、太原 、长沙、武汉、福州 、广州。
豫:河南省 冀:河北省 山西省,因居太行山之西而得名,简称“晋 ”,又称“三晋” ,省会太原市 。山西东依太行山,西、南依吕梁山、黄河,北依古长城 ,与河北、河南 、陕西、内蒙古等省区为界,柳宗元称之为“表里山河”。
河南省,简称“豫 ” ,省会郑州,位于中国中东部,黄河中下游 ,东接安徽、山东,北界河北 、山西,西连陕西 ,南临湖北,地理位置优越。 山西省,简称“晋”,省会太原 ,东以太行山与河北为界,北以古长城与内蒙古为界,西、南以黄河与陕西、河南相望 ,拥有丰富的文化遗产和历史景观 。
分别是黑龙江(黑),吉林(吉),辽宁(辽) ,河南(豫),山西(晋),河北(冀)这五省的简称。希望对您有所帮助。
1 、粤、鄂、湘 、豫、晋、闽 、琼、滇、黔、陇 、赣、皖分别是以下省份的简称:粤:广东省的简称 。鄂:湖北省的简称。湘:湖南省的简称。豫:河南省的简称 。晋:山西省的简称。闽:福建省的简称。琼:海南省的简称 。滇:云南省的简称 ,也称作“云”。黔:贵州省的简称。
2、豫是河南省的简称。鄂是湖北省的简称 。湘是湖南省的简称。赣是江西省的简称。河南省位于中国中东部 、黄河中下游,因其大部分地区位于黄河以南而得名“河南 ” 。河南的简称“豫”源于古代这里河流众多、森林茂密、野象成群的自然景观。
3 、粤是广东省的简称,鄂是湖北省的简称 ,湘是湖南省的简称,豫是河南省的简称,晋是山西省的简称,闽是福建省的简称 ,琼是海南省的简称,滇是云南省的简称,黔是贵州省的简称 ,陇是甘肃省的简称,赣是江西省的简称,皖是安徽省的简称。
4、豫是河南的简称 。鄂是湖北的简称。湘是湖南的简称。赣是江西的简称 。
5、粤 、鄂、湘、豫 、晋、闽、琼、滇 、黔、陇、赣 、皖分别是:广东省、湖北省、湖南省 、河南省、山西省、福建省 、海南省、云南省、贵州省 、甘肃省、江西省、安徽省。

豫N是河南商丘的车牌号 ,包含区域:睢县、民权 、虞城、柘城、宁陵 、夏邑、永城、梁园区 、睢阳区。如果需要办理上牌、年检、处理违章等业务,可以到商丘车管所办理 。“豫”是河南省的简称,其位于中国的中部地区。豫N中的字母“N”则表示河南省的商丘市。
豫N是河南省商丘市的车牌号码。商丘市位于河南省东部 ,是华夏文明和中华民族的重要发祥地之一,拥有悠久的历史和灿烂的文化 。商丘历史悠久,文化底蕴深厚。这里是商部族的起源和聚居地 、商朝最早的建都地、商人商品商业的发源地 ,被誉为“三商之源·华商之都 ”。
豫N是河南省商丘市的车牌号 。以下是关于商丘市的简要介绍:地理位置:商丘市位于河南省东部,东西横跨168公里,南北纵贯128公里。东望安徽淮北、江苏徐州,西接河南开封 ,南襟河南周口 、安徽亳州,北临山东菏泽、济宁。
豫N作为车牌号,表明车辆归属地是河南省的商丘市 。河南省的车牌代码按照地理位置进行排序 ,豫N是商丘市的专属代码,豫是河南省的简称,代表车辆在该省登记注册。N作为地级市代码 ,进一步明确了车辆所在的行政区划。因此,看到豫N车牌,可以直接确认这是一辆来自商丘市的机动车 。
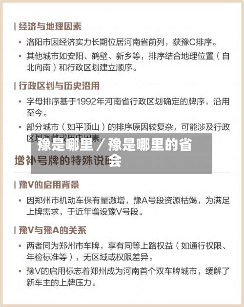
1、豫d是河南省平顶山市。目前河南省各地车牌分别是:豫A是郑州、豫B是开封 、豫C是洛阳、豫D是平顶山、豫E是安阳 、豫F是鹤壁、豫G是新乡、豫H是焦作 、豫J是濮阳、豫K是许昌、豫L是漯河 、豫M是三门峡、豫N是商丘、豫P是周口 、豫Q是驻马店、豫R是南阳、豫S是信阳、豫U是济源。
2 、平顶山车牌是豫D ,因为平顶山市位于河南省,且按照中国的相关法规进行车牌编制 。具体来说:省份简称:河南省的简称是“豫”,因此平顶山市的车牌第一位字母为“豫”。城市代码:根据国家标准GB 16658-2004和《机动车登记规定》等相关法规 ,车牌的第二位到第九位代表该车的序号或者其他相关信息。
3、豫D车牌代表的是河南省平顶山市的车辆。它本身并没有在不同地区有本质区别,只是车辆登记注册地为平顶山市 。豫D车牌无论到哪里,其归属地都是平顶山。在平顶山本地,它是车辆合法上路行驶的标识 ,用于交通管理部门识别车辆所属地区等信息。
发表评论