杭州驾校价格(杭州驾校价格查询)
- 1、杭州市机动车驾驶收费规定
- 2 、杭州学车考驾驶证考下来花费多少?
- 3、现在在杭州考驾照要多少钱
- 4、杭州学车最新收费标准
- 5 、杭州考驾照一般要花多少钱?
- 6、揭秘!杭州学车到底要多少费用?
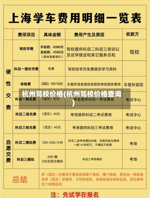
手动挡:3780元。自动挡:4380元 。市场上驾校报名费价格大概在4000-5500元左右 ,如果价格低于4000元,后期可能会产生额外费用。其他收费标准:体检费:30元。保险费:50元 。面签费:20元。拍照费:20元。考试费用:科目一:80元 。科目二:180元。

申请杭州市机动车驾驶证,工作费用10元 ,IC卡费用30元。杭州驾校的驾驶费用一般不包括这部分费用,由驾驶员承担 。
驾照补助:补贴金额:部分地区考驾照后可获得补贴,金额在500-2000元不等。相关政策:根据2022年4月1日起实施的新修订的《机动车驾驶证申领和使用规定》 ,允许右下肢残疾、双下肢残疾以及听力障碍 、右手拇指缺失或手指末节残缺五类人员驾驶汽车。
在杭州考取驾驶证,一次性通过的情况下,总费用通常在4500元至6500元之间 ,具体费用因驾校选择、考场安排及个人需求而异。费用主要由以下四部分构成:驾校培训费用(3300-4300元)费用范围:杭州驾校培训费用一般在3300元至4300元之间,不同区域价格略有差异 。
杭州考驾照一次性通过的总花费约为5076元,具体费用构成及说明如下:基础报名费费用:3780元(通过熟人推荐优惠后的价格)说明:报名费是学车的主要支出,不同驾校、班型(如普通班 、VIP班)及报名渠道(如直接报名、熟人推荐)可能导致价格差异。
考试阶段:科一考试:80元 ,车管所固定收取。科二考试:180元,车管所固定收取 。科三考试:100元,车管所固定收取。科四考试:拿本费用10元 ,车管所固定收取。补考费:科一到科四统一80元,车管所固定收取 。其他费用:租车:205元/小时,主要用于熟悉考场考试流程 ,建议科三租两小时。
学车费用报名费用:4580元(含车管所理科费640元),各区域可能存在差价浮动。
在杭州考驾照花费五千左右不算贵,属于正常合理范围 。以下从不同方面进行分析:正常费用构成角度考驾照的费用通常包含报名费、培训费、考试费等。在杭州 ,不同驾校收费标准存在一定差异,但整体来看,五千左右的费用涵盖了从报名到拿证的全流程合理支出。
现在在杭州考驾照费用大概在3880元至7000元以上不等 ,具体费用因多种因素而异 。报名费手动挡和自动挡报名费存在差异。
在杭州考取驾驶证,一次通过的情况下,总费用通常在4500元至6500元之间,也有说法认为总费用约5500元左右上下浮动200元 ,或总费用在5000块左右,最多不超过6000元,但也有7000+甚至更高拿证的情况。
杭州考驾照一次性通过的总花费约为5076元 ,具体费用构成及说明如下:基础报名费费用:3780元(通过熟人推荐优惠后的价格)说明:报名费是学车的主要支出,不同驾校 、班型(如普通班、VIP班)及报名渠道(如直接报名、熟人推荐)可能导致价格差异。

C1手动挡价格在3000~4000元之间 。C2自动挡比C1手动挡贵1000元。不同区域费用标准不同,余杭 、萧山等地方价格偏高。这部分费用包含驾校提供的练车场地和培训服务 ,砍价可在此部分进行 。车管所理论考试费(固定)车管所理论培训费:385元。车管所考场场地费:255元。
杭州驾校学车收费明细如下,总费用通常在5000元左右,超出部分可能涉及乱收费:报名费:标准价在4380-4880元之间(以张三为例缴纳4580元) ,具体金额可通过砍价调整 。需注意,低价报名可能隐藏后续收费风险。
现在在杭州考驾照费用大概在3880元至7000元以上不等,具体费用因多种因素而异。报名费手动挡和自动挡报名费存在差异 。
学车费用报名费用:4580元(含车管所理科费640元) ,各区域可能存在差价浮动。
在杭州学车,真正的全包费用一次性缴纳至少6500元以上,此费用涵盖驾校培训、车管所费用、考试报名 、小额自理开销、科目二/三考场相关费用及挂科补考等全部项目,确保学员无论挂科几次都无需再额外付费。
在杭州学车考驾驶证 ,必花费的费用及情况如下:报名阶段:报名费:不同驾校收费有差异,如示例中有4580元、4680元等不同金额,此费用包含学费 ,部分还涵盖车管所640元体检 、面签、保险费用 。车管所固定收取费用:体检、面签 、保险30元。考试阶段:科一考试:80元,车管所固定收取。
杭州考驾照一般要花4500元到6500元不等。具体费用如下:报名费:C1驾照的报名费一般在4000元到5000元不等 。4000元通常是年底驾培行业冲业绩时的优惠价格,而年后及开学季价格通常会上涨到4500元以上。C2驾照的报名费则在C1的基础上增加1000元。
杭州考驾照一次性通过的总花费约为5076元 ,具体费用构成及说明如下:基础报名费费用:3780元(通过熟人推荐优惠后的价格)说明:报名费是学车的主要支出,不同驾校、班型(如普通班、VIP班)及报名渠道(如直接报名、熟人推荐)可能导致价格差异 。
在杭州市区考取驾照的费用大约在6000元左右,流程主要包括理论考试和实际操作两部分。费用方面:车管所收费:每位学员需支付640元 ,涵盖理论培训 、教材和考场训练等必要费用。驾校学费:C1驾驶证的基本学费在4000至5000元之间,不同驾校可能有所不同 。部分学员在91恋车平台上的学费大约为5000元。
现在在杭州考驾照费用大概在3880元至7000元以上不等,具体费用因多种因素而异。报名费手动挡和自动挡报名费存在差异 。
浙江考驾照费用一般在4500元左右 ,具体费用可能因驾校、车型、班型(如普通班 、VIP班)及地区差异略有浮动。以下是费用构成及考试流程的详细说明:费用构成基础培训费 包含驾校提供的理论教学、实操训练、车辆使用及教练指导等费用,通常占总费用的主要部分。
杭州学车考驾照费用约5980元(含租场地 、考试车及住宿),正常2个月可拿证,需满足户籍或居住证条件 ,流程包括报名体检、科目一至四考试 。具体内容如下:费用总费用参考:全部费用约5980元,包含科目二租场地费、科目三租考试车费,以及科目二和科目三在富阳两天的住宿费。
在杭州学车 ,真正的全包费用一次性缴纳至少6500元以上,此费用涵盖驾校培训 、车管所费用、考试报名、小额自理开销 、科目二/三考场相关费用及挂科补考等全部项目,确保学员无论挂科几次都无需再额外付费。
学车费用报名费用:4580元(含车管所理科费640元) ,各区域可能存在差价浮动。
在杭州学车拿证,大概用时2个月,总共花费5400元左右 。具体如下:拿证时间:整体从开始学车到拿到驾驶证 ,大概用了2个月。各项费用:报名费:4680元。科目一:挂科费用0元(因为报的是省心包过班,挂科不需要交补考费) 。
C1手动挡价格在3000~4000元之间。C2自动挡比C1手动挡贵1000元。不同区域费用标准不同,余杭、萧山等地方价格偏高 。这部分费用包含驾校提供的练车场地和培训服务 ,砍价可在此部分进行。车管所理论考试费(固定)车管所理论培训费:385元。车管所考场场地费:255元 。
现在在杭州考驾照费用大概在3880元至7000元以上不等,具体费用因多种因素而异。报名费手动挡和自动挡报名费存在差异。
杭州考驾照一次性通过的总花费约为5076元,具体费用构成及说明如下:基础报名费费用:3780元(通过熟人推荐优惠后的价格)说明:报名费是学车的主要支出,不同驾校、班型(如普通班、VIP班)及报名渠道(如直接报名 、熟人推荐)可能导致价格差异 。
发表评论