高考几天时间(高考几天时间结束)
- 1、高考持续几天
- 2 、高考一共考几天
- 3、高考是哪几天?
- 4、全国高考一共几天
高考不一定是三天 ,其持续时间可能因地区 、年份以及具体的考试安排而有所不同。以下是对高考持续时间的详细解释:传统两天制:在很多地区和年份,高考通常被安排在两天内进行 。第一天一般考察语文和数学两门科目。第二天则考察外语和其他文科或理科综合科目。部分地区三天制:也有一些地区或特定年份,高考可能会持续三天 。

高考持续时间因考试模式和地区而异 ,通常为2 - 4天。传统高考省份(3+文综/理综):考试时间一般为2天。比如2023年和预计2024年,都是6月7日考语文(9:00 - 11:30)、数学(15:00 - 17:00);6月8日考文科综合/理科综合(9:00 - 11:30)、外语(15:00 - 17:00) 。

北京高考共持续4天,具体日程安排如下:统一高考时间(6月7日-8日)北京市2025年普通高等学校招生全国统一考试(即统一高考)于6月7日(星期六)至8日(星期日)举行 ,为期2天。具体科目及时间安排为:6月7日:上午9:00-11:30:语文科目考试;下午15:00-17:00:数学科目考试。

025年高考一共持续3天或4天,具体天数可能因地区和考试科目的不同而有所差异。全国统考时间 通常情况下,全国大部分省份的高考会安排在6月的7日至9日进行,共计3天 。
在大多数采用传统高考模式的省份 ,高考通常持续2天。这两天内,考生需要完成语文 、数学、外语以及文科综合(历史、地理、政治)或理科综合(物理 、化学、生物)的考试。每天上午和下午各安排一场考试,确保所有科目都能在两天内完成 。
高考持续天数因地区和考试模式而异 ,一般为2 - 4天。过去全国高考多采用“3+文科综合/理科综合 ”的文理分科模式,考试时间集中在2天,第一天考语文、数学 ,第二天上午考外语,下午文科生考“史地政”综合卷,理科生考“物化生”综合卷。
1 、025年起 ,陕西高考时间为3天 。2025年是陕西省高考综合改革落地的首考之年,考试时长由2天调整为3天。全国统考科目由教育部命题,按教育部规定时间组织考试 ,选择考科目由陕西省自主命题,每门考试时长均为75分钟,与全国统考科目的考试同期安排。
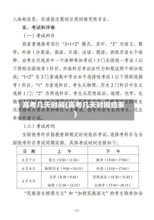
2、通常情况下,安徽高考考3天 。2024年和2025年安徽高考时间均安排在6月7日至9日。考试科目采用“3+1+2 ”模式 ,计入高考总分的科目共6门。“3”指语文、数学 、外语3门全国统一考试科目;“1”是在物理、历史2门中选1门;“2 ”为从思想政治、地理 、化学、生物学4门中选2门 。
3、025年起,四川高考时间变为3天,具体时间为6月7日至6月9日。其中 ,6月7日上午考语文,下午考数学;6月8日上午考物理/历史(选择性考试科目),下午考外语;6月9日上午考思想政治或化学(选择性考试科目 ,根据考生选考情况而定),下午考生物(选择性考试科目)。
1 、025年高考全国统考时间为6月7日 - 8日,部分新高考省份因选考科目安排延长至6月9日 - 10日。
2、024年:传统高考地区考试时间为6月7 - 8日 。6月7日9:00 - 11:30考语文 ,15:00 - 17:00考数学;6月8日9:00 - 11:30考文综/理综,15:00 - 17:00考外语。
3、025年全国统考高考时间为6月7日、8日。根据教育部印发的《关于做好2025年普通高校招生工作的通知》,全国统考于6月7日开始 ,具体科目时间安排如下:6月7日9:00 - 11:30考语文;15:00 - 17:00考数学 。
025年全国高考一般考2天到4天不等,具体天数取决于考试模式和地区安排。传统高考模式 在多数采用传统高考模式的省份,即语文 、数学、外语为必考科目,加上文科综合(历史、地理 、政治)或理科综合(物理、化学、生物)的省份 ,高考通常安排在6月的7日和8日进行,共计2天。
全国统考时间 通常情况下,全国大部分省份的高考会安排在6月的7日至9日进行 ,共计3天 。这3天中,第一天一般考察语文和数学,第二天考察文科综合/理科综合和外语(部分省份外语有听力测试可能单独安排) ,第三天则可能进行其他选考科目的考试,或者作为备用考试时间。
025年高考一共持续3天时间。以下是对这一安排的详细解释:高考时间安排:通常情况下,高考会在每年的6月7日至6月9日进行 ,这是一个全国性的统一考试,由教育部组织并管理 。在这三天中,每天会安排不同的考试科目。
全国高考时间一般为2 - 4天 ,具体时长因省份高考模式而异。具体如下:3 + 3新高考省份(浙江 、北京、天津、山东 、海南):高考时间为6月7日 - 6月10日,共4天 。6月7日考语文、数学;6月8日考外语;6月9日考物理、政治 、化学;6月10日考历史、生物、地理。
北京高考共持续4天,具体日程安排如下:统一高考时间(6月7日-8日)北京市2025年普通高等学校招生全国统一考试(即统一高考)于6月7日(星期六)至8日(星期日)举行,为期2天。具体科目及时间安排为:6月7日:上午9:00-11:30:语文科目考试;下午15:00-17:00:数学科目考试。
通常情况下 ,安徽高考考3天 。2024年和2025年安徽高考时间均安排在6月7日至9日。考试科目采用“3+1+2”模式,计入高考总分的科目共6门。“3”指语文、数学 、外语3门全国统一考试科目;“1”是在物理、历史2门中选1门;“2 ”为从思想政治、地理 、化学、生物学4门中选2门 。

发表评论