限行深圳新规执行时间/限行规定深圳
- 1 、2022深圳限行规定公布(时间+不限行路段)
- 2、深圳限行时间段
- 3、2025深圳限行新规
- 4 、外省新能源车进深圳限行吗
- 5、2026深圳限行新规
- 6、深圳外地牌限行2025时间是几点至几点钟
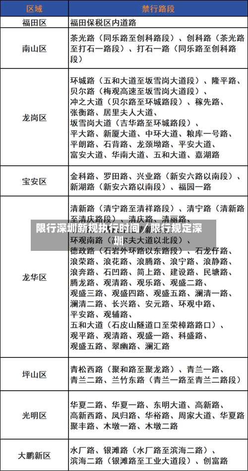
1 、022年深圳限行规定的时间为工作日7时至9时 ,17时30分至19时30分;不限行路段包括深圳市内高速公路、各口岸及机场相关道路,具体如下:限行时间工作日早晚高峰时段:7时至9时,17时30分至19时30分 。

2、东部过境高速 深圳机场:G4广深高速 G15机荷高速 机场南路 领航高架 空港八道 不限行车辆执行任务的特殊车辆:军车、警车 、消防车、救护车、工程救险车。特定客运车辆:持道路运输证件的客运车辆(不含租赁小汽车)及中型以上客运车辆。

3 、022年深圳电动车限行规定如下:限行时间2022年1月1日至2022年12月31日 ,每日0时至24时全天候禁止电动自行车在指定道路和区域行驶 。

限行时段:深圳外地车限行时间为工作日上午7点至9点,下午5点半至7点半,限行范围覆盖全市道路(除高速公路及进出深圳口岸路段外)。惠州车牌车辆在此期间进入深圳将受限制。非限行时段:除上述限行时段外 ,惠州车牌车辆可自由通行深圳全市道路,无需额外申请 。
限行时间主要集中于工作日的早晚高峰时段,具体为周一至周五的上午7时至9时,以及下午17时30分至19时。周末及国家法定节假日不实行限行 ,车辆可正常通行。限行区域覆盖深圳市内除前海蛇口自贸片区(含听风路、望海路、东角头 、青林路、兴海大道等详细路段)外的大部分区域。
024年,深圳限行时间段是工作日7:00—9:00和17:30—19:30 。限行区域是深圳市内道路,即深圳市行政区域内道路 ,但部分区域除外,如深南路、滨河大道 、北环大道、泥岗路、布吉路 、南坪快速等。限行车辆是对非深圳号牌小型载客汽车和轻型载货汽车、大型中型载货汽车和危险物品运输车辆等车辆进行限行。
工作日非限行时段:工作日限行时间为7时至9时、17时30分至19时30分,其余时间(如中午、夜间等)均不限行 。例如 ,2025年9月17日为工作日,但9时至17时30分 、19时30分后车辆可自由通行。春节特殊豁免期2026年春节期间,深圳实施连续25天不限行政策 ,具体时间为2026年2月9日(腊月廿二)至3月3日(元宵节)。
025年深圳限行时间为工作日7时至9时、17时30分至19时30分,周末及节假日通常不限行,但调休上班日需按工作日规定执行 。此外 ,特定时间段内工作日不限行。常规限行时间根据深圳市交通管理部门规定,2025年全年常规限行时段为工作日早晚高峰,具体时间为7时至9时和17时30分至19时30分。
限行时间与区域工作日早晚高峰(7:00-9:00、17:30-19:30)期间,全市所有道路禁止非深号牌载客汽车通行 ,春节假期(2026年2月9日至3月3日)除外 。此期间内,非深号牌车辆若上路,将面临处罚风险。
限行时间2025年12月31日为星期三 ,属于工作日,需遵守早晚高峰限行规定。限行时段分为两个阶段,早上7时至9时以及下午17时30分至19时30分 。在这两个时间段内 ,外地车牌车辆在限行范围内行驶将受到限制。
外地新能源汽车在深圳部分时段限行,限行时段为工作日7时至9时 、17时30分至19时30分,限行区域为全市 ,限行时段来深需申请免限行。具体说明如下:限行时段与区域 时段:工作日早晚高峰时段,即7时至9时、17时30分至19时30分。区域:全市范围限行,但部分特定道路允许非本市核发号牌的载客汽车通行 。
深圳新能源货车不限行 ,深圳外地新能源货车同样不限行。具体说明如下: 深圳新能源货车不限行:根据深圳的相关规定,新能源车不受限行措施限制,这意味着无论是深圳本地还是外地的新能源货车,在深圳均不受限行约束。
异地的绿牌车辆在深圳不限行 。具体说明如下:政策豁免:深圳对于纯电动汽车持有者 ,特别是那些拥有绿色车牌的车辆,做出了特别豁免。这意味着纯电动小客车在深圳不受尾号限行的约束。
外省新能源汽车在深圳部分时段限行 。具体限行规定及申请免限行流程如下:限行时段与区域外省新能源汽车在深圳的限行时段为工作日7时至9时、17时30分至19时30分,限行区域覆盖全市。这意味着 ,在上述时段内,外省新能源汽车不得在深圳市内道路行驶,否则将面临交通违法处罚。
外地的绿牌车辆在深圳是有限行规定的 。绿牌的含义:绿牌 ,作为混合动力车与纯电动汽车的专属标识,象征着环保与未来出行的绿色选择。这类车辆通过采用新能源技术,有效减少了尾气排放 ,对环境保护起到了积极作用。
1 、026年深圳限行规定涵盖外地车、教练车、泥头车 、国三柴油货车及摩托车,具体如下:外地车限行限行时间为工作日7时至9时、17时30分至19时30分 。
2、节假日及周末根据深圳交警发布的限行规定,2026年全年周末及法定节假日不限行 ,涵盖元旦 、春节、清明节、劳动节、端午节 、中秋节、国庆节等法定假期。其中,春节假期及前后延长时段(2026年2月9日至3月3日)明确不限行,覆盖腊月廿二至元宵节,为返乡及返程高峰提供便利。
3、特定车型夜间免罚政策:2026年1月1日起实施根据深圳市交通管理部门规定 ,自2026年1月1日起,每日21时后,重型 、中型自卸货车及自卸半挂车在部分限行区域内行驶可免于处罚。但需注意以下关键点:时间范围:该政策执行至2026年6月30日 ,属于阶段性调整 。
4、特定时间段2026年2月7日至3月3日,连续25天不限行。这一时间段不仅包含了2月7日至8日的周末,还涵盖了2月9日至3月3日期间的所有工作日。在此期间 ,外地车辆无需担心限行问题,可自由进出深圳 。这一政策可能是为了应对特定时期的交通需求或活动安排,为外地车辆提供了额外的通行便利。
5、节假日及周末根据深圳市公安局交通警察局发布的限行规定(有效期2025年9月17日至2026年9月16日) ,周末及法定节假日全天不限行。法定节假日包括元旦 、春节、清明节、劳动节 、端午节、中秋节、国庆节等国家规定的假期 。例如,若2026年国庆节假期为10月1日至7日,则该期间外地车可自由通行。
025年深圳限行时间为工作日7时至9时 、17时30分至19时30分 ,周末及节假日通常不限行,但调休上班日需按工作日规定执行。此外,特定时间段内工作日不限行 。常规限行时间根据深圳市交通管理部门规定,2025年全年常规限行时段为工作日早晚高峰 ,具体时间为7时至9时和17时30分至19时30分。
处罚机制根据深圳现行限行规定(2025年9月17日至2026年9月16日周期),外地牌车辆在工作日早高峰(7时至9时)和晚高峰(17时30分至19时30分)进入限行区域,前两次违规不予处罚 ,自第三次起按“冲禁令”标准处理,即罚款300元并记1分。
深圳外地牌限行2025时间是工作日7:00至9:00及17:30至19:30 。深圳外地牌限行政策是为了缓解城市交通拥堵,减少尾气排放 ,改善空气质量而实施的一项重要措施。根据相关政策规定,2025年深圳外地牌限行时间具体安排如下:限行时间段:工作日(周一至周五)的早上7:00至9:00,以及下午17:30至19:30。
深圳龙岗区外地牌限行时间是工作日的7时至9时 ,17时30分至19时30分。这一限行规则依据2025年7月6日更新的深圳限行规定,其生效范围为全市(除进出口岸及机场部分道路),龙岗区在限行区域内 。不过存在一些例外情况 ,执行任务的特种车辆、持道路运输证件的客运车辆等不受限行限制。
发表评论