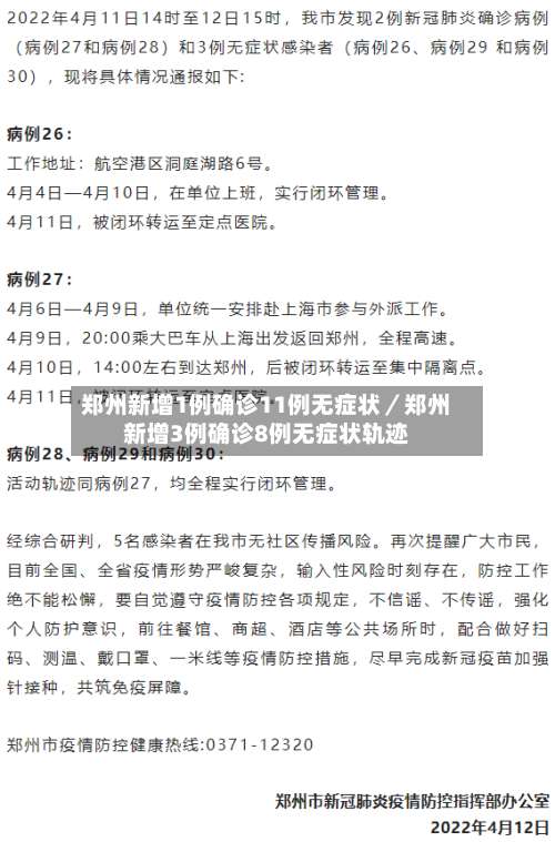
郑州新增1例确诊11例无症状/郑州新增3例确诊8例无症状轨迹
- 1 、郑州现在属于什么风险等级?11月3日更新
- 2、11月18日河南省新增确本土诊病例1例
- 3、截至2022年1月8日24时河南省新型冠状病毒肺炎疫情最新情况
- 4 、11月15日河南省新冠肺炎无新增病例
- 5、河南清明可以解封么
1、截至2021年11月3日 ,郑州市荥阳市贾峪镇滨湖社区属于中风险地区,郑州市其他区域无中高风险地区。具体说明如下:风险等级调整情况自2021年11月3日起,郑州市将荥阳市贾峪镇滨湖社区调整为中风险地区 ,全市范围内无高风险地区 。此次调整基于当地疫情形势变化,依据国务院联防联控机制《新冠肺炎疫情社区防控方案》相关规定执行。

2 、二七区风险等级地区:点击查看详情 11月6日郑州市疫情防控发布会(第34场)明确小区分级分类管理标准:点击查看 11月3日下午郑州市召开疫情防控发布会指出:凡是风险小区和风险单元最近7天连续核酸检测为阴性的均可解除封控。

3、低风险地区入郑人员:需出示健康码绿码,无需隔离 ,省外需提供48小时内核酸检测阴性证明 。最新规定:自2021年11月5日零时起,本地14天以内有外省旅居史的人员,返回郑州后 ,应提供48小时内核酸检测阴性证明,如不能提供则第一时间在郑检测,结果明确前居家等待。
4、低风险地区和高风险地区的人员入郑时,需展示健康码绿码 ,无需隔离,也无需进行核酸检测(自11月5日零时起,外省入郑人员需提供核酸检测证明)。全国中高风险地区的人员入郑后 ,需接受14天的集中隔离(期间进行2次核酸检测 、1次血清检测) 。
5、郑州发布疫情防控42号通告,调整部分区域风险等级。11月4日信息 根据国家和省关于疫情防控的规定,郑州市将金水区未来路办事处银基王朝四期调整为中风险地区 ,其他地区风险等级不变。
6、021年荥阳市存在中风险地区,具体为贾峪镇滨湖社区 。详细信息如下:调整时间:根据郑州市新冠肺炎疫情防控指挥部办公室发布的《关于调整部分区域疫情风险等级的通告(2021年39号)》,自2021年11月3日起 ,荥阳市贾峪镇滨湖社区被调整为中风险地区。

1、月18日河南省新增本土确诊病例1例,为郑州市无症状感染者转确诊病例。具体情况如下:新增确诊病例详情:11月18日0 - 24时,全省新增确诊病例1例 ,该病例位于郑州市,是由无症状感染者转为确诊病例。同时,新增境外输入无症状感染者3例,无新增疑似病例 。
2 、郑州回民权县要隔离。郑州市规定非必要不离郑 ,确需离郑的,需持有48小时内核酸检测阴性证明。并没有规定出郑州必须先隔离才能离市 。当然,如果从郑州疫情高风险地区到外地的话 ,外地会要求你隔离14天。
3、月18日0—24时,国家卫健委公布全国31个省(自治区、直辖市)和新疆生产建设兵团报告新增本土确诊病例1918例。
4 、月19日全国新增确诊病例23例,其中境外输入20例 ,本土病例3例(辽宁2例、吉林1例),无新增死亡及疑似病例 。 以下为本土病例的详细流调信息:吉林1例(内蒙传染链相关)病例背景:11月19日新增本土确诊病例(普通型),系11月10日确诊病例的一般接触者 ,为居家健康监测人员。
5、全国疫情总体情况新增确诊病例:1月3日0—24时,31个省(自治区 、直辖市)和新疆生产建设兵团报告新增确诊病例175例。
新增确诊病例:全国31个省(自治区、直辖市)和新疆生产建设兵团报告新增确诊病例55例 。其中境外输入病例13例,具体分布为上海4例 ,辽宁3例,天津2例,福建1例,河南1例 ,广东1例,陕西1例;本土病例42例,分布在河北40例 ,北京1例,黑龙江1例。新增死亡与疑似病例:无新增死亡病例;无新增疑似病例。
截至 2022 年 1 月 4 日 24 时河南省新型冠状病毒肺炎疫情最新情况如下:当日新增情况新增本土确诊病例 4 例,分布为郑州市 1 例 ,周口市 1 例,许昌市 2 例(为无症状感染者转确诊) 。新增本土无症状感染者 18 例,其中郑州市 9 例 ,许昌市 8 例,周口市 1 例。无新增疑似病例。
截至2022年9月17日24时,河南省新型冠状病毒肺炎疫情情况如下:当日新增情况新增无症状感染者2例 ,分别为新乡市卫滨区1例,周口市沈丘县1例;无新增本土确诊病例。新增境外输入无症状感染者6例,无新增境外输入确诊病例 。
疾病更名:将“新型冠状病毒肺炎”更名为“新型冠状病毒感染 ”。乙类乙管实施:自2023年1月8日起,解除对新冠感染的甲类传染病预防控制措施 ,转为“乙类乙管”。
1、月15日0—24时,河南省无新增新冠肺炎确诊病例 、无症状感染者及疑似病例 。
2、月15日0-24时,成都市无新增新冠肺炎确诊病例 ,无新增无症状感染者。具体通报内容如下:疫情数据概况12月15日,成都市报告:无新增本土新冠肺炎确诊病例;无新增本土无症状感染者;1名境外输入无症状感染者解除集中隔离。
3、据国家卫健委数据,连续两日 ,全国单日新增新冠感染者度度破万 。11月11日,全国新增感染者超过1万。广东省 、河南省、重庆市、内蒙古自治区单日新增病例数度衟均超千人。其中,广东省新增感染者3700余例 ,河南省新增感染者2100余例,合知计知病例数占全国一半以上;重庆新增感染者1241例,首次破千 。
4、月16日0时至24时 ,辽宁省新增6例本土新冠肺炎确诊病例 、2例既往本土无症状感染者转为确诊病例,共计诊断8例本土新冠肺炎确诊病例,均为大连市报告。当日治愈出院境外输入无症状感染者1例。
1、河南清明预计可以解封,但是还不确定 。河南多地也有疫情 ,现在还没有控制下来。首先,来看一组疫情最新数据。据河南省卫健委通报,3月28日0—24时 ,河南省新增本土确诊病例3例(周口市2例、郑州市1例),新增无症状感染者11例(本土8例,其中焦作市3例 、周口市2例、郑州市1例、漯河市1例 、驻马店市1例;境外输入3例)。
2、今年清明节能否回老家 ,主要取决于当地的疫情防控政策 。以下是具体分析:疫情防控政策:在疫情轻微的地方,人们虽然可以出门,但回老家可能仍受到一定限制 ,如需要提供核酸检测阴性证明、健康码绿码等。而在疫情严重的地区,由于可能尚未解封,因此一般不建议或不允许回老家。
3 、疫情严重地区:如果所在地区或目的地疫情严重 ,清明节期间可能还未解封,因此一般不建议或不允许回老家 。此外,从疫情防控的角度考虑,今年清明节最好不要回老家:清明节是怀念追思祖先、故人以及家人团聚的时刻 ,但受疫情影响,减少跨区域流动是降低疫情传播风险的有效手段。
4、疫情严重地区:对于疫情严重的地区,由于可能还未解封 ,因此一般不建议在清明节期间回老家。此外,从疫情防控的角度出发,今年清明节最好还是不要回老家 。尽管清明节是对祖先 、对故人的怀念追思 ,也是家人团聚的机会,但在当前疫情形势下,减少不必要的出行和聚集 ,是保护自己和家人健康的重要举措。
5、从目前疫情来看,清明节能不能回老家要看各个地区的防控政策,疫情轻微的地方 ,人们是可以出门的,但是,回老家的话可能还是有一定限制的,而疫情严重的地区 ,清明节还不一定能解封,所以一般是不能回老家的。
发表评论