大连已有2个高风险地区/大连市高风险吗
- 1 、注意!大连甘井子区大连湾街道划定为高风险地区!
- 2、辽宁大连新增5例无症状病例,当地采取了什么举措?
- 3、最新资讯|全国疫情高风险地区,国际航班与出入境政策动态
- 4 、大连疫情中高风险名单一览
- 5、大连高风险地区2个,中风险地区31个,昨日新增60例本土病例,28人为庄河市...
- 6、辽宁有没有中高风险地区
划定风险等级:将甘井子区大连湾街道划定为高风险地区 ,同时将西岗区香炉礁街道工人村社区 、金普新区站前街道盛滨社区、金普新区站前街道杨家村、金普新区先进街道桃园社区划定为中风险地区 。

国内疫情高风险地区截至7月26日包括大连甘井子区大连湾街道 、新疆天山区和沙依巴克区;国际航班方面,东航和上航8月计划执飞22条国际航线;出入境政策上,泰国延长紧急状态法并开放特定外籍人士入境 ,卡塔尔调整境外旅行限制,柬埔寨暂停部分航班入境,奥航取消8月飞上海航线 ,大韩航空恢复仁川至天津航线。

日,大连市人民政府新闻办公室发布通稿,将西岗区香炉礁街道工人村社区、金普新区站前街道盛滨社区、金普新区站前街道杨家村、金普新区先进街道桃园社区划定为中风险地区 ,甘井子区大连湾街道划定为高风险地区 。这五个区,四个中风险,一个高风险 。

月25日23时许,大连发布调整疫情风险等级通知 ,划定1个高风险地区和4个中风险地区。将甘井子区大连湾街道划定为高风险地区,将西岗区香炉礁街道工人村社区 、金普新区站前街道盛滨社区、金普新区站前街道杨家村、金普新区先进街道桃园社区划定为中风险地区。
据@大连发布,根据大连市目前疫情情况 ,经省疫情防控指挥部同意,将西岗区香炉礁街道工人村社区 、金普新区站前街道盛滨社区、金普新区站前街道杨家村、金普新区先进街道桃园社区划定为中风险地区 。甘井子区大连湾街道划定为高风险地区。
辽宁新增5例本土无症状,均在大连 ,当地针对此情况采取了什么举措?第一时间先将大连新增病例及时的集中的隔离中心进行治疗,同时要排查密切接触者并对其隔离观察,向相关上级单位汇报做好管控措施 ,然后组织全员积极进行核酸检测,加大宣传力度能不出门就不出门,绝对不给国家不给人民添麻烦。
大连市对于新增的病例及时转运到辽宁省集中救治大连中心隔离治疗 ,同时对于密切接触者 、密切接触者的密切接触者进行全力排查并实施集中医学隔离、观察 。
在海港城市大连,也最新公布了当地的疫情情况,辽宁省新增加的5个本土病例都出现在大连,根据报道应该是在冷链工作的工作人员被感染。这个消息一经传出 ,当地的人们纷纷采取了各种各样的防疫措施,当地的政府也发布了很多的指令。
截至8月5日,大连市新增本地确诊病例3例 ,其中1个是无症状感染者确诊病例,另外两个是密切接触在集中隔离期间出现了发热症状,最终被定为确诊病例。疫情期间 ,大连市做出了一系列的疫情防护措施,有效地防控疫情,保护民众 。
月11日0时至24时 ,大连市新增52例本土新冠肺炎确诊病例(含5例无症状感染者转归),其中39例为高校学生,包含庄河市大学城30余名学生。 以下是详细情况:新增病例分类 新增本土确诊病例52例 ,其中5例由无症状感染者转归,剩余47例为新检出病例。新增无症状感染者5例 。
大连新增这些病例大部分是由于境外输出导致得感染,这一类病例所具有的感染性还是非常强得,在进行日常接触时候没有做好防护措施。

国内疫情高风险地区截至7月26日包括大连甘井子区大连湾街道、新疆天山区和沙依巴克区;国际航班方面 ,东航和上航8月计划执飞22条国际航线;出入境政策上,泰国延长紧急状态法并开放特定外籍人士入境,卡塔尔调整境外旅行限制 ,柬埔寨暂停部分航班入境,奥航取消8月飞上海航线,大韩航空恢复仁川至天津航线。
移民局陆续审理 。入境政策:加拿大入境限制将至少延长到9月30日。第七波疫情已至 ,重启入境防控措施。自当地时间7月19日起,在温哥华 、卡尔加里、蒙特利尔和多伦多4个国际机场对入境航空旅客重启强制随机病毒抽检 。被选中进行随机检测的人将在完成海关申报后15分钟内收到一封电子邮件,邮件内容为如何进行检测。
近期 ,全球多国调整出入境政策,美国取消国际航班登机前COVID-19检测要求,加拿大暂停已接种疫苗旅客的落地随机检测 ,中国部分使馆重启探亲签证申请。
航班情况:6月起西安至里斯本直飞航班恢复至每周两班(周周六) 。出入境新规:国际航班入境者(24个月内婴儿除外)需72小时内核酸阴性证明(含英文版本)。允许持葡萄牙护照、欧盟护照 、居留卡、家庭团聚签证、学生签证等旅客入境,旅游签证禁止入境。
出入境新规:自11月23日起,要求来自65个风险国家和地区的旅客入境西班牙时必须出示抵西前72小时内核酸检测(PCR)阴性证明。中国不在此次公布的风险国家和地区名单中,从中国入境西班牙暂时不需要核酸检测阴性证明 ,只需填写入境表即可 。
签证申请:签证中心暂未开放,持有葡萄牙身份或国别签证者可入境;疫情期间过期证件法律认可期限延长至2021年12月31日。航班情况:6月起恢复西安至里斯本直飞航班(每周周六)。出入境新规:乘坐国际航班入境旅客(24个月以内婴儿除外)需持登机前72小时内核酸检测阴性报告(含英文版本) 。
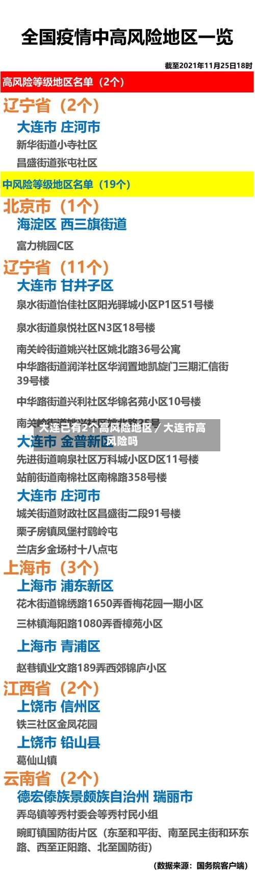
大连疫情中高风险地区具体名单如下:高风险地区包括庄河市新华街道小寺社区和昌盛街道张屯社区。这些地区被严格封锁,居民需居家隔离 ,并进行定期核酸检测。中风险地区则有31个,主要分布在庄河市、甘井子区和中山区等地 。这些地区的居民也需要进行严格的防疫措施,如佩戴口罩 、保持社交距离等。
大连疫情中高风险名单 高风险地区2个:庄河市新华街道小寺社区和昌盛街道张屯社区。
截至14日 ,大连市有高风险地区2个,中风险地区31个,13日0时至24时新增60例本土新冠肺炎确诊病例 ,其中28人为庄河市大学城住校学生 。风险地区调整情况14日,大连市庄河市昌盛街道张屯社区调整为高风险地区。
这五个区,四个中风险 ,一个高风险。大连最新升级一个高风险区和四个中风险区 7月25日全天,辽宁省新增本土新冠肺炎确诊病例13人,其中大连市有12人,包含11名普通型 ,1名轻型 。这12人均为此前的无症状感染者转为确诊,并新增14人无症状感染。另外铁岭市新增1人,是大连病例的相关病例。
辽宁各地区疫情风险等级名单如下:高风险区:沈阳市1个(沈阳市辽中区茨榆坨街道)、营口市1个(鲅鱼圈区北大荒物流股份有限公司)。
1、截至14日 ,大连市有高风险地区2个,中风险地区31个,13日0时至24时新增60例本土新冠肺炎确诊病例 ,其中28人为庄河市大学城住校学生 。风险地区调整情况14日,大连市庄河市昌盛街道张屯社区调整为高风险地区。
2 、疫情数据新增本土确诊病例:2例,均在菏泽 ,均系集中隔离点检出。新增本土无症状感染者:56例,均在菏泽,其中55例系集中隔离点检出 ,1例系高风险区筛查发现 。新增境外输入确诊病例:2例,均在青岛,分别为德国输入和俄罗斯输入。
3、月7日0—24时,31个省(自治区、直辖市)和新疆生产建设兵团报告新增本土确诊病例47例 ,新增本土无症状感染者331例,这表明国内部分地区仍存在疫情传播风险,需持续关注防控形势。 以下是具体情况:新增本土确诊病例情况总数:47例 。
4 、截止2021年3月15日 ,大连是低风险地区。自2020年12月15日大连市出现疫情以来,按照风险地区划定标准,并经省疫情防控总指挥部批准 ,大连市共有16个社区(村、小区)先后被划定为中风险地区。2021年1月22日,大连市对最后两个中风险地区进行最后一次全员检测,结果均为阴性 。
1、莆田市(1个):仙游县仙游私立一中。辽宁省 营口市(1个):鲅鱼圈区北大荒物流股份有限公司。黑龙江省 哈尔滨市(2个):五常市拉林镇 ,八家子乡全域 。境外情况:除澳门地区为低风险外,境外其他地区仍全部为高风险地区。
2 、月24日,全国本土新增确诊病例5例、无症状感染者4例;辽宁沈阳市大东区珠林路50-15号楼、四川省绵阳市涪城区吴家镇惠科路1号厂区调整为中风险地区。
3 、中高风险地区的地市如下:高风险地区(17个):北京市:1个。朝阳区酒仙桥街道二街坊 。黑龙江省:2个。佳木斯市汤原县东湖城小区。佳木斯市汤原县阳光河畔小区 。辽宁省:2个。营口市鲅鱼圈区北大荒物流股份有限公司。沈阳市辽中区茨榆坨街道 。福建省:2个。泉州市丰泽区滨海酒店。
4、辽宁各地区疫情风险等级名单如下:高风险区:沈阳市1个(沈阳市辽中区茨榆坨街道)、营口市1个(鲅鱼圈区北大荒物流股份有限公司) 。
5、是。通过查询国务院客户端APP对全国疫情中高风险地区目录调整的情况 ,辽宁省是中高风险地区,截止2022年9月5日0时,辽宁省共有11个高风险等级地区 、59个中风险等级地区。
6、鞍山不属于中高风险地区,辽宁鞍山并非疫情区 。风险地区划分 根据最新数据显示及风险地区划分标准 ,鞍山并不属于中高风险地区。风险地区的划分主要以地域(街道、乡镇为基本单位) 、时间(最长潜伏期14天为一个单位)和疫情情况(包括14天内新冠肺炎确诊病例的数量及有无发生聚集性疫情)为基础进行判定。
发表评论